首页
高考
美术高考
成人高考
考研
自考
中考
会考
专升本
高校
公务员
导游考试
更多
自主招生
|
保送生
|
艺术特长生
|
高水平运动员
|
空乘民航招飞
|
军校国防生
|
空军招飞
|
高考作文
|
大学排行榜
|
中考分数线
|
中考查分
3773考试网
-
高考
-
全国高考
-
湖南单独招生
- 正文
北京
上海
广东
山东
江苏
浙江
湖北
四川
天津
陕西
湖南
福建
重庆
安徽
辽宁
江西
海南
宁夏
吉林
山西
广西
云南
新疆
黑龙江
青海
甘肃
西藏
河北
贵州
河南
内蒙古
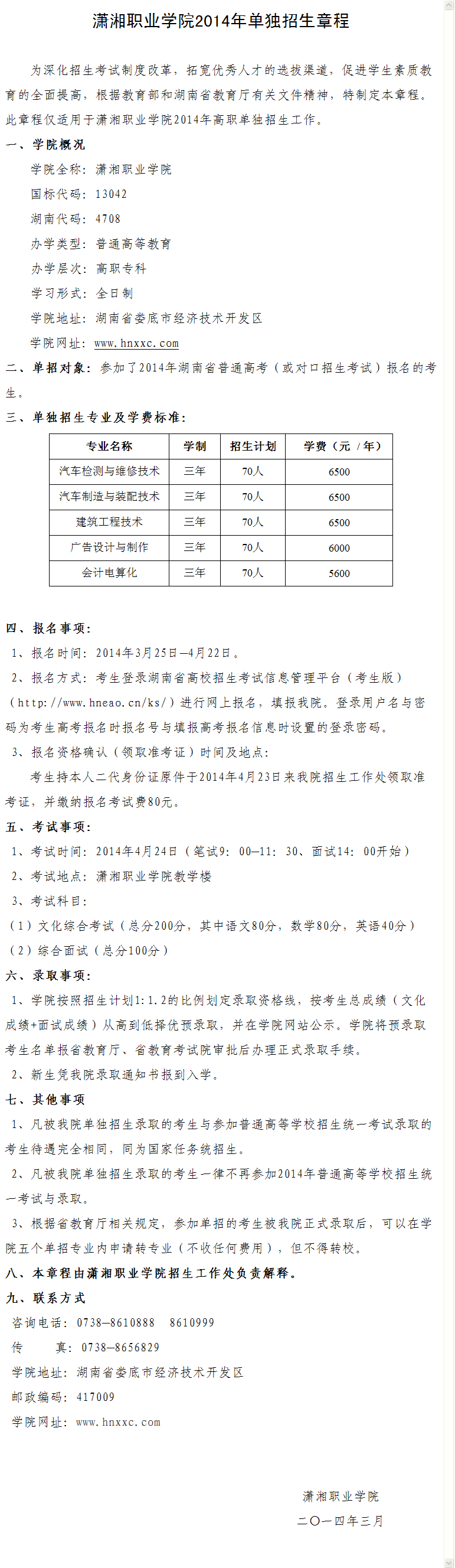
2014潇湘职业学院单独招生章程
来源:2exam.com
2014-3-30 10:31:09
2014潇湘职业学院单独招生章程
您可能喜欢的文章
潇湘职业学院录取分数线
潇湘职业学院2010年高考录取查询及分数线
潇湘职业学院2009年招生计划
2009年潇湘职业学院招生章程
潇湘职业学院2009年考生问答
潇湘职业学院2009年收费标准
潇湘职业学院2009年报考指南
潇湘职业学院2009年招生章程
潇湘职业学院2009年招生计划
潇湘职业学院分数录取查询网站
上一个文章:
湖南商务职业技术学院2014年单招须知
网站版权与免责声明
①由于各方面情况的不断调整与变化,本网所提供的相关信息请以权威部门公布的正式信息为准.
②本网转载的文/图等稿件出于非商业性目的,如转载稿涉及版权及个人隐私等问题,请在两周内邮件fjksw@163.com联系.
最新文章
·
2014潇湘职业学院单独招生章程
·
湖南商务职业技术学院2014年单招须知
·
衡阳财经工业职业技术学院2014年单独招
·
2014年湖南都市职业学院单招招生简章
·
2014长沙职业技术学院三年制高职单招相
·
长沙职业技术学院2014年三年制高职单独
·
长沙职业技术学院2014年单独招生改革试
·
湖南水利水电职业技术学院2014年单独招
·
湖南司法警官职业学院2014年单招专业及
·
湖南司法警官职业学院2014年单独招生报
·
湖南司法警官职业学院2014年单独招生方
·
湖南科技职业学院2014年单独招生简章
·
湖南科技职业学院2014高职单招报考指南
·
湖南城建职业技术学院2014年单独招生章
·
湖南城建职业技术学院2014年单独招生工
推荐文章
·
2014湖南高职单招报考指南
·
2014年湖南省高职院校单独招生网上报名
·
2014年湖南省高职单独招生报考指南
·
2013年湖南高职院校单独招生改革试点的
|
关于我们
|
联系我们
|
版权申明
|
网站导航
|
琼ICP备12003406号