首页
高考
美术高考
成人高考
考研
自考
中考
会考
专升本
高校
公务员
导游考试
更多
自主招生
|
保送生
|
艺术特长生
|
高水平运动员
|
空乘民航招飞
|
军校国防生
|
空军招飞
|
高考作文
|
大学排行榜
|
中考分数线
|
中考查分
3773考试网
-
高考
-
全国高考
-
湖南单独招生
- 正文
北京
上海
广东
山东
江苏
浙江
湖北
四川
天津
陕西
湖南
福建
重庆
安徽
辽宁
江西
海南
宁夏
吉林
山西
广西
云南
新疆
黑龙江
青海
甘肃
西藏
河北
贵州
河南
内蒙古
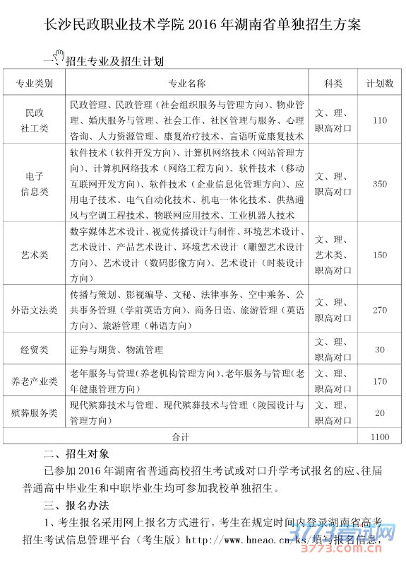
2016长沙民政职业技术学院湖南省单独招生方案
来源:省教育考试院
2016-3-21 19:47:22
2016年湖南省单独招生方案
您可能喜欢的文章
2016湖南高职单独招生简章方案查询
湖南高校新增73个专业2016年起招生
2016湖南高职单招报名时间方式
湖南省教育考试院2016湖南高职单独招生工作
2016湖南3所高校自主招生 资格
2016湖南高职单招院校报名时间网站
2016湖南省高职单招报名考试安排
湖南省教育考试院2016湖南高考体检工作的通
2016湖南高考使用全国卷试题可能相对容易些
2016湖南高考英语大纲变化及备考建议
上一个文章:
2016湖南高职单独招生简章方案查询
网站版权与免责声明
①由于各方面情况的不断调整与变化,本网所提供的相关信息请以权威部门公布的正式信息为准.
②本网转载的文/图等稿件出于非商业性目的,如转载稿涉及版权及个人隐私等问题,请在两周内邮件fjksw@163.com联系.
最新文章
·
2016长沙民政职业技术学院湖南省单独招
·
2016湖南高职单独招生简章方案查询
·
2016湖南高职单招报名时间方式
·
湖南省教育考试院2016湖南高职单独招生
·
2016湖南高职单招院校报名时间网站
·
2016湖南省高职单招报名考试安排
·
2015湖南湘西高职单招录取名单查询
·
2015湖南怀化市高职单招录取名单查询
·
2015湖南郴州市高职单招录取名单查询
·
2015湖南益阳市高职单招录取名单查询
·
2015湖南常德市高职单招录取名单查询
·
2015湖南邵阳市高职单招录取名单查询
·
2015湖南湘潭市高职单招录取名单查询
·
2015湖南长沙高职单招录取名单查询
·
2015湖南劳动人事职业学院高职单招录取
推荐文章
·
2016湖南高职单独招生简章方案查询
·
湖南省教育考试院2016湖南高职单独招生
·
2015长沙民政职业技术学院高职单招录取
·
2015年湖南高尔夫旅游职业学院单独招生
·
湖南有色金属职业技术学院2015年单独招
·
湖南理工职业技术学院2015年单独招生工
·
湖南大众传媒职业技术学院2015年单独招
·
潇湘职业学院2015年单独招生方案
·
湖南环境生物职业技术学院2015年单独招
·
湖南水利水电职业技术学院2015年单独招
·
湖南民族职业学院2015年单独招生方案
·
湖南民族职业学院2015年单招报名指南
·
2015年湖南生物机电职业技术学院单独招
·
长沙商贸旅游职业技术学院2015年单独招
·
长沙航空职业技术学院2015年单独招生章
|
关于我们
|
联系我们
|
版权申明
|
网站导航
|
琼ICP备12003406号