首页
高考
美术高考
成人高考
考研
自考
中考
会考
专升本
高校
公务员
导游考试
更多
自主招生
|
保送生
|
艺术特长生
|
高水平运动员
|
空乘民航招飞
|
军校国防生
|
空军招飞
|
高考作文
|
大学排行榜
|
中考分数线
|
中考查分
3773考试网
-
高考
-
全国高考
-
江西单独招生
- 正文
北京
上海
广东
山东
江苏
浙江
湖北
四川
天津
陕西
湖南
福建
重庆
安徽
辽宁
江西
海南
宁夏
吉林
山西
广西
云南
新疆
黑龙江
青海
甘肃
西藏
河北
贵州
河南
内蒙古
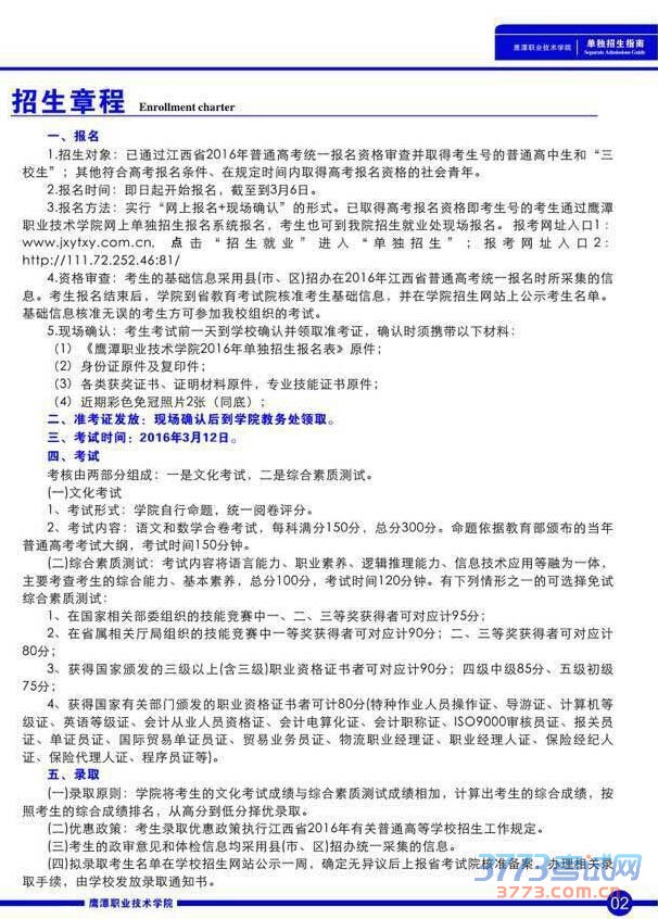
鹰潭职业技术学院2016年单独招生简章
来源:鹰潭职业技术学院
2016-3-1 18:33:59
鹰潭职业技术学院2016年单独招生简章
您可能喜欢的文章
2014鹰潭职业技术学院江铜校区江西招生计划
2014鹰潭职业技术学院录取查询方式入口
鹰潭职业技术学院2014年招生简章
2013鹰潭职业技术学院录取查询分数线
鹰潭职业技术学院2013年招生简章
鹰潭职业技术学院录取分数线查询
上一个文章:
2016年江西应用技术职业学院单独招生方案
网站版权与免责声明
①由于各方面情况的不断调整与变化,本网所提供的相关信息请以权威部门公布的正式信息为准.
②本网转载的文/图等稿件出于非商业性目的,如转载稿涉及版权及个人隐私等问题,请在两周内邮件fjksw@163.com联系.
最新文章
·
鹰潭职业技术学院2016年单独招生简章
·
2016年江西应用技术职业学院单独招生方
·
江西司法警官职业学院2016年单独招生工
·
江西财经职业学院2016年单独招生工作实
·
2016年江西艺术职业学院单独招生工作实
·
2016江西交通职业技术学院单招考试大纲
·
江西交通职业技术学院2016年单独招生工
·
江西交通职业技术学院2016年单招简章
·
2016江西工业工程职业技术学院高职单招
·
2016江西工业工程职业技术学院单独招生
·
2016江西工业工程职业技术学院单招招生
·
江西陶瓷工艺美术职业技术学院2016年单
·
2016江西机电职业技术学院单独招生报名
·
2016江西机电职业技术学院单招问答
·
2016年江西工业职业技术学院单独招生问
推荐文章
·
2016年江西应用技术职业学院单独招生方
·
江西司法警官职业学院2016年单独招生工
·
2016年江西艺术职业学院单独招生工作实
·
2016江西高职单招单独招生实施办法
·
2016江西具备高职单独招生资格的院校名
·
2016江西外语外贸职业学院单独招生简章
·
2016江西应用技术职业学院单独招生简章
·
2016江西陶瓷工艺美术职业技术学院单独
·
2016江西医学高等专科学校单独招生工作
·
2016江西省具备高职单独招生资格院校名
·
2016江西高职单独招生实施办法
·
2015江西高职单招录取查询入口
·
2015九江职业技术学院单独招生拟录取名
·
江西生物科技职业技术学院2015年单独招
·
2015年江西工业贸易职业学院单独招生方
|
关于我们
|
联系我们
|
版权申明
|
网站导航
|
琼ICP备12003406号