首页
高考
美术高考
成人高考
考研
自考
中考
会考
专升本
高校
公务员
导游考试
更多
自主招生
|
保送生
|
艺术特长生
|
高水平运动员
|
空乘民航招飞
|
军校国防生
|
空军招飞
|
高考作文
|
大学排行榜
|
中考分数线
|
中考查分
3773考试网
-
高考
-
全国高考
-
山东单独招生
- 正文
北京
上海
广东
山东
江苏
浙江
湖北
四川
天津
陕西
湖南
福建
重庆
安徽
辽宁
江西
海南
宁夏
吉林
山西
广西
云南
新疆
黑龙江
青海
甘肃
西藏
河北
贵州
河南
内蒙古
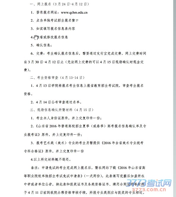
青岛酒店管理职业技术学院2016年单独招生报名系统操作流程
来源:青岛酒店管理职业技术学院
2016-3-26 10:02:31
青岛酒店管理职业技术学院2016年单独招生报名系统操作流程
您可能喜欢的文章
2016年青岛酒店管理职业技术学院单独招生计
青岛酒店管理职业技术学院2016年单独招生简
2015青岛酒店管理职业技术学院录取查询方式
青岛酒店管理职业技术学院2015年招生简章
2015年青岛酒店管理职业技术学院单独招生分
2015青岛酒店管理职业技术学院单独招生报名
2015年青岛酒店管理职业技术学院单独招生时
2014青岛酒店管理职业技术学院录取查询方式
青岛酒店管理职业技术学院2014年招生简章
2014年青岛酒店管理职业技术学院单独招生简
上一个文章:
2016年青岛酒店管理职业技术学院单独招生计划
网站版权与免责声明
①由于各方面情况的不断调整与变化,本网所提供的相关信息请以权威部门公布的正式信息为准.
②本网转载的文/图等稿件出于非商业性目的,如转载稿涉及版权及个人隐私等问题,请在两周内邮件fjksw@163.com联系.
最新文章
·
青岛酒店管理职业技术学院2016年单独招
·
2016年青岛酒店管理职业技术学院单独招
·
青岛酒店管理职业技术学院2016年单独招
·
青岛职业技术学院2016年单独招生分专业
·
2016青岛职业技术学院单独招生工作时间
·
2016山东高职单招3.9万人 青岛5院校有招
·
2015北京社会管理职业学院山东单独招生
·
2015山东工业职业学院单独招生考试拟录
·
2015年山东科技职业学院单独招生预录取
·
2015年山东药品食品职业学院单独招生预
·
205德州职业技术学院单独招生计划招生7
·
山东水利职业学院2015年单独招生简章
·
2015山东高职单独招生4月12日考试
·
北京社会管理职业学院2015山东单独招生
·
潍坊工商职业学院2015年单独招生章程
推荐文章
·
青岛酒店管理职业技术学院2016年单独招
·
潍坊工商职业学院2015年单独招生章程
·
烟台职业学院2015年单独招生实施方案
·
2015年烟台汽车工程职业学院单独招生实
·
东营职业学院2015年单独招生简章
·
威海职业学院2015年单独招生简章
·
济宁职业技术学院2015年单独招生章程
·
青岛远洋船员职业学院2015年单独招生简
·
青岛远洋船员职业学院2015年单招工作的
·
青岛港湾职业技术学院2015年单独招生实
·
济南工程职业技术学院2015年单独招生工
·
山东海事职业学院2015年单独招生招生简
·
2015山东海事职业学院单独招生网上报名
·
山东工业职业学院2015年单独招生报名须
·
2015山东电子职业技术学院单独招生简章
|
关于我们
|
联系我们
|
版权申明
|
网站导航
|
琼ICP备12003406号