首页
高考
美术高考
成人高考
考研
自考
中考
会考
专升本
高校
公务员
导游考试
更多
自主招生
|
保送生
|
艺术特长生
|
高水平运动员
|
空乘民航招飞
|
军校国防生
|
空军招飞
|
高考作文
|
大学排行榜
|
中考分数线
|
中考查分
3773考试网
-
高考
-
全国高考
-
台湾高考
- 正文
北京
上海
广东
山东
江苏
浙江
湖北
四川
天津
陕西
湖南
福建
重庆
安徽
辽宁
江西
海南
宁夏
吉林
山西
广西
云南
新疆
黑龙江
青海
甘肃
西藏
河北
贵州
河南
内蒙古
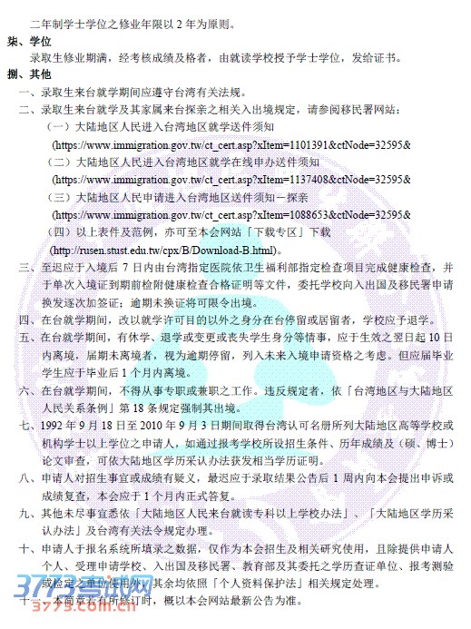
2014台湾科技技院大陆招生二年制学士班招生简章
来源:2exam.com
2014-2-24 8:12:00
2014台湾科技技院二年制学士班招生简章
您可能喜欢的文章
2014台湾49所高校招收大陆本科生报名
台湾铭传大学2013赴辽宁招生咨询
台湾铭传大学2013年招生大陆生154人
2013年台湾高校湖北招生政策说明
2013年台湾高校在北京等八省招收自费生等通知
海峡两岸招生服务中心网站hxla.gatzs.com.cn
台湾私立科技大学校院协进会院校名单
台湾私立大学校院协进会院校名单
台湾公立大学校院协进会院校名单
2013台湾科技校院学士班招收大陆学生招生学校
上一个文章:
2014台湾49所高校招收大陆本科生报名
网站版权与免责声明
①由于各方面情况的不断调整与变化,本网所提供的相关信息请以权威部门公布的正式信息为准.
②本网转载的文/图等稿件出于非商业性目的,如转载稿涉及版权及个人隐私等问题,请在两周内邮件fjksw@163.com联系.
最新文章
·
2014台湾科技技院大陆招生二年制学士班
·
2014台湾49所高校招收大陆本科生报名
·
台湾铭传大学2013赴辽宁招生咨询
·
台湾铭传大学2013年招生大陆生154人
·
广东外语外贸大学2013年免试对台湾招生
·
2013年台湾高校在北京等八省招收自费生
·
海峡两岸招生服务中心网站hxla.gatzs.c
·
台湾私立科技大学校院协进会院校名单
·
台湾私立大学校院协进会院校名单
·
台湾公立大学校院协进会院校名单
·
2013台湾科技校院学士班招收大陆学生招
·
2013年台湾地区采认大陆本科以上学历的
·
2013年台湾地区采认大陆专科学历的院校
·
2013年台湾高校招生大陆学生报名网站
·
2013年台湾地区科技校院二年制学士班招
推荐文章
·
2013台湾科技校院二年制学士班联合招收
·
2013年台湾高校内地招生报名网址
|
关于我们
|
联系我们
|
版权申明
|
网站导航
|
琼ICP备12003406号