首页
高考
美术高考
成人高考
考研
自考
中考
会考
专升本
高校
公务员
导游考试
更多
自主招生
|
保送生
|
艺术特长生
|
高水平运动员
|
空乘民航招飞
|
军校国防生
|
空军招飞
|
高考作文
|
大学排行榜
|
中考分数线
|
中考查分
3773考试网
-
高考
-
自主招生
- 正文
北京
上海
广东
山东
江苏
浙江
湖北
四川
天津
陕西
湖南
福建
重庆
安徽
辽宁
江西
海南
宁夏
吉林
山西
广西
云南
新疆
黑龙江
青海
甘肃
西藏
河北
贵州
河南
内蒙古
2016陕西师范大学自主招生简章发布
来源:陕西师范大学
2016-3-11 21:10:30
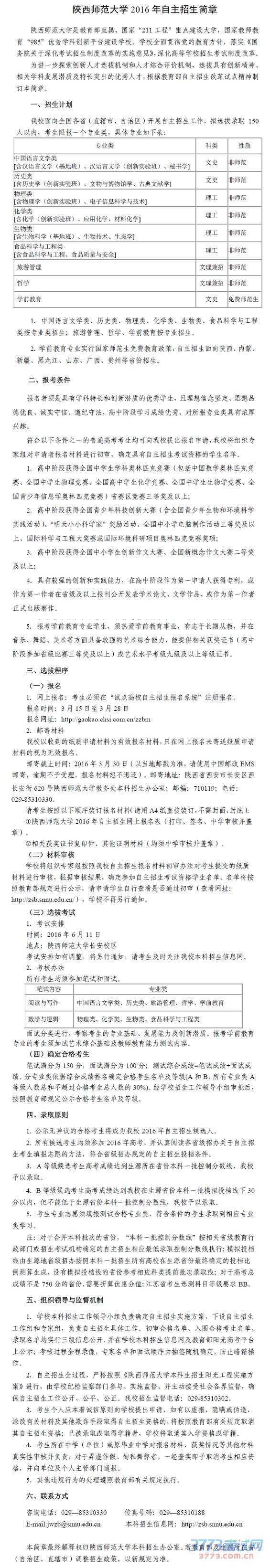
陕西师范大学2016年自主招生简章
您可能喜欢的文章
2016北京林业大学自主招生初审复试查询时间
2016北京林业大学自主招生时间日程安排
2016北京林业大学自主招生录取办法
2016北京林业大学自主招生初审复试选拔程序
2016北京林业大学自主招生报名入口材料邮寄
2016北京林业大学自主招生报考条件
2016对外经济贸易大学自主招生时间日程安排
2016北京林业大学自主招生简章发布
2016对外经济贸易大学自主招生考核办法与签
西南大学2016年自主招生专业一览表
上一个文章:
2016中国石油大学(华东)自主招生专业目录
网站版权与免责声明
①由于各方面情况的不断调整与变化,本网所提供的相关信息请以权威部门公布的正式信息为准.
②本网转载的文/图等稿件出于非商业性目的,如转载稿涉及版权及个人隐私等问题,请在两周内邮件fjksw@163.com联系.
最新文章
·
2016陕西师范大学自主招生简章发布
·
2016中国石油大学(华东)自主招生专业目
·
2016中国石油大学华东自主招生时间安排
·
2016中国石油大学华东自主招生填报志愿
·
2016中国石油大学华东自主招生初审资格
·
2016中国石油大学华东自主招生报名网站
·
2016中国石油大学华东自主招生报名条件
·
2016中国石油大学(华东)自主招生简章发
·
2016北京林业大学自主招生初审复试查询
·
2016北京林业大学自主招生时间日程安排
·
2016北京林业大学自主招生录取办法
·
2016北京林业大学自主招生初审复试选拔
·
2016北京林业大学自主招生报名入口材料
·
2016北京林业大学自主招生报考条件
·
2016对外经济贸易大学自主招生时间日程
推荐文章
·
2016中国石油大学(华东)自主招生简章发
·
2016清华大学自主招生简章发布
·
2016清华大学自主招生时间日程安排
·
2016北京航空航天大学自主招生简章发布
·
2016哈尔滨工业大学自主招生简章发布
·
2016中国人民大学自主招生简章发布
·
2016重庆大学自主招生简章发布
·
2016中央财经大学自主招生简章发布
·
2016南开大学自主招生简章发布
·
2016中国海洋大学自主招生简章发布
·
2016东北大学自主招生简章发布
·
2016电子科技大学自主招生简章发布
·
2016中国政法大学自主招生简章发布
·
2016南京大学自主招生简章发布
·
2016西北农林科技大学自主招生简章发布
|
关于我们
|
联系我们
|
版权申明
|
网站导航
|
琼ICP备12003406号