招生考试网
 招生考试网 - 2010年艺考 - 各省美术联考 - 山东美术统考 - 正文

 
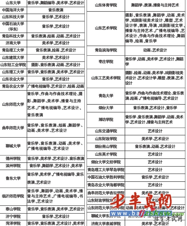
2010年43所山东高校有艺术本科专业
来源:半岛网-半岛都市报 2010-1-26 【字体:小 大】
教育部公布了2010年有艺术本科专业的819所高校名单,其中,山东高校有43所。

  学艺术不仅为了有学上,更为了有好学上,这已成为众多艺考生和家长们的共识,因此,艺术本科颇受关注。日前,教育部公布了2010年有艺术本科专业的819所高校名单,其中,山东高校有43所。

  艺术本科文化课门槛提高

  根据教育部公布的名单,2010年,全国共有819所高校具有招收艺术本科生的资格,但是,今年艺术类本科生的录取门槛却明显提高。按照教育部的规定,今年报考艺术类本科专业的考生,高考文化课成绩不得低于当地“二本线”的65%,比去年的60%提高5个百分点。

  此外,从今年起,未经教育部批准的非艺术类本科专业,一律不得按艺术类专业招生办法招生,对包括社会工作、教育技术学、小学教育、烹饪与营养教育、文秘教育、汉语言文学、编辑出版学、数字媒体技术、城市规划、园林、旅游管理等在内的11种专业下达禁令,而往年不少考生都是通过这些专业读了本科。

  青岛8所高校有艺术本科

  在教育部公布的819所高校名单中,山东省的高校有43所,其中青岛高校8所。山东艺术学院和山东工艺美术学院因为是独立艺术类院校,招生专业较多,如山东艺术学院有摄影、音乐表演、舞蹈学等18个艺术本科专业;山东工艺美术学院有摄影、绘画、动画等9个艺术本科专业。考生报考这两所院校,都需要参加学校的校考。

  虽然山东省有艺术本科专业的高校达到43所,但很多高校的艺术本科专业很少,只有三四个甚至一两个,如中国海洋大学只有音乐表演一个专业,青岛理工大学琴岛学院等独立学院,不少也只有一个专业。

  43所高校41所有艺术设计

  在山东省43所有艺术本科专业的高校中,除中国海洋大学和山东体育学院外,其余41所高校都有艺术设计专业,其中,山东交通学院、山东英才学院、烟台大学文经学院、青岛理工大学琴岛学院、青岛农业大学海都学院、山东财政学院东方学院等,艺术设计专业都是唯一专业。

  记者采访了解到,每年参加美术类考试的考生中,选择艺术设计专业的考生数量都众多,无论是使用统考成绩还是校考成绩报考,竞争都特别激烈。记者刘雪莲

  (来源:半岛网-半岛都市报)



 
看了这篇文章的网友还关注以下文章
网站版权与免责声明
①由于各方面情况的不断调整与变化,本网所提供的相关信息请以权威部门公布的正式信息为准.
②本网转载的文/图等稿件出于非商业性目的,如转载稿涉及版权等问题,请在两周内来电联系.
最新文章
热门文章

各省美术联考
新疆美术统考 | 重庆美术统考 | 河南美术统考 | 辽宁美术统考 | 山东美术统考
浙江美术统考 | 湖北美术统考 | 福建美术统考 | 河北美术统考 | 四川美术统考
广东美术统考 | 安徽美术统考 | 广西美术统考 | 江西美术统考 | 山西美术统考
北京美术统考 | 上海美术统考 | 青海美术统考 | 湖南美术统考 | 黑龙江美术统考
贵州美术统考 | 天津美术统考 | 江苏美术统考 | 陕西美术统考 | 云南美术统考
甘肃美术统考 | 西藏美术统考 | 宁夏美术统考 | 海南艺术高考 | 内蒙古美术统考
吉林美术统考
艺考资讯
招生简章
成绩查询
试题辅导
专业考点
音乐联考
体育统考
书法考试
播音主持编导
艺术特长生
高水平运动员
艺术分数线
艺术培训
艺术类专业
录取查询
资料库
影视表演空乘
舞蹈音乐模特
摄影专业
学前教育
运动训练
体育教育社会体育
服装艺术表演
艺术院校
福建艺考
美术联考