首页
高考
美术高考
成人高考
考研
自考
中考
会考
专升本
高校
公务员
导游考试
更多
自主招生
|
保送生
|
艺术特长生
|
高水平运动员
|
空乘民航招飞
|
军校国防生
|
空军招飞
|
高考作文
|
大学排行榜
|
中考分数线
|
中考查分
3773考试网
-
中考
-
各省中考
-
重庆中考
- 正文
【
各省中考
】
北京中考
天津中考
上海中考
湖南中考
四川中考
贵州中考
湖北中考
宁夏中考
青海中考
河北中考
河南中招
江苏中考
浙江中考
云南中考
江西中考
广西中考
广东中考
黑龙江中考
新疆中考
山西中考
陕西中考
重庆中考
甘肃中考
内蒙古中考
海南中考
辽宁中考
山东中考
安徽中考
吉林中考
西藏中考
新疆内高班
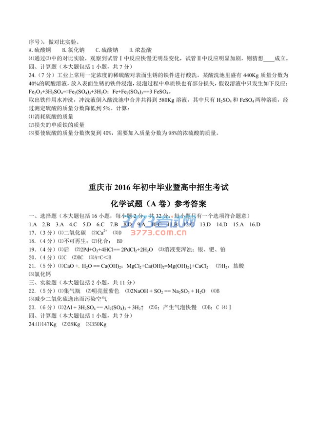
2016重庆中考化学A卷试题及答案发布
来源:3773考试网
2016-6-14 16:29:41
上一页
[1]
[2]
[3]
[4]
您可能喜欢的文章
2016重庆中考化学试题难度点评
2016重庆中考历史试题点评
2016重庆中考思想品德试题点评
2016重庆中考数学试题难度点评
2016重庆中考B卷作文解析怎么得高分
2016重庆中考作文A卷解析点评:命题中规中矩
2016重庆中考思想品德B卷试题发布
2016重庆中考历史B卷试题发布
2016重庆中考数学B卷试题发布
2016重庆中考数学A卷试题发布(A卷)
上一个文章:
2016重庆中考化学试题难度点评
网站版权与免责声明
①由于各方面情况的不断调整与变化,本网所提供的相关信息请以权威部门公布的正式信息为准.
②本网转载的文/图等稿件出于非商业性目的,如转载稿涉及版权及个人隐私等问题,请在两周内邮件fjksw@163.com联系.
最新文章
·
2016重庆中考化学A卷试题及答案发布
·
2016重庆中考化学试题难度点评
·
2016重庆中考历史试题点评
·
2016重庆中考思想品德试题点评
·
2016重庆中考数学试题难度点评
·
2016重庆中考B卷作文解析怎么得高分
·
2016重庆中考作文A卷解析点评:命题中
·
2016重庆中考思想品德B卷试题发布
·
2016重庆中考历史B卷试题发布
·
2016重庆中考数学B卷试题发布
·
2016重庆中考数学A卷试题发布(A卷)
·
2016重庆中考物理试题及答案发布(A卷
·
2016重庆中考化学A卷试题发布(部分答
·
2016重庆中考化学B卷试题及答案发布
·
2016重庆中考语文A卷试题发布
推荐文章
·
2016重庆中考化学A卷试题及答案发布
·
2016重庆中考物理试题及答案发布(A卷
·
2016重庆中考化学A卷试题发布(部分答
·
2016重庆中考化学B卷试题及答案发布
·
2016重庆中考语文A卷试题发布
·
2016重庆中考物理试题B卷(部分答案)
·
2016重庆中考化学试题B卷发布(部分答
·
2016重庆中考语文试题B卷发布
·
2016重庆中考成绩查询入口 重庆联招网
·
2016重庆中考联招成绩查询时间方式
·
2016重庆中考联招志愿填报系统入口
·
2016重庆联招成绩查询时间分数线公布
·
2016重庆中考志愿填报时间及流程
·
2016重庆中考信息:时间日程安排表
·
2016重庆中考时间及计分办法
|
关于我们
|
联系我们
|
版权申明
|
网站导航
|
手机版
琼ICP备12003406号