首页
高考
美术高考
成人高考
考研
自考
中考
会考
专升本
高校
公务员
导游考试
更多
自主招生
|
保送生
|
艺术特长生
|
高水平运动员
|
空乘民航招飞
|
军校国防生
|
空军招飞
|
高考作文
|
大学排行榜
|
中考分数线
|
中考查分
3773考试网
-
中考网
-
各省中考
-
广东中考
-
广州中考
- 正文
【
各省中考
】
北京中考
天津中考
上海中考
湖南中考
四川中考
贵州中考
湖北中考
宁夏中考
青海中考
河北中考
河南中招
江苏中考
浙江中考
云南中考
江西中考
广西中考
广东中考
黑龙江中考
新疆中考
山西中考
陕西中考
重庆中考
甘肃中考
内蒙古中考
海南中考
辽宁中考
山东中考
安徽中考
吉林中考
西藏中考
新疆内高班
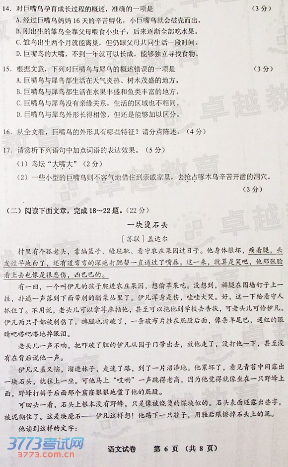
2014年广州中考语文试卷发布
来源:2exam.com
2014-6-17 14:04:45
上一页
1
2
3
4
下一页
您可能喜欢的文章
2014华南师范大学附属中学面向全省招生
2014广州中考物理试题难度特点解析
2014广州中考作文评析怎么写
2014年广州中考考试顺利开考
2014广州中考补录不分户籍与非户籍
2014广州中考作文题又泄题?
名师点评2014广州市中考作文题迟了一分钟
2014广州中考作文题目:迟了一分钟
2014广州中考考场周边公交线路调整情况
2014广州中考报名人数少1835人招生计划多
上一个文章:
2014华南师范大学附属中学面向全省招生
网站版权与免责声明
①由于各方面情况的不断调整与变化,本网所提供的相关信息请以权威部门公布的正式信息为准.
②本网转载的文/图等稿件出于非商业性目的,如转载稿涉及版权及个人隐私等问题,请在两周内邮件fjksw@163.com联系.
最新文章
·
2014年广州中考语文试卷发布
·
2014华南师范大学附属中学面向全省招生
·
2014广州中考物理试题难度特点解析
·
2014广州中考作文评析怎么写
·
2014年广州中考考试顺利开考
·
2014广州中考补录不分户籍与非户籍
·
2014广州中考作文题又泄题?
·
名师点评2014广州市中考作文题迟了一分
·
2014广州中考作文题目:迟了一分钟
·
2014广州中考考场周边公交线路调整情况
·
2014广州中考报名人数少1835人招生计划
·
2014广州中考11.3万名考生带上身份证和
·
2014广州中考前踩点需注意些什么?
·
2014广州中考考点周日16时至18时踩点
·
2014广州中考人数11.2万名 6月16日-18日
推荐文章
·
2014广州中考志愿填报系统快速入口
·
2014广州中考成绩录取查询方式
·
2014广州中考高中招生填报志愿问答
·
2014广州中考中招志愿填报系统入口
·
2014广州中考高中招生填报志愿工作的通
·
2014广州中考体育考试成绩查询入口
·
广州中考中招服务平台http://zhongkao.
·
广州市高中阶段学校招生考试工作意见
·
2014广州中考报名政策问答
·
2014年广州市中考报名须知
·
广州市招生办2014年广州中考报名工作的
·
2014下半年广州市中职教育技术专业技能
·
2014广州中考高中体育艺术特长生招生工
·
2014年广州中考体育考试问题解答
·
2014广州中考报名考生基本信息填报工作
|
关于我们
|
联系我们
|
版权申明
|
网站导航
|
琼ICP备12003406号