首页
高考
美术高考
成人高考
考研
自考
中考
会考
专升本
高校
公务员
导游考试
更多
自主招生
|
保送生
|
艺术特长生
|
高水平运动员
|
空乘民航招飞
|
军校国防生
|
空军招飞
|
高考作文
|
大学排行榜
|
中考分数线
|
中考查分
3773考试网
-
中考网
-
各省中考
-
广东中考
-
广州中考
- 正文
【
各省中考
】
北京中考
天津中考
上海中考
湖南中考
四川中考
贵州中考
湖北中考
宁夏中考
青海中考
河北中考
河南中招
江苏中考
浙江中考
云南中考
江西中考
广西中考
广东中考
黑龙江中考
新疆中考
山西中考
陕西中考
重庆中考
甘肃中考
内蒙古中考
海南中考
辽宁中考
山东中考
安徽中考
吉林中考
西藏中考
新疆内高班
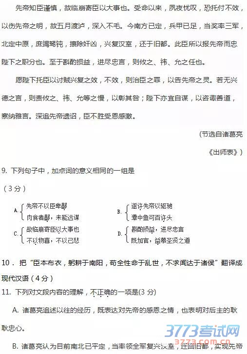
2015广州中考语文试题及答案解析免费版
来源:2exam.com
2015-6-16 6:57:11
上一页
1
2
3
4
5
下一页
您可能喜欢的文章
2015广州中考政治思想品德试题难度点评
2015广州中考查分时间网站入口登陆广州招考
2015广州中考成绩查询时间方式-广州市中考服
2015广州中考成绩查询7月2日公布
2015广州中考顺利结束及时关注广州招考网
2015广州中考试题英语较难化学简单
2015广州中考物理试题及答案免费版
2015广州中考数学试题及答案免费发放
2015广州中考数学试题免费发布
2015广州中考语文物理试题难度点评
上一个文章:
2015广州中考政治思想品德试题难度点评
网站版权与免责声明
①由于各方面情况的不断调整与变化,本网所提供的相关信息请以权威部门公布的正式信息为准.
②本网转载的文/图等稿件出于非商业性目的,如转载稿涉及版权及个人隐私等问题,请在两周内邮件fjksw@163.com联系.
最新文章
·
2015广州中考语文试题及答案解析免费版
·
2015广州中考政治思想品德试题难度点评
·
2015广州中考查分时间网站入口登陆广州
·
2015广州中考成绩查询时间方式-广州市中
·
2015广州中考成绩查询7月2日公布
·
2015广州中考顺利结束及时关注广州招考
·
2015广州中考试题英语较难化学简单
·
2015广州中考物理试题及答案免费版
·
2015广州中考数学试题及答案免费发放
·
2015广州中考数学试题免费发布
·
2015广州中考语文物理试题难度点评
·
专家点评2015广州中考作文怎么写
·
2015广州中考首日开考顺利进行
·
2015年广州中考语文试题及答案发布
·
2015年广州中考物理试题及答案发布
推荐文章
·
2015广州中考语文试题及答案解析免费版
·
2015广州中考成绩查询时间方式-广州市中
·
2015广州中考物理试题及答案免费版
·
2015广州中考数学试题及答案免费发放
·
2015广州中考数学试题免费发布
·
2015年广州中考语文试题及答案发布
·
2015年广州中考物理试题及答案发布
·
2015广州中考志愿填报系统入口
·
2015广州中考成绩录取查询方式
·
2015广州中考志愿填报时间方式政策问答
·
2015广州中考志愿填报流程
·
2015广州中考英语口语考试成绩查询方式
·
2015广州中考体育艺术特长生招生工作安
·
2015广州中考体育考试考生指引
·
2015广州中考报名人数110347人
|
关于我们
|
联系我们
|
版权申明
|
网站导航
|
琼ICP备12003406号