首页
高考
美术高考
成人高考
考研
自考
中考
会考
专升本
高校
公务员
导游考试
更多
自主招生
|
保送生
|
艺术特长生
|
高水平运动员
|
空乘民航招飞
|
军校国防生
|
空军招飞
|
高考作文
|
大学排行榜
|
中考分数线
|
中考查分
3773考试网
-
中考网
-
各省中考
-
海南中考
- 正文
【
各省中考
】
北京中考
天津中考
上海中考
湖南中考
四川中考
贵州中考
湖北中考
宁夏中考
青海中考
河北中考
河南中招
江苏中考
浙江中考
云南中考
江西中考
广西中考
广东中考
黑龙江中考
新疆中考
山西中考
陕西中考
重庆中考
甘肃中考
内蒙古中考
海南中考
辽宁中考
山东中考
安徽中考
吉林中考
西藏中考
新疆内高班
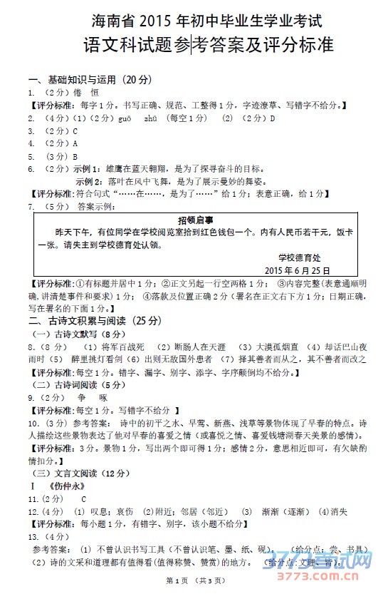
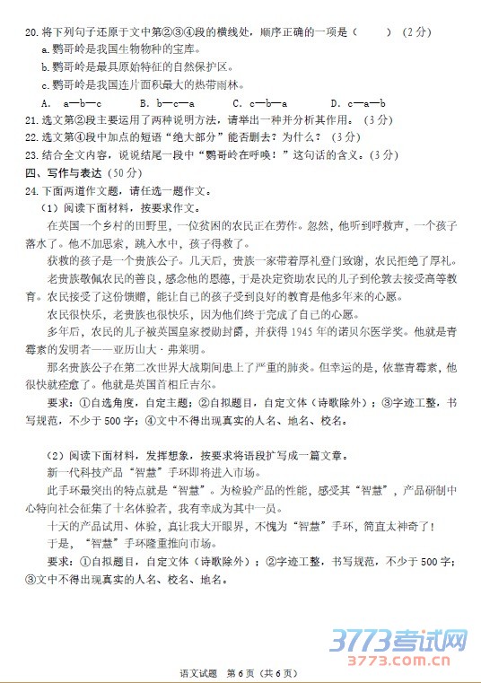
2015海南中考语文试题及答案评分标准发布
来源:海南省教育厅
2015-6-27 8:30:20
上一页
1
2
3
4
下一页
您可能喜欢的文章
2015海南中考试题及答案汇总发布
2015海南中考试题答案27日公布 填报志愿6月
2015海南中招志愿填报27日开始 三亚一中志愿
2015海南中考语文试题不难 作文题目空间大
2015海南中考作文难度解读
2015海南中考成绩预计7月19日公布 填报志愿
2015海南中考作文题关注行善和感恩
2015海南中考人数102822名考试时间安排
2015海口中考人数22983人考点安排
2015海南中学招生政策计划分数线访谈
上一个文章:
2015海南中考试题及答案汇总发布
网站版权与免责声明
①由于各方面情况的不断调整与变化,本网所提供的相关信息请以权威部门公布的正式信息为准.
②本网转载的文/图等稿件出于非商业性目的,如转载稿涉及版权及个人隐私等问题,请在两周内邮件fjksw@163.com联系.
最新文章
·
2015海南中考语文试题及答案评分标准发
·
2015海南中考试题及答案汇总发布
·
2015海南中考试题答案27日公布 填报志愿
·
2015海南中招志愿填报27日开始 三亚一中
·
2015海南中考语文试题不难 作文题目空间
·
2015海南中考作文难度解读
·
2015海南中考成绩预计7月19日公布 填报
·
2015海南中考作文题关注行善和感恩
·
2015海南中考人数102822名考试时间安排
·
2015海口中考人数22983人考点安排
·
2015海南中学招生政策计划分数线访谈
·
海南师范大学附中2015招生政策志愿填报
·
2015海南中考志愿填报时间方式省中招网
·
2015海南中考时间安排中招举报电话
·
海南中学2015招生计划政策访谈
推荐文章
·
2015海南中考语文试题及答案评分标准发
·
2015海南中考试题及答案汇总发布
·
2015海南五年专和高中招生计划公布
·
2015海南中考考试管理实施细则
·
2015年海南省普通中小学招生工作意见
·
2015年海南省中招主要工作日程安排表
·
2015海南中考中招工作实施细则
·
2015海南中考方案高中招生工作的意见
·
2015年海南中考体育考试工作方案发布
·
2015海南中考物理化学实验操作技能考查
·
2015海南中考中招各学科考试说明
·
2015海南中考体育考试工作方案政策
·
关于做好2014年海南普通高中学校录取收
·
2014海口中考市属高中招生择校生分数线
·
2014年海口部分市属高中招生正取生分数
|
关于我们
|
联系我们
|
版权申明
|
网站导航
|
琼ICP备12003406号