首页
高考
美术高考
成人高考
考研
自考
中考
会考
专升本
高校
公务员
导游考试
更多
自主招生
|
保送生
|
艺术特长生
|
高水平运动员
|
空乘民航招飞
|
军校国防生
|
空军招飞
|
高考作文
|
大学排行榜
|
中考分数线
|
中考查分
3773考试网
-
中考网
-
各省中考
-
海南中考
- 正文
【
各省中考
】
北京中考
天津中考
上海中考
湖南中考
四川中考
贵州中考
湖北中考
宁夏中考
青海中考
河北中考
河南中招
江苏中考
浙江中考
云南中考
江西中考
广西中考
广东中考
黑龙江中考
新疆中考
山西中考
陕西中考
重庆中考
甘肃中考
内蒙古中考
海南中考
辽宁中考
山东中考
安徽中考
吉林中考
西藏中考
新疆内高班
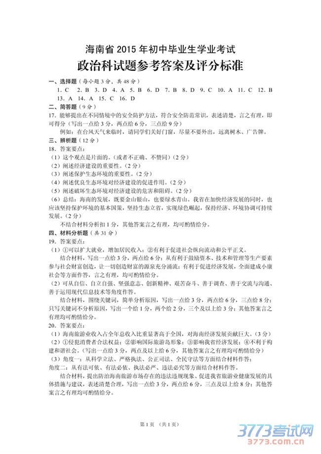
2015海南中考政治试题及答案评分标准
来源:海南教育厅
2015-6-27 8:46:40
上一页
1
2
3
4
您可能喜欢的文章
2015海南中考化学试题及答案评分标准
2015海南中招物理试题及答案评分标准
2015海南中考英语试题答案及评分标准发布
2015海南中考英语听力试题
2015海南中考数学试题答案及评分标准发布
2015海南中招填报志愿时间登录海南省中招网
2015海南中考语文试题及答案评分标准发布
2015海南中考试题及答案汇总发布
2015海南中考试题答案27日公布 填报志愿6月
2015海南中招志愿填报27日开始 三亚一中志愿
上一个文章:
2015海南中考化学试题及答案评分标准
网站版权与免责声明
①由于各方面情况的不断调整与变化,本网所提供的相关信息请以权威部门公布的正式信息为准.
②本网转载的文/图等稿件出于非商业性目的,如转载稿涉及版权及个人隐私等问题,请在两周内邮件fjksw@163.com联系.
最新文章
·
2015海南中考化学试题及答案评分标准
·
2015海南中考政治试题及答案评分标准
·
2015海南中招物理试题及答案评分标准
·
2015海南中考英语试题答案及评分标准发
·
2015海南中考英语听力试题
·
2015海南中考数学试题答案及评分标准发
·
2015海南中招填报志愿时间登录海南省中
·
2015海南中考语文试题及答案评分标准发
·
2015海南中考试题及答案汇总发布
·
2015海南中考试题答案27日公布 填报志愿
·
2015海南中招志愿填报27日开始 三亚一中
·
2015海南中考语文试题不难 作文题目空间
·
2015海南中考作文难度解读
·
2015海南中考成绩预计7月19日公布 填报
·
2015海南中考作文题关注行善和感恩
推荐文章
·
2015海南中考化学试题及答案评分标准
·
2015海南中考政治试题及答案评分标准
·
2015海南中考英语试题答案及评分标准发
·
2015海南中考语文试题及答案评分标准发
·
2015海南中考试题及答案汇总发布
·
2015海南五年专和高中招生计划公布
·
2015海南中考考试管理实施细则
·
2015年海南省普通中小学招生工作意见
·
2015年海南省中招主要工作日程安排表
·
2015海南中考中招工作实施细则
·
2015海南中考方案高中招生工作的意见
·
2015年海南中考体育考试工作方案发布
·
2015海南中考物理化学实验操作技能考查
·
2015海南中考中招各学科考试说明
·
2015海南中考体育考试工作方案政策
|
关于我们
|
联系我们
|
版权申明
|
网站导航
|
琼ICP备12003406号