首页
高考
美术高考
成人高考
考研
自考
中考
会考
专升本
高校
公务员
导游考试
更多
自主招生
|
保送生
|
艺术特长生
|
高水平运动员
|
空乘民航招飞
|
军校国防生
|
空军招飞
|
高考作文
|
大学排行榜
|
中考分数线
|
中考查分
3773考试网
-
中考网
-
各省中考
-
广东中考
-
江门中考
- 正文
【
各省中考
】
北京中考
天津中考
上海中考
湖南中考
四川中考
贵州中考
湖北中考
宁夏中考
青海中考
河北中考
河南中招
江苏中考
浙江中考
云南中考
江西中考
广西中考
广东中考
黑龙江中考
新疆中考
山西中考
陕西中考
重庆中考
甘肃中考
内蒙古中考
海南中考
辽宁中考
山东中考
安徽中考
吉林中考
西藏中考
新疆内高班
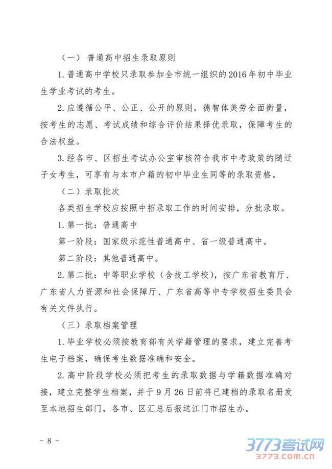
江门市教育局2016江门中考方案招生工作意见
来源:江门市教育局
2016-3-27 12:48:52
上一页
1
2
您可能喜欢的文章
2016江门中考社会青年考生报名须知
2015江门江海公办中小学招生地段划定
蓬江区基础教育信息网2015年小学初中招生办
2015江门蓬江区中心城区中小学招生地段公布
2015恩平一中录取分数线
2015鹤山一中鹤山鹤华中学录取分数线
2015开平一中开平开侨中学录取分数线
2015台山一中台山华侨中学录取分数线
2015新会一中新会华侨中学分数线
2015江门棠下中学录取分数线
上一个文章:
2016江门中考社会青年考生报名须知
网站版权与免责声明
①由于各方面情况的不断调整与变化,本网所提供的相关信息请以权威部门公布的正式信息为准.
②本网转载的文/图等稿件出于非商业性目的,如转载稿涉及版权及个人隐私等问题,请在两周内邮件fjksw@163.com联系.
最新文章
·
江门市教育局2016江门中考方案招生工作
·
2016江门中考社会青年考生报名须知
·
2015江门中考分数线 重点高中录取分数线
·
2015江门新会区高中录取分数线划定
·
2015江门新会区中考730分以上考生有638
·
2015新会一中新会华侨中学陈经纶中学录
·
2015台山中考分数线 台山一中662分台山
·
2015江门新会中考分数线高中录取分数线
·
2015年恩平一中录取分数线
·
2015江门中考成绩分数查询网站电话公布
·
2014江门开平中考分数线 开平高中录取分
·
江门市基础教育信息网2015江门中考成绩
·
2015江门中考成绩查询及复查办法-江门市
·
2015江门中考分数查询电话16828888
·
2015江门中考成绩查询查分方式7月7日
推荐文章
·
江门市教育局2016江门中考方案招生工作
·
2015江门中考分数线 重点高中录取分数线
·
2015江门新会区高中录取分数线划定
·
2015江门新会中考分数线高中录取分数线
·
2015江门中考成绩分数查询网站电话公布
·
江门市基础教育信息网2015江门中考成绩
·
2015江门中考分数查询电话16828888
·
2015江门中考成绩查询查分方式7月7日
·
2015江门中考成绩查询时间电话-江门市教
·
2015江门中考成绩查询方式-江门市基础教
·
2015江门中考报名入口:江门中考招生管
·
2015江门中考方案招生考试工作意见
·
2015江门中考招生管理系统报名入口
·
2014江门中考示范性普通高中录取分数线
·
2014江门中考高中录取分数线公布
|
关于我们
|
联系我们
|
版权申明
|
网站导航
|
琼ICP备12003406号