首页
高考
美术高考
成人高考
考研
自考
中考
会考
专升本
高校
公务员
导游考试
更多
自主招生
|
保送生
|
艺术特长生
|
高水平运动员
|
空乘民航招飞
|
军校国防生
|
空军招飞
|
高考作文
|
大学排行榜
|
中考分数线
|
中考查分
3773考试网
-
中考网
-
各省中考
-
江苏中考
-
苏州中考
- 正文
【
各省中考
】
北京中考
天津中考
上海中考
湖南中考
四川中考
贵州中考
湖北中考
宁夏中考
青海中考
河北中考
河南中招
江苏中考
浙江中考
云南中考
江西中考
广西中考
广东中考
黑龙江中考
新疆中考
山西中考
陕西中考
重庆中考
甘肃中考
内蒙古中考
海南中考
辽宁中考
山东中考
安徽中考
吉林中考
西藏中考
新疆内高班
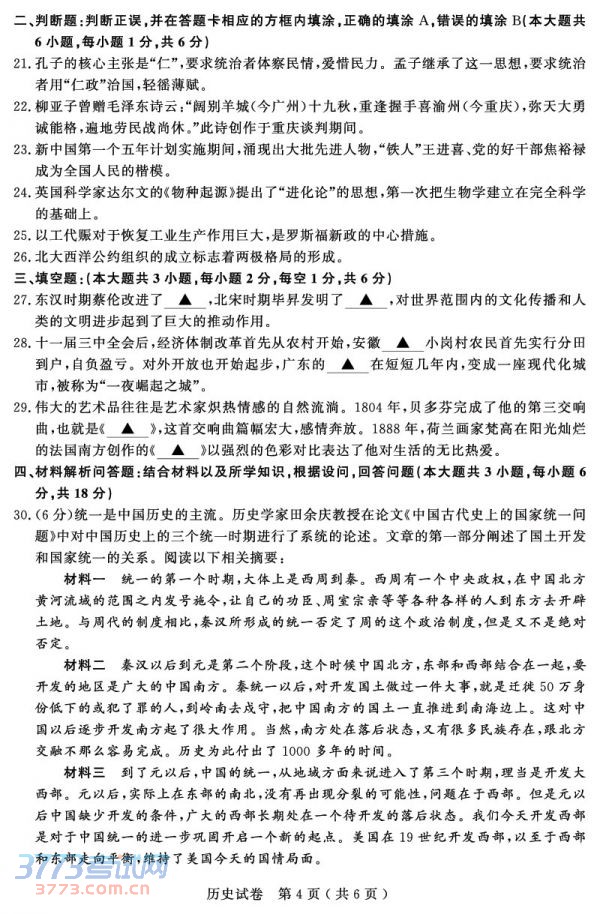
2014苏州中考历史试题及答案发布
来源:2exam.com
2014-6-19 16:28:37
上一页
1
2
3
4
下一页
您可能喜欢的文章
2014苏州中考数学试题及答案评分标准发布
2014苏州中考语文试卷及答案发布
2014苏州中考试题及答案评分标准公布
苏州市招办网站2014中考成绩查询网站www.szzsb.com
2014苏州中考成绩查询网站www.sz.js.cn
2014苏州中考各批次录取时间安排
2014苏州中考答案下午16时左右公布
2014苏州四星级高中录取率约三成
2014苏州昆山市教育局中考成绩查询查分入口
2014苏州太仓市教育局中考成绩查询查分入口
上一个文章:
2014苏州中考数学试题及答案评分标准发布
网站版权与免责声明
①由于各方面情况的不断调整与变化,本网所提供的相关信息请以权威部门公布的正式信息为准.
②本网转载的文/图等稿件出于非商业性目的,如转载稿涉及版权及个人隐私等问题,请在两周内邮件fjksw@163.com联系.
最新文章
·
2014苏州中考历史试题及答案发布
·
2014苏州中考数学试题及答案评分标准发
·
2014苏州中考语文试卷及答案发布
·
2014苏州中考试题及答案评分标准公布
·
苏州市招办网站2014中考成绩查询网站ww
·
2014苏州中考成绩查询网站www.sz.js.cn
·
2014苏州中考各批次录取时间安排
·
2014苏州中考答案下午16时左右公布
·
2014苏州四星级高中录取率约三成
·
2014苏州昆山市教育局中考成绩查询查分
·
2014苏州太仓市教育局中考成绩查询查分
·
2014苏州常熟教育局中考成绩查询查分入
·
2014苏州张家港市教育局中考成绩查询查
·
苏州市教育考试院网站2014苏州中考成绩
·
2014苏州中考成绩查询查分方式入口
推荐文章
·
2014苏州中考历史试题及答案发布
·
2014苏州中考试题及答案评分标准公布
·
2014苏州中考成绩查询查分方式入口
·
2014年苏州市区各类高级中等学校招生工
·
2014年苏州市初中毕业升学考试方案
·
苏州市2014年初中英语听力口语自动化考
·
2014苏州初三音乐美术初二地理生物学科
·
2014苏州中考体育考试方案的通知
·
2013苏州中考第二批次录取分数线
·
2013年苏州中考录取查询入口
·
苏州2013中考录取分数线公布时间
·
2013张家港中考分数线公布
·
2013苏州中考第一批学校录取分数线
·
2013苏州中考录取分数线公布
·
2013苏州中考成绩网上查询www.szzsb.co
|
关于我们
|
联系我们
|
版权申明
|
网站导航
|
琼ICP备12003406号