学历类
|
阳光高考
美术高考
研究生
自考
成人高考
专升本
中考
会考
外语类|
四 六 级
职称英语
商务英语
公共英语
日语能力
资格类
|
公 务 员
报 关 员
银行从业
司法考试
导 游 证
教师资格
财会类|
会 计 证
经 济 师
会计职称
注册会计
税 务 师
工程类
|
一级建造
二级建造
造 价 师
造 价 员
咨 询 师
监 理 师
医学类|
卫生资格
执业医师
执业药师
执业护士
国际护士
计算机
|
等级考试
软件水平
应用能力
其它类
|
论文
驾照考试
书法等级
少儿英语
报检员
单证员
教案
专题
考试资讯
文档
3773考试网
-
中考网
-
各省中考
-
广东中考
-
湛江中考
- 正文
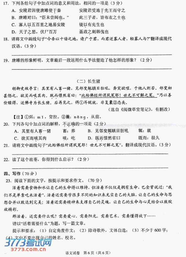
2013湛江中考语文试卷试题
来源:3773中考网
2013-6-17 14:53:07
2013广东湛江中考语文试题
上一页
1
2
3
4
2013湛江中考生物地理试题及答案
2013湛江中考政治历史试题及答案
2013湛江中考化学试题及答案
2013湛江中考物理试题及答案
2013湛江中考英语试题及答案
2013湛江中考语文试题及答案
2013湛江中考数学试题及答案
湛江市2013年中考志愿如何填报事项解读
2013年湛江市中考网上填报志愿须知
2013湛江中考填报志愿入口http://218.14.214.244
吴川市振文中学2013高中招生计划
吴川市覃巴中学2013高中招生计划
吴川市吴阳中学2013高中招生计划
吴川市林屋中学2013高中招生计划
吴川市川西中学2013高中招生计划
分享到:
QQ空间
新浪微博
腾讯微博
人人网
上一个文章:
2013湛江中考生物地理试题及答案
【
各省中考
】
北京中考
天津中考
上海中考
湖南中考
四川中考
贵州中考
湖北中考
宁夏中考
青海中考
河北中考
河南中招
江苏中考
浙江中考
云南中考
江西中考
广西中考
广东中考
黑龙江中考
新疆中考
山西中考
陕西中考
重庆中考
甘肃中考
内蒙古中考
海南中考
辽宁中考
山东中考
安徽中考
吉林中考
西藏中考
新疆内高班
热门专题
·
英语四六级查分
·
高考试题及答案
·
中考录取查询
·
中考分数线
·
中考试题答案网
·
中考作文网
·
中考查分网
·
卓越联盟自主招生
·
华约自主招生AAA测试
·
北约自主招生
·
高考零分作文
·
高考查分网
更多专题
推荐文章
·
湛江市2013年中考志愿如何填报事项解读
·
2013年湛江市中考网上填报志愿须知
·
2013湛江中考填报志愿入口http://218.
·
关于公布2013年湛江普通高中招生计划的
·
湛江市中考报名系统志愿填报http://21
·
2013湛江中考招生政策考试信息
·
湛江市2013年初中毕业生学业考试初二生
·
关于公布湛江市2012年高中学校录取最低
·
湛江市2012年初中毕业生学业考试成绩查
·
2012年广东湛江市中考成绩7月7日公布
|
关于我们
|
联系我们
|
版权申明
|
网站导航
|
琼ICP备12003406号