首页
高考
美术高考
成人高考
考研
自考
中考
会考
专升本
高校
公务员
导游考试
更多
自主招生
|
保送生
|
艺术特长生
|
高水平运动员
|
空乘民航招飞
|
军校国防生
|
空军招飞
|
高考作文
|
大学排行榜
|
中考分数线
|
中考查分
3773考试网
-
中考网
-
各省中考
-
浙江中考
-
舟山中考
- 正文
【
各省中考
】
北京中考
天津中考
上海中考
湖南中考
四川中考
贵州中考
湖北中考
宁夏中考
青海中考
河北中考
河南中招
江苏中考
浙江中考
云南中考
江西中考
广西中考
广东中考
黑龙江中考
新疆中考
山西中考
陕西中考
重庆中考
甘肃中考
内蒙古中考
海南中考
辽宁中考
山东中考
安徽中考
吉林中考
西藏中考
新疆内高班
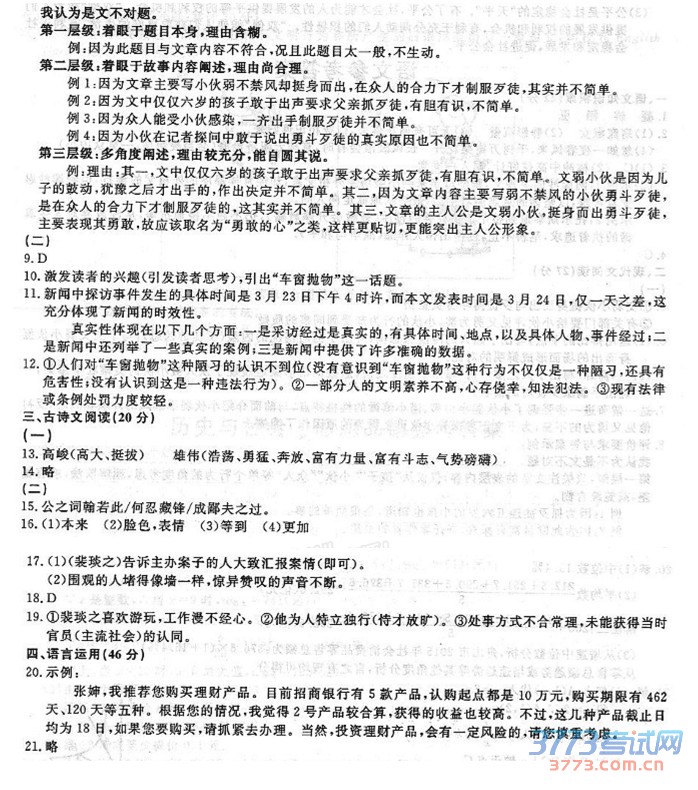
2015舟山中考语文试题及答案评分标准发布
来源:2exam.com
2015-6-19 18:52:55
上一页
1
2
3
4
您可能喜欢的文章
2015舟山中考人数6887名共设32个考点
2015舟山岱山中考成绩查询网站-岱山教育网
2015舟山普陀中考成绩查询网站-普陀教育网
2015舟山定海中考成绩查询网站入口-定海教育
2015舟山中考成绩查询方式网站入口-舟山教育
2015舟山中考政治历史试题及答案
2015舟山中考科学试题及答案
2015舟山中考英语试题及答案
2015舟山中考物理化学试题及答案
2015舟山中考语文试题及答案
上一个文章:
2015舟山中考人数6887名共设32个考点
网站版权与免责声明
①由于各方面情况的不断调整与变化,本网所提供的相关信息请以权威部门公布的正式信息为准.
②本网转载的文/图等稿件出于非商业性目的,如转载稿涉及版权及个人隐私等问题,请在两周内邮件fjksw@163.com联系.
最新文章
·
2015舟山中考语文试题及答案评分标准发
·
2015舟山中考人数6887名共设32个考点
·
2015舟山岱山中考成绩查询网站-岱山教育
·
2015舟山普陀中考成绩查询网站-普陀教育
·
2015舟山定海中考成绩查询网站入口-定海
·
2015舟山中考成绩查询方式网站入口-舟山
·
2015舟山中考政治历史试题及答案
·
2015舟山中考科学试题及答案
·
2015舟山中考物理化学试题及答案
·
2015舟山中考英语试题及答案
·
2015舟山中考语文试题及答案
·
2015舟山中考数学试题及答案
·
2015舟山嵊泗县中考分数线
·
2015舟山岱山县中考分数线
·
2015舟山中考分数线
推荐文章
·
2015舟山中考成绩查询方式网站入口-舟山
·
舟山市教育局2015舟山中考方案招生政策
·
2015年舟山体育中考统一选考项目的公告
·
2014舟山中考成绩查询方式网站入口
·
舟山市教育局2014年高中体育艺术特长生
·
舟山市教育局2014年舟山中考高中招生工
·
舟山市教育局2014年普通高中体育艺术特
·
舟山市教育局2014舟山中考报名工作的通
·
2013舟山中考数学答案及评分标准发布
·
2013舟山中考语文试卷及答案发布
·
舟山市2013年中考高中招生工作实施意见
·
2013年舟山中考重点高中保送生招生工作
·
2013年舟山市中考体育考试工作的通知
·
舟山市教育局2012关于完善中考体育考试
·
浙江舟山2011年中考语文试题及答案
|
关于我们
|
联系我们
|
版权申明
|
网站导航
|
琼ICP备12003406号