首页
高考
美术高考
成人高考
考研
自考
中考
会考
专升本
高校
公务员
导游考试
更多
自主招生
|
保送生
|
艺术特长生
|
高水平运动员
|
空乘民航招飞
|
军校国防生
|
空军招飞
|
高考作文
|
大学排行榜
|
中考分数线
|
中考查分
3773考试网
-
中考网
-
各省中考
-
山东中考
-
东营中考
- 正文
【
各省中考
】
北京中考
天津中考
上海中考
湖南中考
四川中考
贵州中考
湖北中考
宁夏中考
青海中考
河北中考
河南中招
江苏中考
浙江中考
云南中考
江西中考
广西中考
广东中考
黑龙江中考
新疆中考
山西中考
陕西中考
重庆中考
甘肃中考
内蒙古中考
海南中考
辽宁中考
山东中考
安徽中考
吉林中考
西藏中考
新疆内高班
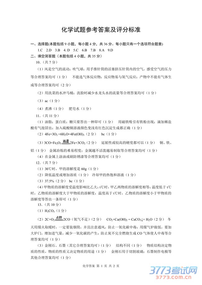
2015东营中考化学试题及答案评分标准
来源:2exam.com
2015-6-26 21:47:26
上一页
1
2
3
4
5
6
下一页
您可能喜欢的文章
2015东营市二中中考分数线
2015东营市一中中考分数线
2015东营市胜利十中中考分数线
2015年东营胜利十三中中考分数线
东营胜利三中2015年中考分数线
2015东营胜利二中中考分数线
东营胜利一中2015年中考分数线
2015东营市中考分数线公布
2015年东营市小学初中招生工作指导意见
2015年东营东城小学初中招生服务区划分
上一个文章:
2015东营市中考分数线公布
网站版权与免责声明
①由于各方面情况的不断调整与变化,本网所提供的相关信息请以权威部门公布的正式信息为准.
②本网转载的文/图等稿件出于非商业性目的,如转载稿涉及版权及个人隐私等问题,请在两周内邮件fjksw@163.com联系.
最新文章
·
2015东营中考化学试题及答案评分标准
·
2015东营市中考分数线公布
·
东营教育信息网2015东营中考成绩查询系
·
2015东营教育信息网成绩查询系统入口
·
2015东营广饶县中考成绩查询时间网站公
·
2015东营利津县中考成绩查询时间网站公
·
2015东营垦利县中考成绩查询时间网站
·
2015东营中考成绩查询时间及查询网站公
·
2015东营中考作文题:向________鞠躬
·
2015东营中考分数线
·
2015东营中考政治历史试题及答案
·
2015东营中考物理化学试题及答案
·
2015东营中考英语试题及答案
·
2015东营中考语文试题及答案
·
2015东营中考数学试题及答案
推荐文章
·
东营教育信息网2015东营中考成绩查询系
·
2015东营中考成绩查询时间及查询网站公
·
东营市教育局2015东营中考招生政策解读
·
2015东营中考报名时间报名须知安排
·
2015年东营市中职教育招生简章
·
东营市教育局2015东营中考高中招生工作
·
东营市教育局2015年普通高中自主招生工
·
2014东营中考公办高中录取分数线公布
·
2014东营中考体育与健康测试工作的通知
·
2014年东营中考高中招生政策解读
·
2014东营市教育局直属普通高中学校招生
·
2014东营中考高中招生政策重点事项通报
·
2014年东营中考及高中招生工作意见发布
·
2014年东营市高中学校招生计划
·
2013东营中考录取分数线
|
关于我们
|
联系我们
|
版权申明
|
网站导航
|
琼ICP备12003406号