学历类
|
阳光高考
研 究 生
自学考试
成人高考
专 升 本
中考
会考
外语类|
四 六 级
职称英语
商务英语
公共英语
日语能力
资格类
|
公 务 员
报 关 员
银行从业
司法考试
导 游 证
教师资格
财会类|
会 计 证
经 济 师
会计职称
注册会计
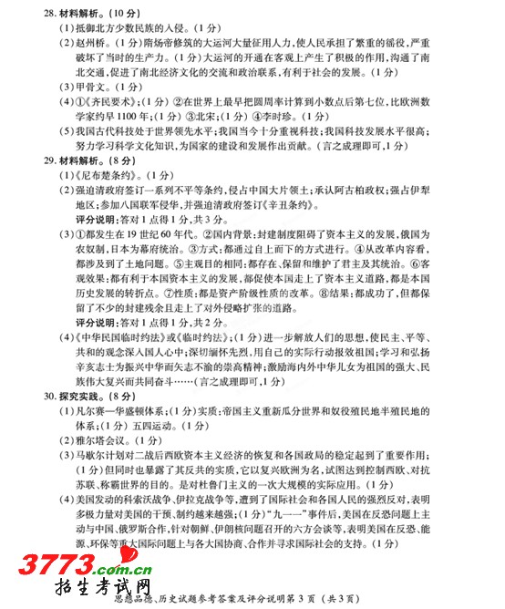
税 务 师
工程类
|
一级建造
二级建造
造 价 师
造 价 员
咨 询 师
监 理 师
医学类|
卫生资格
执业医师
执业药师
执业护士
国际护士
计算机
|
等级考试
软件水平
应用能力
其它类
|
书画等级
美国高考
驾 驶 员
书法等级
少儿英语
报 检 员
单 证 员
出国留学
招生考试网
-
中考网
-
各省中考
-
湖北中考
-
恩施中考
- 正文
2012年湖北恩施中考政治历史试题及答案
来源:2exam.com
2012-6-27 19:46:23
上一页
1
2
3
4
5
6
7
8
9
2012年恩施自治州英语试题及参考答案
2012年恩施中考数学试题试卷答案
2012恩施中考试题试卷答案
2011宣恩县、咸丰县中考成绩查询分数查分网址
恩施2011市中考成绩查询、恩施市中考分数查分
2011恩施中考成绩查询分数恩施州教育信息网中考查分
恩施2011中考成绩查询、恩施中考查分网址
2011恩施中考作文题目
恩施2011中考语文试题试卷及参考答案
2011恩施中考成绩查询查分时间网址
恩施州2010年中考分数查询系统
2010年建始一中二中录取分数线
2010年恩施州与黄石中考作文题一样
恩施州2009年中考中考成绩7月初公布
分享到:
QQ空间
新浪微博
腾讯微博
人人网
上一个文章:
2012年恩施自治州英语试题及参考答案
下一个文章: 没有了
【
各省中考
】
北京中考
天津中考
上海中考
湖南中考
四川中考
贵州中考
湖北中考
宁夏中考
青海中考
河北中考
河南中招
江苏中考
浙江中考
云南中考
江西中考
广西中考
广东中考
黑龙江中考
新疆中考
山西中考
陕西中考
重庆中考
甘肃中考
内蒙古中考
海南中考
辽宁中考
山东中考
安徽中考
吉林中考
西藏中考
新疆内高班
热门文章
·
恩施2011中考语文试题试卷及参考答案
·
2011恩施中考成绩查询查分时间网址
·
2010恩施中考录取分数线公布
·
恩施州2010年中考分数查询系统
·
2010年建始一中二中录取分数线
·
恩师中考成绩昨晨公布16865555
热门专题
·
中考试题答案网
·
高考零分作文
·
中考作文网
·
高考查分网
·
中考查分网
·
港澳台联招
·
公安警察院校招生
·
免费师范生
·
高考网上填报志愿
·
军校招生网_国防生招生_军校名单
·
成绩查询、录取查询、网上报名系统
·
考试报名考试时间提醒
更多专题
推荐文章
·
恩施2011中考语文试题试卷及参考答案
|
关于我们
|
联系我们
|
版权申明
|
网站导航
|
最近更新
|
闽ICP备06019773号