首页
高考
美术高考
成人高考
考研
自考
中考
会考
专升本
高校
公务员
导游考试
更多
自主招生
|
保送生
|
艺术特长生
|
高水平运动员
|
空乘民航招飞
|
军校国防生
|
空军招飞
|
高考作文
|
大学排行榜
|
中考分数线
|
中考查分
3773考试网
-
中考网
-
各省中考
-
黑龙江中考
-
哈尔滨中考
- 正文
【
各省中考
】
北京中考
天津中考
上海中考
湖南中考
四川中考
贵州中考
湖北中考
宁夏中考
青海中考
河北中考
河南中招
江苏中考
浙江中考
云南中考
江西中考
广西中考
广东中考
黑龙江中考
新疆中考
山西中考
陕西中考
重庆中考
甘肃中考
内蒙古中考
海南中考
辽宁中考
山东中考
安徽中考
吉林中考
西藏中考
新疆内高班
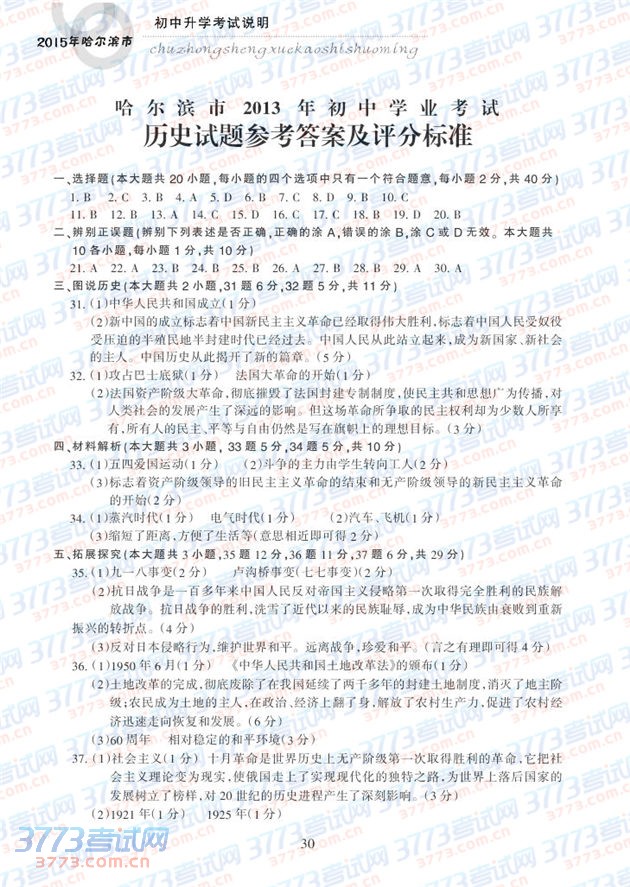
2015哈尔滨中考历史考试说明大纲
来源:哈尔滨市教育局
2014-11-29 9:54:05
上一页
1
2
3
4
下一页
您可能喜欢的文章
2015哈尔滨中考思想品德模拟试题及答案
2015哈尔滨中考思想品德考试说明大纲
2014哈尔滨中考地理试题及答案
2015哈尔滨中考地理模拟试题及答案
2015哈尔滨中考地理考试说明大纲
2015哈尔滨中考生物模拟试题及答案
2015哈尔滨中考生物试卷及答案
2015哈尔滨中考生物考试说明大纲
2015哈尔滨中考史地生思品考试说明解读
2015哈尔滨中考数学大纲解读备考策略
上一个文章:
2015哈尔滨中考思想品德考试说明大纲
网站版权与免责声明
①由于各方面情况的不断调整与变化,本网所提供的相关信息请以权威部门公布的正式信息为准.
②本网转载的文/图等稿件出于非商业性目的,如转载稿涉及版权及个人隐私等问题,请在两周内邮件fjksw@163.com联系.
最新文章
·
2015哈尔滨中考历史考试说明大纲
·
2015哈尔滨中考思想品德考试说明大纲
·
2015哈尔滨中考地理考试说明大纲
·
2015哈尔滨中考生物考试说明大纲
·
2015哈尔滨中考史地生思品考试说明解读
·
2015哈尔滨中考数学大纲解读备考策略
·
2015哈尔滨中考化学难度变化备考策略
·
2015哈尔滨中考物理大纲解读备考策略
·
2015哈尔滨中考语文大纲解读备考策略
·
2015哈尔滨中考英语试题分值调整备考策
·
2015哈尔滨中考试题结构和命题范围变化
·
2015哈尔滨中考物理大纲变化解读
·
2015哈尔滨中考语文大纲文言文比重增加
·
2015哈尔滨中考英语大纲试题结构分值调
·
2015哈尔滨中考化学大纲填空题取消两个
推荐文章
·
2015哈尔滨中考历史考试说明大纲
·
2015哈尔滨中考思想品德考试说明大纲
·
2015哈尔滨中考生物考试说明大纲
·
2015哈尔滨中考英语考试说明大纲
·
2015哈尔滨中考数学考试说明大纲
·
2015哈尔滨中考语文考试说明大纲
·
哈尔滨市2014年省重点高中第一批次统招
·
最新2014哈尔滨中考考生总成绩位次表(以
·
2014哈尔滨中考考生总成绩位次表
·
2014哈尔滨中考成绩查询开通:登录哈市
·
2014哈尔滨中考成绩查询查分7日公布
·
2014哈尔滨中考化学考试大纲说明
·
2014哈尔滨中考英语考试说明大纲
·
2014哈尔滨中考数学考试说明大纲
·
2013年哈尔滨市重点高中统招录取分数线
|
关于我们
|
联系我们
|
版权申明
|
网站导航
|
琼ICP备12003406号