学历类
|
阳光高考
美术高考
研究生
自考
成人高考
专升本
中考
会考
外语类|
四 六 级
职称英语
商务英语
公共英语
日语能力
资格类
|
公 务 员
报 关 员
银行从业
司法考试
导 游 证
教师资格
财会类|
会 计 证
经 济 师
会计职称
注册会计
税 务 师
工程类
|
一级建造
二级建造
造 价 师
造 价 员
咨 询 师
监 理 师
医学类|
卫生资格
执业医师
执业药师
执业护士
国际护士
计算机
|
等级考试
软件水平
应用能力
其它类
|
论文
驾照考试
书法等级
少儿英语
报检员
单证员
教案
专题
考试资讯
文档
3773考试网
-
中考网
-
各省中考
-
黑龙江中考
-
哈尔滨中考
- 正文
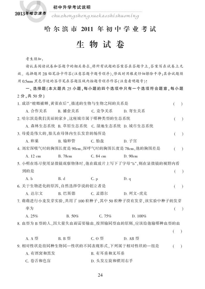
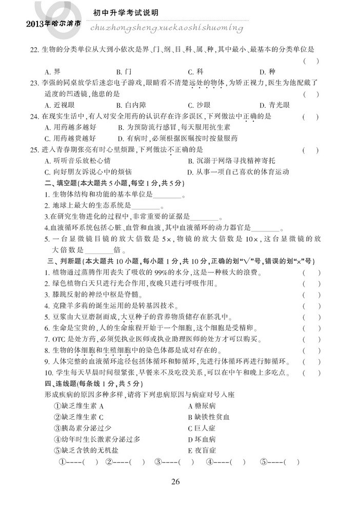
2011哈尔滨中考生物试题及答案
来源:2exam.com
2013-1-24 15:35:07
2011哈尔滨中考生物试题及答案
2012哈尔滨中考生物试题及答案
哈尔滨2013年中考考试大纲汇总
2013哈尔滨中考生物考试说明大纲
2013哈尔滨中考地理考试说明大纲
2013哈尔滨中考历史考试说明大纲
2013哈尔滨中考政治考试说明大纲
2013哈尔滨中考化学考试说明大纲
2013哈尔滨中考物理考试说明大纲
2013哈尔滨中考英语考试说明大纲
2013哈尔滨中考语文考试说明大纲
2013年哈尔滨中考数学考试说明
2013哈尔滨中小学寒假放假时间1月16日
2013哈尔滨中考省重点高中配额生比例提高
2014哈尔滨中考命题将增加能力立意命题
2013年哈尔滨市中考省市重点配额生比例加大
分享到:
QQ空间
新浪微博
腾讯微博
人人网
上一个文章:
2012哈尔滨中考生物试题及答案
【
各省中考
】
北京中考
天津中考
上海中考
湖南中考
四川中考
贵州中考
湖北中考
宁夏中考
青海中考
河北中考
河南中招
江苏中考
浙江中考
云南中考
江西中考
广西中考
广东中考
黑龙江中考
新疆中考
山西中考
陕西中考
重庆中考
甘肃中考
内蒙古中考
海南中考
辽宁中考
山东中考
安徽中考
吉林中考
西藏中考
新疆内高班
热门专题
·
英语四六级查分
·
异地中考
·
中考录取查询
·
异地高考方案
·
中考分数线
·
中考试题答案网
·
中考作文网
·
中考查分网
·
卓越联盟自主招生
·
华约自主招生AAA测试
·
北约自主招生
·
高考零分作文
更多专题
推荐文章
·
哈尔滨市2012年市重点高中择校录取分段
·
哈尔滨市2012年中考市重点高中统招录取
·
哈尔滨市2012年中考省重点高中第三批次
·
哈尔滨市2012年省重点高中第三批次统招
·
哈尔滨市2012年省重点高中第二批次统招
·
哈尔滨市2012年省重点高中第一批次择校
·
哈尔滨市2012年省重点高中第一批次统招
·
哈尔滨市2012年中考省重点高中统招录取
·
2012哈尔滨中考分数查分开始进入查询
·
2011哈尔滨中招4442名配额生考入省重点
·
黑龙江2011哈市中考普高职高8月2号开录
·
2011年中考录取分数线哈三中南岗校区
·
哈尔滨2011中考成绩揭晓 最高分483.5
·
2011哈尔滨中考成绩查询时间公布
·
2011学校不得强制学生复印中考说明
|
关于我们
|
联系我们
|
版权申明
|
网站导航
|
琼ICP备12003406号