学历类
|
阳光高考
美术高考
研究生
自考
成人高考
专升本
中考
会考
外语类|
四 六 级
职称英语
商务英语
公共英语
日语能力
资格类
|
公 务 员
报 关 员
银行从业
司法考试
导 游 证
教师资格
财会类|
会 计 证
经 济 师
会计职称
注册会计
税 务 师
工程类
|
一级建造
二级建造
造 价 师
造 价 员
咨 询 师
监 理 师
医学类|
卫生资格
执业医师
执业药师
执业护士
国际护士
计算机
|
等级考试
软件水平
应用能力
其它类
|
论文
驾照考试
书法等级
少儿英语
报检员
单证员
教案
专题
考试资讯
文档
3773考试网
-
中考网
-
模拟题答案
-
化学
- 正文
2013天津红桥区中考一模化学试题及答案
来源:2exam.com
2013-4-20 21:41:09
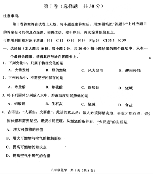
本试卷分为第Ⅰ卷(选择题)和第Ⅱ卷(非选择题)两部分.第Ⅰ卷第l页至第4页第Ⅱ卷第5页至第10页.试卷满分100分。考试时间70分钟。
答卷前,考生务必将自己的姓名、考至号、考点校、考场号、座位号填写在“答题卡”上,并在规定位置粘贴考试用条形码。答题时,务必将答案涂写在“答题卡”上,答案答在试卷上无效。考试结束后,将本试卷和.答且卡.一并交回。
祝各位考生考试顺利
>>
点击查看完整2013年天津红桥区中考一模化学试题
历年中考试题及答案汇总查看
2013安徽皖东南三校初三联考数学试题及答案
2013福州市质检英语试题及答案(中考模拟)
2013珠海中考数学模拟试题及答案
2013珠海中考物理一模试题及答案
2013年广东中考历史模拟试卷及答案
2013长沙生物会考模拟试题及答案
2013苏州中考一模语文试题及答案
2013苏州中考一模数学试题及答案
2013苏州中考一模英语试题及答案
2013苏州吴中区中考一模物理试题及答案
2013苏州吴中区中考一模化学试题及答案
2013苏州吴中区中考一模政治试题及答案
2013苏州吴中区中考一模历史试题及答案
2013上海普陀区中考二模物理试题
分享到:
QQ空间
新浪微博
腾讯微博
人人网
上一个文章:
2013苏州吴中区中考一模化学试题及答案
【
各省中考
】
北京中考
天津中考
上海中考
湖南中考
四川中考
贵州中考
湖北中考
宁夏中考
青海中考
河北中考
河南中招
江苏中考
浙江中考
云南中考
江西中考
广西中考
广东中考
黑龙江中考
新疆中考
山西中考
陕西中考
重庆中考
甘肃中考
内蒙古中考
海南中考
辽宁中考
山东中考
安徽中考
吉林中考
西藏中考
新疆内高班
热门专题
·
英语四六级查分
·
中考录取查询
·
中考分数线
·
中考试题答案网
·
中考作文网
·
中考查分网
·
异地高考方案
·
卓越联盟自主招生
·
华约自主招生AAA测试
·
北约自主招生
·
高考零分作文
·
高考查分网
更多专题
推荐文章
此栏目下没有推荐文章
|
关于我们
|
联系我们
|
版权申明
|
网站导航
|
琼ICP备12003406号