学历类
|
阳光高考
美术高考
研究生
自考
成人高考
专升本
中考
会考
外语类|
四 六 级
职称英语
商务英语
公共英语
日语能力
资格类
|
公 务 员
报 关 员
银行从业
司法考试
导 游 证
教师资格
财会类|
会 计 证
经 济 师
会计职称
注册会计
税 务 师
工程类
|
一级建造
二级建造
造 价 师
造 价 员
咨 询 师
监 理 师
医学类|
卫生资格
执业医师
执业药师
执业护士
国际护士
计算机
|
等级考试
软件水平
应用能力
其它类
|
论文
驾照考试
书法等级
少儿英语
报检员
单证员
教案
专题
考试资讯
文档
3773考试网
-
中考网
-
各省中考
-
湖北中考
-
荆门中考
- 正文
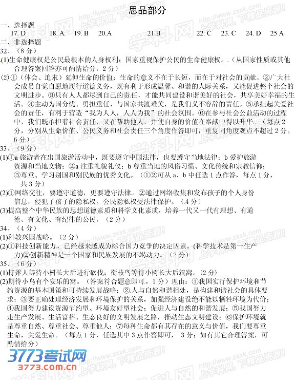
荆门2013中考思想品德试题及答案
来源:2exam.com
2013-6-28 19:06:25
2013荆门中考生物试题答案发布
2013荆门中考成绩查询入口:荆门教育信息网
2013荆门中考文综试题答案
2013荆门中考语文试题答案
2013荆门外校龙泉北校网上报名
荆门教育信息网查分 www.jm.e21.cn
2013荆门中考成绩查询查分入口
2013荆门中考理综试题及答案
2013荆门中考文综试题及答案
2013荆门中考英语试题及答案
2013荆门中考数学试题及答案
2013荆门中考语文试题及答案
2013荆门中考时间6月20日-22日
2013荆门中考考试科目总分不变
2013年荆门中考考试大纲汇总
分享到:
QQ空间
新浪微博
腾讯微博
人人网
上一个文章:
2013荆门中考生物试题答案发布
【
各省中考
】
北京中考
天津中考
上海中考
湖南中考
四川中考
贵州中考
湖北中考
宁夏中考
青海中考
河北中考
河南中招
江苏中考
浙江中考
云南中考
江西中考
广西中考
广东中考
黑龙江中考
新疆中考
山西中考
陕西中考
重庆中考
甘肃中考
内蒙古中考
海南中考
辽宁中考
山东中考
安徽中考
吉林中考
西藏中考
新疆内高班
热门专题
·
英语四六级查分
·
高考试题及答案
·
中考录取查询
·
中考分数线
·
中考试题答案网
·
中考作文网
·
中考查分网
·
卓越联盟自主招生
·
华约自主招生AAA测试
·
北约自主招生
·
高考零分作文
·
高考查分网
更多专题
推荐文章
·
荆门2011中考政治试题试卷及参考答案
·
荆门2011中考语文试题及答案
·
2011东宝中学中考分数线 荆门东宝中学
·
湖北2011荆门城区中考录取分数线公布
·
荆门2011中考化学试题试卷及参考答案
|
关于我们
|
联系我们
|
版权申明
|
网站导航
|
琼ICP备12003406号