学历类
|
阳光高考
美术高考
研究生
自考
成人高考
专升本
中考
会考
外语类|
四 六 级
职称英语
商务英语
公共英语
日语能力
资格类
|
公 务 员
报 关 员
银行从业
司法考试
导 游 证
教师资格
财会类|
会 计 证
经 济 师
会计职称
注册会计
税 务 师
工程类
|
一级建造
二级建造
造 价 师
造 价 员
咨 询 师
监 理 师
医学类|
卫生资格
执业医师
执业药师
执业护士
国际护士
计算机
|
等级考试
软件水平
应用能力
其它类
|
论文
驾照考试
书法等级
少儿英语
报检员
单证员
教案
专题
考试资讯
文档
3773考试网
-
中考网
-
各省中考
-
江苏中考
-
连云港中考
- 正文
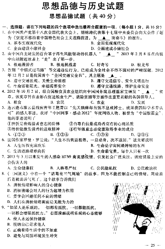
2013连云港中考政治答案评分标准(含试题)
来源:3773.中考
2013-6-21 14:55:25
1
2
下一页
连云港市招生考试信息网中考查分www.lygzsks.cn
2013连云港中考成绩查询查分入口
2013连云港中考化学试卷及答案发布
2013连云港中考物理试卷及答案发布
2013连云港中考英语试卷及答案发布
2013连云港中考数学试卷及答案发布
2013年连云港中考历史试题及答案发布
2013年连云港中考地理试题及答案发布
2013年连云港中考生物试题及答案发布
2013连云港中考作文题目:成长的力量
2013连云港中考作文题解析:成长的力量
2013连云港中考录取分数不是唯一标准
2013连云港中考生物地理试题及答案
2013连云港中考政治历史试题及答案
2013连云港中考物理化学试题及答案
分享到:
QQ空间
新浪微博
腾讯微博
人人网
上一个文章:
连云港市招生考试信息网中考查分www.lygzsks.cn
【
各省中考
】
北京中考
天津中考
上海中考
湖南中考
四川中考
贵州中考
湖北中考
宁夏中考
青海中考
河北中考
河南中招
江苏中考
浙江中考
云南中考
江西中考
广西中考
广东中考
黑龙江中考
新疆中考
山西中考
陕西中考
重庆中考
甘肃中考
内蒙古中考
海南中考
辽宁中考
山东中考
安徽中考
吉林中考
西藏中考
新疆内高班
热门专题
·
英语四六级查分
·
高考试题及答案
·
中考录取查询
·
中考分数线
·
中考试题答案网
·
中考作文网
·
中考查分网
·
卓越联盟自主招生
·
华约自主招生AAA测试
·
北约自主招生
·
高考零分作文
·
高考查分网
更多专题
推荐文章
·
2013连云港中考体育考试健康考查实施办
·
连云港2013年中考网上填报志愿入口
·
2012年连云港中考成绩查询网站开始
·
连云港教育局2012年连云港中考招生工作
·
连云港市2012年高中段学校招生工作意见
|
关于我们
|
联系我们
|
版权申明
|
网站导航
|
琼ICP备12003406号