学历类
|
阳光高考
研 究 生
自学考试
成人高考
专 升 本
中考
会考
外语类|
四 六 级
职称英语
商务英语
公共英语
日语能力
资格类
|
公 务 员
报 关 员
银行从业
司法考试
导 游 证
教师资格
财会类|
会 计 证
经 济 师
会计职称
注册会计
税 务 师
工程类
|
一级建造
二级建造
造 价 师
造 价 员
咨 询 师
监 理 师
医学类|
卫生资格
执业医师
执业药师
执业护士
国际护士
计算机
|
等级考试
软件水平
应用能力
其它类
|
书画等级
美国高考
驾 驶 员
书法等级
少儿英语
报 检 员
单 证 员
出国留学
招生考试网
-
中考网
-
各省中考
-
湖北中考
-
十堰中考
- 正文
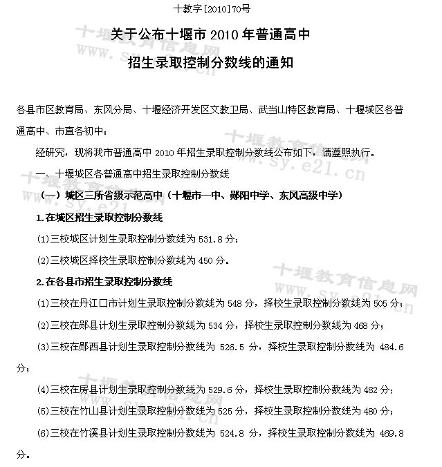
2012年十堰市中考录取控制分数线
来源:2exam.com
2012-7-11 21:19:10
2012年十堰市
中考
录取分数线
2011年十堰市中考高中招生录取分数线
十堰市2012年城区普通高中学校招生录取分数线的通知
2012年湖北十堰中考物理化学试题及答案
2012年十堰市中考语文试题试卷及答案
2012十堰市郧县中考成绩查分方法
2012十堰市竹山县中考成绩查分方法公布
十堰市竹溪县2012年中考成绩7月1日公布
2012年十堰市房县中考成绩查询7月1日
2012十堰丹江口市中考成绩网上查分网址
2012年十堰市中考成绩查询方式有两种
2012年十堰荆州中考作文题目:因为有你
2012十堰中考试题试卷答案
2012年十堰中考高中体育艺术特长生报名测试办法
2012年十堰市普通高中招收特长生报名登记表
2012十堰体育中考项目的分值权重有了新调整
分享到:
QQ空间
新浪微博
腾讯微博
人人网
上一个文章:
2011年十堰市中考高中招生录取分数线
下一个文章: 没有了
【
各省中考
】
北京中考
天津中考
上海中考
湖南中考
四川中考
贵州中考
湖北中考
宁夏中考
青海中考
河北中考
河南中招
江苏中考
浙江中考
云南中考
江西中考
广西中考
广东中考
黑龙江中考
新疆中考
山西中考
陕西中考
重庆中考
甘肃中考
内蒙古中考
海南中考
辽宁中考
山东中考
安徽中考
吉林中考
西藏中考
新疆内高班
热门文章
热门专题
·
高考零分作文
·
中考分数线
·
高考查分网
·
中考试题答案网
·
中考作文网
·
中考查分网
·
港澳台联招
·
公安警察院校招生
·
免费师范生
·
高考网上填报志愿
·
军校招生网_国防生招生_军校名单
·
成绩查询、录取查询、网上报名系统
更多专题
推荐文章
·
2011十堰一中录取分数线 湖北省十堰市
·
十堰2011中考政治(思想品德)试题(开
|
关于我们
|
联系我们
|
版权申明
|
网站导航
|
最近更新
|
闽ICP备06019773号