学历类
|
阳光高考
美术高考
研究生
自考
成人高考
专升本
中考
会考
外语类|
四 六 级
职称英语
商务英语
公共英语
日语能力
资格类
|
公 务 员
报 关 员
银行从业
司法考试
导 游 证
教师资格
财会类|
会 计 证
经 济 师
会计职称
注册会计
税 务 师
工程类
|
一级建造
二级建造
造 价 师
造 价 员
咨 询 师
监 理 师
医学类|
卫生资格
执业医师
执业药师
执业护士
国际护士
计算机
|
等级考试
软件水平
应用能力
其它类
|
论文
驾照考试
书法等级
少儿英语
报检员
单证员
教案
专题
考试资讯
文档
3773考试网
-
中考网
-
各省中考
-
山东中考
-
泰安中考
- 正文
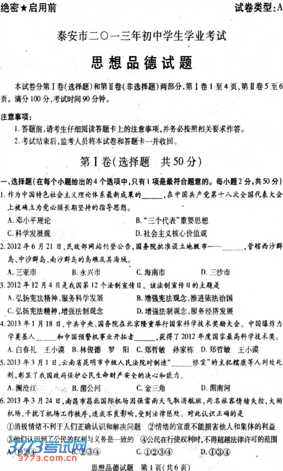
2013泰安中考思想品德试题及答案
来源:3773中考
2013-6-19 12:34:33
1
2
下一页
2013泰安中考英语试题试卷
2013泰安中考作文题目:朋友
2013泰安中考高新区考点考试结束
2013泰安中考物理答案发布
2013泰安中考物理试题答案及评分标准
2013泰安中考数学试卷及答案发布
2013泰安中考化学试卷及答案发布
2013泰安中考生物试卷及答案发布
2013泰安中考填报志愿注意事项
2013泰安中考生物试题及答案
2013泰安中考地理试题及答案
2013泰安中考历史试题及答案
2013泰安中考化学试题及答案
2013泰安中考数学试题及答案
2013泰安中考政治试题及答案
分享到:
QQ空间
新浪微博
腾讯微博
人人网
上一个文章:
2013泰安中考英语试题试卷
【
各省中考
】
北京中考
天津中考
上海中考
湖南中考
四川中考
贵州中考
湖北中考
宁夏中考
青海中考
河北中考
河南中招
江苏中考
浙江中考
云南中考
江西中考
广西中考
广东中考
黑龙江中考
新疆中考
山西中考
陕西中考
重庆中考
甘肃中考
内蒙古中考
海南中考
辽宁中考
山东中考
安徽中考
吉林中考
西藏中考
新疆内高班
热门专题
·
英语四六级查分
·
高考试题及答案
·
中考录取查询
·
中考分数线
·
中考试题答案网
·
中考作文网
·
中考查分网
·
卓越联盟自主招生
·
华约自主招生AAA测试
·
北约自主招生
·
高考零分作文
·
高考查分网
更多专题
推荐文章
·
2013泰安中考生物试卷及答案发布
·
2013年泰安中考招生工作时间日程表
·
泰安市2013年中考与高中招生工作意见
·
泰安市初中学生学业考试信息管理平台w
·
2013年泰安中考网上模拟报名的通知
·
2013年泰安市中考实行网上阅卷的通知
·
泰安教育局2012年泰安中考体育与健康测
·
肥城2011中考分数线、肥城市高中招生录
·
2011肥城市泰西高中录取分数线 泰西高
·
泰安2011中考录取分数线公布
·
2011年山东泰安中考地理试题及答案
·
2011年山东泰安市中考数学试题及答案
|
关于我们
|
联系我们
|
版权申明
|
网站导航
|
琼ICP备12003406号