首页
高考
美术高考
成人高考
考研
自考
中考
会考
专升本
高校
公务员
导游考试
更多
自主招生
|
保送生
|
艺术特长生
|
高水平运动员
|
空乘民航招飞
|
军校国防生
|
空军招飞
|
高考作文
|
大学排行榜
|
中考分数线
|
中考查分
3773考试网
-
中考网
-
各省中考
-
湖南中考
-
永州中考
- 正文
【
各省中考
】
北京中考
天津中考
上海中考
湖南中考
四川中考
贵州中考
湖北中考
宁夏中考
青海中考
河北中考
河南中招
江苏中考
浙江中考
云南中考
江西中考
广西中考
广东中考
黑龙江中考
新疆中考
山西中考
陕西中考
重庆中考
甘肃中考
内蒙古中考
海南中考
辽宁中考
山东中考
安徽中考
吉林中考
西藏中考
新疆内高班
2015永州市中考思想政治试题发布
来源:2exam.com
2015-6-20 15:51:36
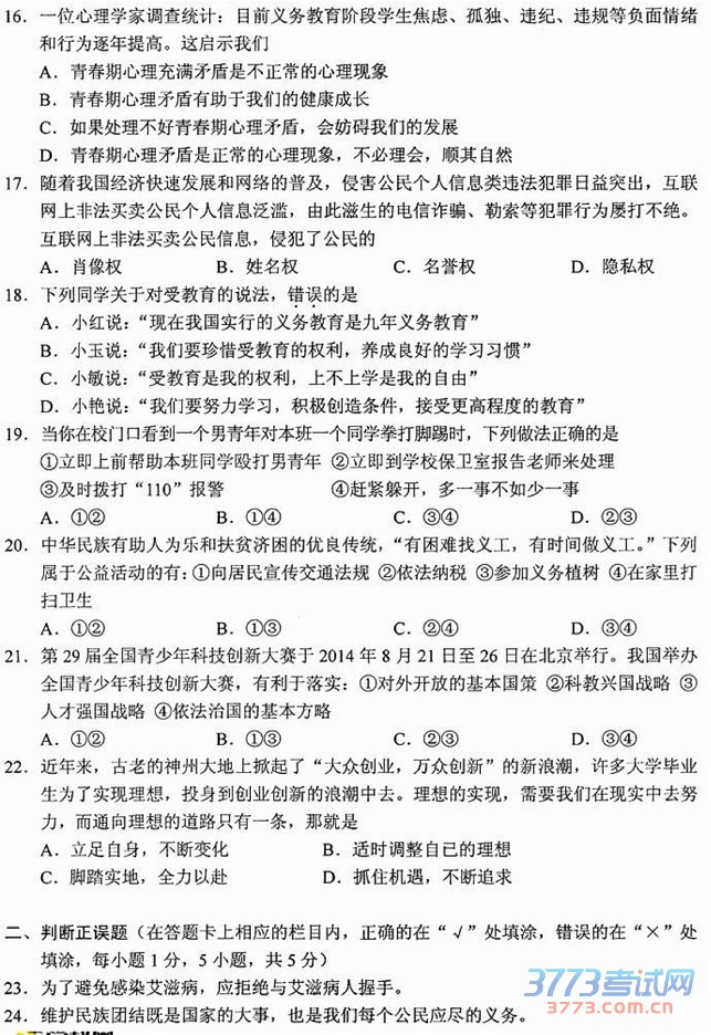
湖南省永州市2015年中考政治试题(扫描版,无答案
湖南省永州市2015年中考政治试题(扫描版,无答案)
上一页
1
2
3
下一页
您可能喜欢的文章
2015永州中考分数线
2015永州中考政治历史试题及答案
2015永州中考物理化学试题及答案
2015永州中考英语试题及答案
2015永州中考数学试题及答案
2015永州中考语文试题及答案
永州教育信息网2014永州中考成绩查询网站入
2014永州中考成绩查询网站及查分电话
永州市2014年中考语文试题发布
永州市2014年中考物理试题发布
上一个文章:
2015永州中考分数线
网站版权与免责声明
①由于各方面情况的不断调整与变化,本网所提供的相关信息请以权威部门公布的正式信息为准.
②本网转载的文/图等稿件出于非商业性目的,如转载稿涉及版权及个人隐私等问题,请在两周内邮件fjksw@163.com联系.
最新文章
·
2015永州市中考思想政治试题发布
·
2015永州中考分数线
·
2015永州中考政治历史试题及答案
·
2015永州中考物理化学试题及答案
·
2015永州中考英语试题及答案
·
2015永州中考数学试题及答案
·
2015永州中考语文试题及答案
·
永州教育信息网2014永州中考成绩查询网
·
2014永州中考成绩查询网站及查分电话
·
永州市2014年中考语文试题发布
·
永州市2014年中考物理试题发布
·
永州市2014年中考英语试题发布
·
永州市2014年中考化学试题发布
·
永州市2014年中考政治试题发布
·
永州市2014年中考历史试题发布
推荐文章
·
2014永州中考成绩查询网站及查分电话
·
2014永州中考成绩查询查分网站入口
·
2013年永州中考体育考试工作实施方案
·
2011道县二中录取分数线 道县二中中考分
·
双牌县2011中考分数线、双牌一中、双牌
|
关于我们
|
联系我们
|
版权申明
|
网站导航
|
琼ICP备12003406号