学历类
|
阳光高考
美术高考
研究生
自考
成人高考
专升本
中考
会考
外语类|
四 六 级
职称英语
商务英语
公共英语
日语能力
资格类
|
公 务 员
报 关 员
银行从业
司法考试
导 游 证
教师资格
财会类|
会 计 证
经 济 师
会计职称
注册会计
税 务 师
工程类
|
一级建造
二级建造
造 价 师
造 价 员
咨 询 师
监 理 师
医学类|
卫生资格
执业医师
执业药师
执业护士
国际护士
计算机
|
等级考试
软件水平
应用能力
其它类
|
论文
驾照考试
书法等级
少儿英语
报检员
单证员
教案
专题
考试资讯
文档
3773考试网
-
中考网
-
各省中考
-
山东中考
-
枣庄中考
- 正文
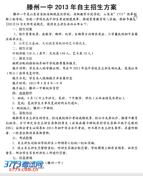
滕州一中2013年自主招生方案简章
来源:3773中考
2013-4-2 22:25:01
滕州一中2013年自主招生方案
枣庄八中南校2013年艺体特长生招生简章
枣庄八中2013年自主招生方案
2013滕州中小学寒假放假时间确定
2012枣庄中考化学试题及答案
2013枣庄中考成绩查询查分方法
淄博中学2012中考录取分数线
2012枣庄三中中考录取分数线
2012枣庄八中中考录取分数线
枣庄十六中2012中考录取分数线
枣庄一中2012中考录取分数线
山东枣庄市2012年中考成绩可以查询
枣庄市2012年初中学业考试暨高中段招生工作意见
枣庄市2012年中考符合多项加分项目考生确认名单
枣庄市2012年高中段招生特殊考生确认名单现役军人子女
枣庄市2012年中考招生特殊考生确认名单(少数民族专利创新实践电脑制作残疾
分享到:
QQ空间
新浪微博
腾讯微博
人人网
上一个文章:
枣庄八中南校2013年艺体特长生招生简章
【
各省中考
】
北京中考
天津中考
上海中考
湖南中考
四川中考
贵州中考
湖北中考
宁夏中考
青海中考
河北中考
河南中招
江苏中考
浙江中考
云南中考
江西中考
广西中考
广东中考
黑龙江中考
新疆中考
山西中考
陕西中考
重庆中考
甘肃中考
内蒙古中考
海南中考
辽宁中考
山东中考
安徽中考
吉林中考
西藏中考
新疆内高班
热门专题
·
英语四六级查分
·
中考录取查询
·
中考分数线
·
中考试题答案网
·
中考作文网
·
中考查分网
·
异地高考方案
·
卓越联盟自主招生
·
华约自主招生AAA测试
·
北约自主招生
·
高考零分作文
·
高考查分网
更多专题
推荐文章
·
山东枣庄市2012年中考成绩可以查询
·
枣庄市教育局2012年枣庄中考暨高中段招
·
2012年枣庄市中考体育学业考试工作方案
·
2011滕州二中录取分数线 滕州市二中中
|
关于我们
|
联系我们
|
版权申明
|
网站导航
|
琼ICP备12003406号