首页
高考
美术高考
成人高考
考研
自考
中考
会考
专升本
高校
公务员
导游考试
更多
自主招生
|
保送生
|
艺术特长生
|
高水平运动员
|
空乘民航招飞
|
军校国防生
|
空军招飞
|
高考作文
|
大学排行榜
|
中考分数线
|
中考查分
3773考试网
-
高考
-
全国高考
-
广东高考
- 正文
北京
上海
广东
山东
江苏
浙江
湖北
四川
天津
陕西
湖南
福建
重庆
安徽
辽宁
江西
海南
宁夏
吉林
山西
广西
云南
新疆
黑龙江
青海
甘肃
西藏
河北
贵州
河南
内蒙古
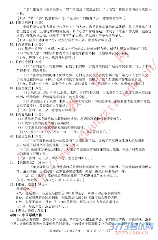
2015广州二模二测语文试题答案
来源:2exam.com
2015-4-23 21:32:38
2015广州二模二测语文试题答案
您可能喜欢的文章
2015广州二模二测数学试题答案
2015肇庆三模语文试题答案发布
2015广东高考7所高校综合评价录取招生办法
2015广东高考考试科目时间加分项目
2015深圳二模语文试题
2015广东高考时间考试科目安排的通知
2015广东广州随迁子女高考考生名单的通知
2015广东高考时间确定 6月7日8日考试
西交利物浦大学2015年广东综合评价录取招生
香港中文大学2015年5月9日广州本科招生说明
上一个文章:
2015广州二模二测数学试题答案
网站版权与免责声明
①由于各方面情况的不断调整与变化,本网所提供的相关信息请以权威部门公布的正式信息为准.
②本网转载的文/图等稿件出于非商业性目的,如转载稿涉及版权及个人隐私等问题,请在两周内邮件fjksw@163.com联系.
最新文章
·
2015广州二模二测语文试题答案
·
2015广州二模二测数学试题答案
·
2015肇庆三模语文试题答案发布
·
2015广东高考7所高校综合评价录取招生办
·
2015广东高考考试科目时间加分项目
·
2015深圳二模语文试题
·
2015广东高考时间考试科目安排的通知
·
2015广东广州随迁子女高考考生名单的通
·
2015广东高考时间确定 6月7日8日考试
·
西交利物浦大学2015年广东综合评价录取
·
香港中文大学2015年5月9日广州本科招生
·
香港城市大学2015年4月在广州本科生招生
·
2015广东高考综合评价录取招生政策公布
·
西交利物浦大学2015年在广东高考基础上
·
北京师范大学-香港浸会大学联合国际学院
推荐文章
·
2015广州二模二测语文试题答案
·
2015广州二模二测数学试题答案
·
2015肇庆三模语文试题答案发布
·
2015广东高考时间考试科目安排的通知
·
2015广东高职五年制单独招生考试考务工
·
2015广州一模数学理科试题及答案公布
·
2015广州一模数学文科试题及答案公布
·
2015广州一模试题及答案评分标准
·
2015广州一模分数线:文一本551理一本5
·
2015广东五年制高职招生考试报名工作的
·
2015广东高职五年制高职班单独招生考试
·
2015广东高职院校自主招生试点工作的通
·
2015广东高考音乐美术体育术科成绩查询
·
广东省高考录取结果查询方式
·
广东省高考成绩查询方式
|
关于我们
|
联系我们
|
版权申明
|
网站导航
|
琼ICP备12003406号