首页
高考
美术高考
成人高考
考研
自考
中考
会考
专升本
高校
公务员
导游考试
更多
自主招生
|
保送生
|
艺术特长生
|
高水平运动员
|
空乘民航招飞
|
军校国防生
|
空军招飞
|
高考作文
|
大学排行榜
|
中考分数线
|
中考查分
3773考试网
-
高考
-
全国高考
-
湖北高考
- 正文
北京
上海
广东
山东
江苏
浙江
湖北
四川
天津
陕西
湖南
福建
重庆
安徽
辽宁
江西
海南
宁夏
吉林
山西
广西
云南
新疆
黑龙江
青海
甘肃
西藏
河北
贵州
河南
内蒙古
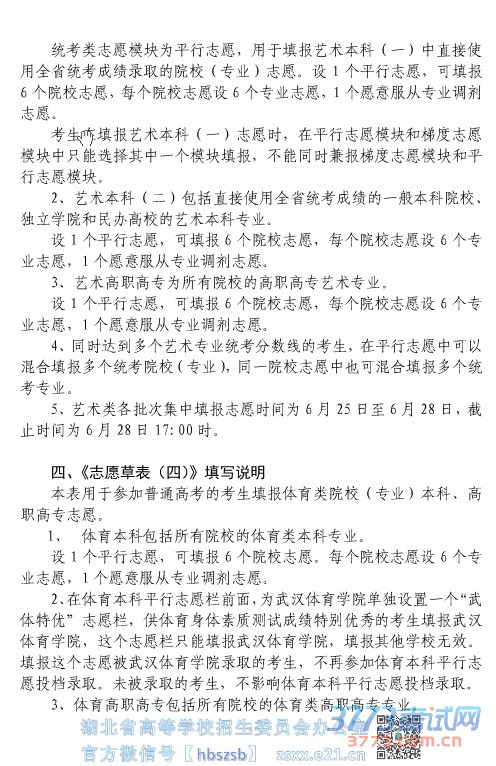
2016湖北高考网上填报志愿表及填写说明
来源:湖北招办
2016-6-1 19:39:32
附件:
湖北省2016年普通高校招生网上填报志愿草表
(点击下载)
您可能喜欢的文章
2016湖北高考英语试题及答案及时发布
2016湖北高考英语答案及时发布
2016湖北高考理综答案及时发布
2016湖北高考理综试题答案及时发布
2016湖北高考文综答案及时发布
2016湖北高考文综试题答案及时发布
2016湖北高考数学理科试题答案及时发布
2016湖北高考数学理科答案及时发布
2016湖北高考数学文科答案及时发布
2016湖北高考数学文科试题答案
上一个文章:
2016湖北高考英语试题及答案及时发布
网站版权与免责声明
①由于各方面情况的不断调整与变化,本网所提供的相关信息请以权威部门公布的正式信息为准.
②本网转载的文/图等稿件出于非商业性目的,如转载稿涉及版权及个人隐私等问题,请在两周内邮件fjksw@163.com联系.
最新文章
·
2016湖北高考网上填报志愿表及填写说明
·
2016湖北高考英语试题及答案及时发布
·
2016湖北高考英语答案及时发布
·
2016湖北高考理综答案及时发布
·
2016湖北高考理综试题答案及时发布
·
2016湖北高考文综答案及时发布
·
2016湖北高考文综试题答案及时发布
·
2016湖北高考数学理科试题答案及时发布
·
2016湖北高考数学理科答案及时发布
·
2016湖北高考数学文科答案及时发布
·
2016湖北高考数学文科试题答案
·
2016湖北高考语文试题答案及时发布
·
2016湖北高考语文答案及时发布
·
2016湖北高考答案及时发布
·
2016湖北高考网上填报志愿步骤
推荐文章
·
2016湖北高考网上填报志愿表及填写说明
·
2016湖北高考网上填报志愿网站入口
·
2016湖北高考网上填报志愿必读
·
2016湖北高考征集志愿时间
·
2016湖北高考网上填报志愿政策必读
·
湖北高考中考会考招生改革实施方案
·
2016湖北高考考生网上填报志愿10个步骤
·
2016湖北高考各批次录取查询时间方式
·
2016湖北高考网上填报志愿时间网址
·
2016湖北高考网上填报志愿操作步骤
·
2016湖北高考各批次征集志愿时间安排
·
2016湖北高考填报志愿须知
·
2016湖北高考阳光招生政策问答
·
湖北省深化考试招生制度改革实施方案
·
2016湖北高考时间及考试科目
|
关于我们
|
联系我们
|
版权申明
|
网站导航
|
手机版
琼ICP备12003406号