首页
高考
美术高考
成人高考
考研
自考
中考
会考
专升本
高校
公务员
导游考试
更多
自主招生
|
保送生
|
艺术特长生
|
高水平运动员
|
空乘民航招飞
|
军校国防生
|
空军招飞
|
高考作文
|
大学排行榜
|
中考分数线
|
中考查分
3773考试网
-
高考
-
高考模拟题
-
高考语文
- 正文
北京
上海
广东
山东
江苏
浙江
湖北
四川
天津
陕西
湖南
福建
重庆
安徽
辽宁
江西
海南
宁夏
吉林
山西
广西
云南
新疆
黑龙江
青海
甘肃
西藏
河北
贵州
河南
内蒙古
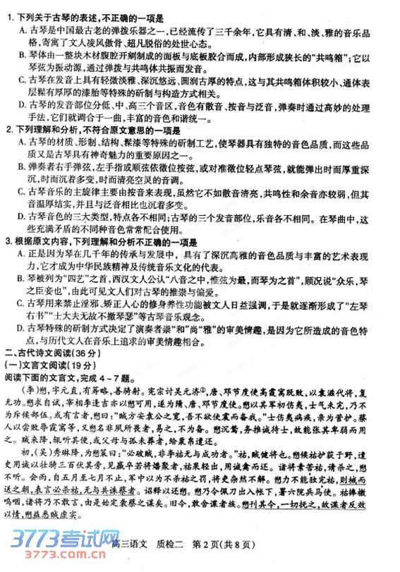
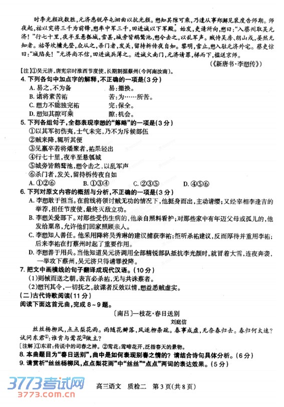
2014石家庄质检二语文试题及答案
来源:2exam.com
2014-3-10 19:55:30
2014石家庄质检二语文考试已经结束。本次考试是石家庄市对高三考生一次重要的诊断性摸底考试,旨在了解学生目前所具有的实际水平。
本次考试采取“3+文综/理综”的方式,与高考相同。是2014年高考前非常重要的一次模拟考试,它结合了2014年高考大纲的最新规定的内容与要求,请广大考生引起重视。
1
2
3
4
下一页
您可能喜欢的文章
2014唐山一模语文试题及答案
2014梅州一模理综试题及答案(物理化学生物)
2014梅州一模语文试题及答案
2014梅州高三一模数学文科试题及答案
2014梅州一模数学理科试题及答案
2014汕头一模数学理科试题及答案
2014汕头高三一模语文试题及答案
2014汕头一模数学文科试题及答案
2014深圳高三一模语文试题答案
2014深圳一模语文作文题及评分细则
上一个文章:
2014唐山一模语文试题及答案
网站版权与免责声明
①由于各方面情况的不断调整与变化,本网所提供的相关信息请以权威部门公布的正式信息为准.
②本网转载的文/图等稿件出于非商业性目的,如转载稿涉及版权及个人隐私等问题,请在两周内邮件fjksw@163.com联系.
最新文章
·
2014石家庄质检二语文试题及答案
·
2014唐山一模语文试题及答案
·
2014梅州一模语文试题及答案
·
2014汕头高三一模语文试题及答案
·
2014深圳高三一模语文试题答案
·
2014深圳一模语文作文题及评分细则
·
2014武汉高三二月调考语文答案评分标准
·
2014龙岩高三质检语文试题及答案
·
2014湖北重点中学高三2月联考语文试题及
·
2014安徽省淮南高三一模语文试题及答案
·
2014黄山市一模质检语文试题及答案
·
2014福州市高三期末质检语文试卷及答案
·
2014天津市六校高三第二次联考语文试题
·
河北省石家庄2014届高三上期末质检语文
·
2014龙岩市高三期末质检语文试题及答案
推荐文章
·
2013广州二模语文试题及答案
·
2013石家庄市一模语文试题答案发布
·
2013福建省质检语文试题试卷
·
2013年福建省质检语文试卷文言文参考译
·
2013福建省质检语文答案及评分标准
·
2013合肥市二模语文答案及评分标准
·
2013安庆市二模语文试题答案及评分标准
·
2013郑州高三二模语文试题及答案
·
北京2011海淀二模语文试题及答案
·
盐城2011高考三调语文试题及答案
·
广东深圳2011二模试题理科数学试题及答
·
广东深圳2011二模试题语文试题及答案
·
广东广州2011二模语文试题及答案
·
诗经·小雅《鹿鸣》鉴赏
·
诗经·小雅《无将大车》鉴赏
|
关于我们
|
联系我们
|
版权申明
|
网站导航
|
琼ICP备12003406号