首页
高考
美术高考
成人高考
考研
自考
中考
会考
专升本
高校
公务员
导游考试
更多
自主招生
|
保送生
|
艺术特长生
|
高水平运动员
|
空乘民航招飞
|
军校国防生
|
空军招飞
|
高考作文
|
大学排行榜
|
中考分数线
|
中考查分
3773考试网
-
高考
-
高考模拟题
-
高考语文
- 正文
北京
上海
广东
山东
江苏
浙江
湖北
四川
天津
陕西
湖南
福建
重庆
安徽
辽宁
江西
海南
宁夏
吉林
山西
广西
云南
新疆
黑龙江
青海
甘肃
西藏
河北
贵州
河南
内蒙古
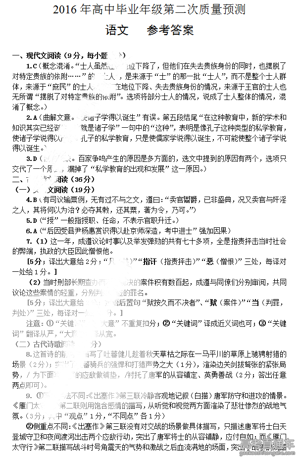
2016郑州二模语文答案免费发布
来源:2exam.com
2016-3-29 18:01:21
2016郑州二模考试正在进行中,2016年郑州高三二模考试主要考察考生对知识点的掌握程度,也是对2016年高考的一次重要演练,请广大考生引起重视。
第一时间为大家整理了2016郑州二模各科试卷及答案,供大家参考。
1
2
下一页
您可能喜欢的文章
2016郑州二模语文试题发布
河南高考成绩证明、录取审批表及录取批次证
2016年3月河南六市联考理综试题及答案
2016年3月河南省六市高三联考文综试题及答案
2016年3月河南六市联考英语试题及答案
2016年3月河南六市联考语文试题及答案
2016河南高职单招填报志愿系统入口-河南考生
2016河南高职单招网上填报志愿3月22日开始
2016许昌平顶山新乡二模语文试题及答案
2016许昌平顶山新乡二模数学理科试题及答案
上一个文章:
2016郑州二模语文试题发布
网站版权与免责声明
①由于各方面情况的不断调整与变化,本网所提供的相关信息请以权威部门公布的正式信息为准.
②本网转载的文/图等稿件出于非商业性目的,如转载稿涉及版权及个人隐私等问题,请在两周内邮件fjksw@163.com联系.
最新文章
·
2016郑州二模语文答案免费发布
·
2016郑州二模语文试题发布
·
2016自贡二诊语文试题答案评分标准免费
·
2016昆明高三质检语文试题答案发布
·
2016成都高三二诊语文试题答案评分标准
·
2016成都二诊语文试题及答案免费发布
·
2016年3月江西百所重点高中语文试题及答
·
2016揭阳一模语文试题及答案免费提供
·
2016揭阳一模语文试题答案及评分标准
·
2016太原一模语文试题及答案发布
·
2016皖北协作区联考语文试题答案发布
·
2016安庆二模语文试题及答案发布
·
2016年3月江西省百所重点高中模拟语文试
·
2016合肥二模语文答案及评分标准发布
·
2016南京盐城二模语文试题及答案发布
推荐文章
·
2016郑州二模语文答案免费发布
·
2016自贡二诊语文试题答案评分标准免费
·
2016成都二诊语文试题及答案免费发布
·
2016年3月江西百所重点高中语文试题及答
·
2016揭阳一模语文试题及答案免费提供
·
2016揭阳一模语文试题答案及评分标准
·
2016太原一模语文试题及答案发布
·
2016安庆二模语文试题及答案发布
·
2016合肥二模语文答案及评分标准发布
·
2016河北二模语文试题及答案发布
·
2016乌鲁木齐二模语文试题及答案发布
·
2016云南一模语文试题及答案
·
2016许昌平顶山新乡二模语文试题及答案
·
2016年3月邯郸高三一模语文试题及答案
·
2016邯郸一模语文试题及答案
|
关于我们
|
联系我们
|
版权申明
|
网站导航
|
琼ICP备12003406号