首页
高考
美术高考
成人高考
考研
自考
中考
会考
专升本
高校
公务员
导游考试
更多
自主招生
|
保送生
|
艺术特长生
|
高水平运动员
|
空乘民航招飞
|
军校国防生
|
空军招飞
|
高考作文
|
大学排行榜
|
中考分数线
|
中考查分
3773考试网
-
高考
-
高考模拟题
-
高考语文
- 正文
北京
上海
广东
山东
江苏
浙江
湖北
四川
天津
陕西
湖南
福建
重庆
安徽
辽宁
江西
海南
宁夏
吉林
山西
广西
云南
新疆
黑龙江
青海
甘肃
西藏
河北
贵州
河南
内蒙古
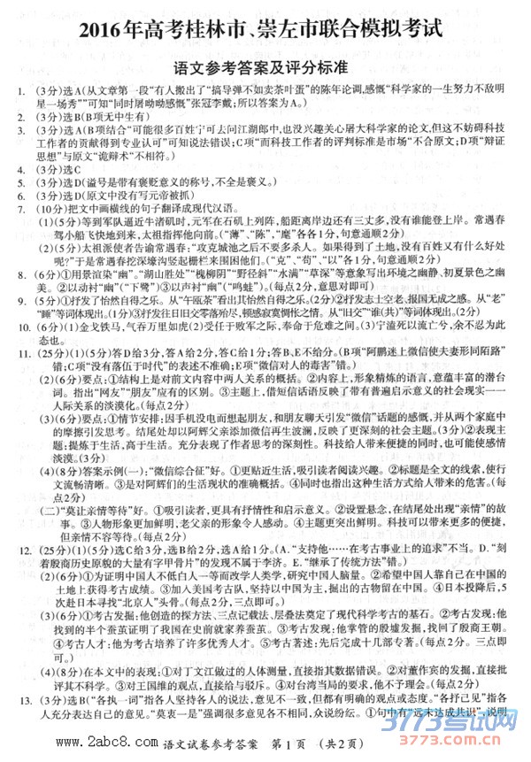
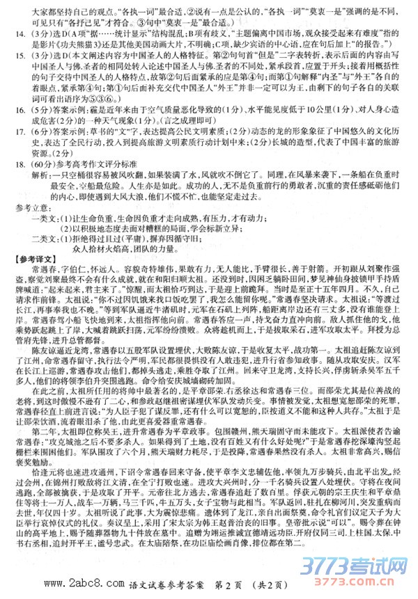
2016桂林崇左一模语文试题及答案
来源:2exam.com
2016-4-7 16:13:58
上一页
1
2
3
4
5
您可能喜欢的文章
2016广西高考小语种口试评分方式及成绩结果
2016广西高考小语种口试事项的通知
2016广西高考小语种口试时间考试形式
2016广西高考英语听力口语考试成绩查询
2016广西高考英语听力口语考试成绩查询方式
2022年起广西高考实行3+3考试模式
广西深化考试招生制度改革实施方案发布
2016广西柳州市高考报名人数2.3万人
广西城市职业学院2016年单独招生测试办法
柳州铁道职业技术学院2016年单独招生考试方
上一个文章:
2016东北三省四市联考大连一模语文试题及答案
网站版权与免责声明
①由于各方面情况的不断调整与变化,本网所提供的相关信息请以权威部门公布的正式信息为准.
②本网转载的文/图等稿件出于非商业性目的,如转载稿涉及版权及个人隐私等问题,请在两周内邮件fjksw@163.com联系.
最新文章
·
2016桂林崇左一模语文试题及答案
·
2016东北三省四市联考大连一模语文试题
·
2016杭州二模语文试题及答案免费版
·
2016绍兴高三一模语文及答案公布
·
2016江西八校联考语文试题及答案免费
·
2016绍兴一模语文试题及答案免费版
·
2016咸阳二模语文试题答案免费发布
·
2016南通泰州淮安二模语文试题及答案免
·
2016蚌埠高三二模语文试题及答案免费版
·
2016蚌埠二模语文试题及答案没法比
·
2016九江二模语文试题及答案免费版
·
2016郑州二模语文试题及答案免费版
·
2016郑州二模语文答案免费发布
·
2016郑州二模语文试题发布
·
2016自贡二诊语文试题答案评分标准免费
推荐文章
·
2016东北三省四市联考大连一模语文试题
·
2016杭州二模语文试题及答案免费版
·
2016蚌埠二模语文试题及答案没法比
·
2016九江二模语文试题及答案免费版
·
2016郑州二模语文试题及答案免费版
·
2016郑州二模语文答案免费发布
·
2016自贡二诊语文试题答案评分标准免费
·
2016成都二诊语文试题及答案免费发布
·
2016年3月江西百所重点高中语文试题及答
·
2016揭阳一模语文试题及答案免费提供
·
2016揭阳一模语文试题答案及评分标准
·
2016太原一模语文试题及答案发布
·
2016安庆二模语文试题及答案发布
·
2016合肥二模语文答案及评分标准发布
·
2016河北二模语文试题及答案发布
|
关于我们
|
联系我们
|
版权申明
|
网站导航
|
琼ICP备12003406号