首页
高考
美术高考
成人高考
考研
自考
中考
会考
专升本
高校
公务员
导游考试
更多
自主招生
|
保送生
|
艺术特长生
|
高水平运动员
|
空乘民航招飞
|
军校国防生
|
空军招飞
|
高考作文
|
大学排行榜
|
中考分数线
|
中考查分
3773考试网
-
高考
-
高考模拟题
-
高考语文
- 正文
北京
上海
广东
山东
江苏
浙江
湖北
四川
天津
陕西
湖南
福建
重庆
安徽
辽宁
江西
海南
宁夏
吉林
山西
广西
云南
新疆
黑龙江
青海
甘肃
西藏
河北
贵州
河南
内蒙古
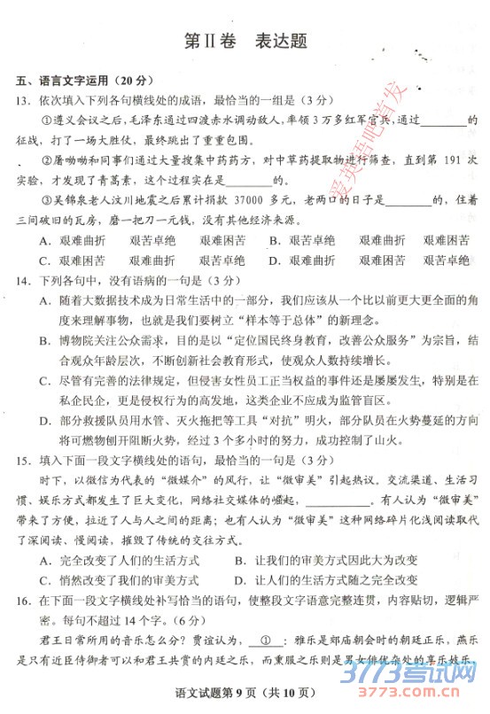
2016年4月贵州高考适应性考试语文试题及答案
来源:2exam.com
2016-4-9 11:46:54
上一页
1
2
3
4
5
您可能喜欢的文章
2016贵州高考录取合并二本三本批次
贵州省高考改革政策2018年启动
2016贵州高考新变化 二三本合并录取
2021年贵州高考不分文理科 实行3+3模式
贵州省深化考试招生制度改革实施方案
贵州高考改革的主要内容是什么?什么时候实
贵州高考改革后的与现行高考有哪些主要区别
贵州省深化考试招生制度改革实施方案内容解
2016贵州高考方案实施三项重要改革
2016年贵州省招生考试院各项考试时间安排
上一个文章:
2016年4月福建省质检语文试题及答案免费
网站版权与免责声明
①由于各方面情况的不断调整与变化,本网所提供的相关信息请以权威部门公布的正式信息为准.
②本网转载的文/图等稿件出于非商业性目的,如转载稿涉及版权及个人隐私等问题,请在两周内邮件fjksw@163.com联系.
最新文章
·
2016年4月贵州高考适应性考试语文试题及
·
2016年4月福建省质检语文试题及答案免费
·
2016池州二模语文试题及答案免费版
·
2016新疆二模汉语试题答案
·
2016茂名二模语文试题答案免费发布
·
2016白山三模语文试题及答案免费版
·
2016石家庄一模语文试题及答案免费版
·
2016资阳三模语文试题及答案免费发布
·
2016兰州二诊语文试题及答案 高三实战考
·
2016保定一模语文试题及答案免费发布
·
2016锦州一模语文答案和评分标准
·
2016怀化二模语文试题答案免费
·
2016新疆二模语文试题答案发布
·
2016桂林崇左一模语文试题及答案
·
2016东北三省四市联考大连一模语文试题
推荐文章
·
2016年4月福建省质检语文试题及答案免费
·
2016池州二模语文试题及答案免费版
·
2016新疆二模汉语试题答案
·
2016锦州一模语文答案和评分标准
·
2016怀化二模语文试题答案免费
·
2016东北三省四市联考大连一模语文试题
·
2016杭州二模语文试题及答案免费版
·
2016蚌埠二模语文试题及答案没法比
·
2016九江二模语文试题及答案免费版
·
2016郑州二模语文试题及答案免费版
·
2016郑州二模语文答案免费发布
·
2016自贡二诊语文试题答案评分标准免费
·
2016成都二诊语文试题及答案免费发布
·
2016年3月江西百所重点高中语文试题及答
·
2016揭阳一模语文试题及答案免费提供
|
关于我们
|
联系我们
|
版权申明
|
网站导航
|
琼ICP备12003406号