学历类
|
阳光高考
美术高考
研究生
自考
成人高考
专升本
中考
会考
外语类|
四 六 级
职称英语
商务英语
公共英语
日语能力
资格类
|
公 务 员
报 关 员
银行从业
司法考试
导 游 证
教师资格
财会类|
会 计 证
经 济 师
会计职称
注册会计
税 务 师
工程类
|
一级建造
二级建造
造 价 师
造 价 员
咨 询 师
监 理 师
医学类|
卫生资格
执业医师
执业药师
执业护士
国际护士
计算机
|
等级考试
软件水平
应用能力
其它类
|
论文
驾照考试
书法等级
少儿英语
报检员
单证员
教案
专题
考试资讯
文档
3773考试网
-
高考
-
高考模拟题
-
高考语文
- 正文
2013高考
福建高考
福建省质检
各省高考
历年资料
高考志愿
录取分数线
招生计划
高校招生
录取查询
招生章程
成绩查询
招生简章
高校专业
高考试题答案
高考满分作文
高考作文
高考政策
高考模拟题
招生专业
高考大纲
心理减压
高考状元
自主招生
保送生
公安警察院校招生
美术高考
高校频道
高校分数线
各省分数线
全国高考
北京
上海
广东
山东
江苏
浙江
湖北
四川
天津
陕西
湖南
福建
重庆
安徽
辽宁
江西
海南
宁夏
吉林
山西
广西
云南
新疆
黑龙江
青海
甘肃
西藏
河北
贵州
河南
内蒙古
香港
澳门
上海春季高考
天津春季高考
山东春季高考
福建高职单招
重庆高职单招
浙江高职单招
吉林高职单招
单独招生
港澳台联招
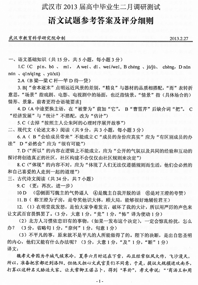
2013武汉高三二月调考语文答案
来源:2exam.com
2013-2-28 10:36:10
2013武汉高三二月调考语文答案
2013武汉高三二月调考语文试题答案
2013武汉高三二月调考试题答案
2013湖北高考符合异地高考报名条件有2000人
2013年湖北高考报名人数减少2万人
2015年湖北高招中职生最后统考起高职院校全部单独自主招生
2014年湖北省中职技能高考方案出台
湖北省2014年中职技能高考方案出炉
2013湖北高考大纲整体保持稳定
2014湖北高考中职生技能操作考试大纲公布
2014湖北高考技能操作旅游类专业考试大纲
2014湖北高考技能操作建筑技术类专业考试大纲
2014湖北高考技能操作计算机类专业考试大纲
2014湖北技能操作考试机械类专业考试大纲
2014湖北技能操作考试会计专业考试大纲
2014年湖北技能操作考试电子类专业考试大纲
分享到:
QQ空间
新浪微博
腾讯微博
人人网
上一个文章:
2013温州高三一模语文试题及答案
网站版权与免责声明
①由于各方面情况的不断调整与变化,本网所提供的相关信息请以权威部门公布的正式信息为准.
②本网转载的文/图等稿件出于非商业性目的,如转载稿涉及版权等问题,请在两周内来电联系.
热门专题
·
英语四六级查分
·
异地中考
·
中考录取查询
·
中考分数线
·
中考试题答案网
·
中考作文网
·
中考查分网
·
异地高考方案
·
卓越联盟自主招生
·
华约自主招生AAA测试
·
北约自主招生
·
高考零分作文
更多专题
推荐文章
·
北京2011海淀二模语文试题及答案
·
盐城2011高考三调语文试题及答案
·
广东深圳2011二模试题理科数学试题及答
·
广东深圳2011二模试题语文试题及答案
·
广东广州2011二模语文试题及答案
·
诗经·小雅《鹿鸣》鉴赏
·
诗经·小雅《无将大车》鉴赏
·
诗经·小雅《苕之华》鉴赏
·
2010年高考语文作文试题模拟及答案
·
高三文化经典语文阅读模拟试题
·
2009高考语文复习抓规律,练能力,夺高
·
语文高考考场常见失误分析
·
高考语文临考复习三要-厦门双十中学高
·
高考语文考生最易犯的四个错误
·
语文语言表达题很有可能出现在今年的高
|
关于我们
|
联系我们
|
版权申明
|
网站导航
|
琼ICP备12003406号