天津市高职院校自主招生考试综合能力考试大纲
一、考核目标与要求
考生应具备以下基本知识和能力:
时事政治知识:要求考生具备一定的政治理论基础以及学习能力。试题涉及政治、经济、文化、哲学、
时事等多方面内容。
言语理解能力:要求考生具备一定的语言文字基础,有一定的快速阅读能力、文字材料理解能力、准
确把握主要观点的能力以及清楚而正确地表达观点的能力。
分析判断能力:要求考生具有基本的逻辑推理能力、综合归纳能力和分析论证能力。逻辑推理试题的
内容涉及自然和社会各个领域,考查考生对各种信息的理解、分析、判断、推理等基本逻辑思维能力。
社会适应能力:要求考生具备参加职业教育学习所必须具备的理解能力、创造性思维能力及语言表达
能力等。
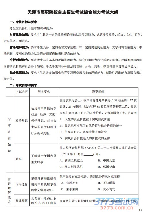
二、考试内容与要求
考试内容 基本要求 题型示例
政治常识
运用高中阶段所学
政治、经济、文化、
哲学常识,对社会
生活的有关问题进
行分析和判断。
在伦敦奥运会上,我国体育健儿共获得了 38 枚金牌、27 枚
银牌、23 枚铜牌,以总奖牌 88 枚位居奖牌榜第二位。奥运
冠军们既实现了自己的人生价值,又为祖国争了光。这表明
A.人生的真正价值在于实现自我价值
B.奥运冠军实现了自我价值与社会价值的统一
C.主观为自己,客观为他人和社会
D.实现社会价值是人的价值观的全部



