首页
高考
美术高考
成人高考
考研
自考
中考
会考
专升本
高校
公务员
导游考试
更多
自主招生
|
保送生
|
艺术特长生
|
高水平运动员
|
空乘民航招飞
|
军校国防生
|
空军招飞
|
高考作文
|
大学排行榜
|
中考分数线
|
中考查分
3773考试网
-
中考网
-
各省中考
-
北京中考
- 正文
【
各省中考
】
北京中考
天津中考
上海中考
湖南中考
四川中考
贵州中考
湖北中考
宁夏中考
青海中考
河北中考
河南中招
江苏中考
浙江中考
云南中考
江西中考
广西中考
广东中考
黑龙江中考
新疆中考
山西中考
陕西中考
重庆中考
甘肃中考
内蒙古中考
海南中考
辽宁中考
山东中考
安徽中考
吉林中考
西藏中考
新疆内高班
2015北京中考英语试题答案及解析发布
来源:2exam.com
2015-6-26 12:34:49
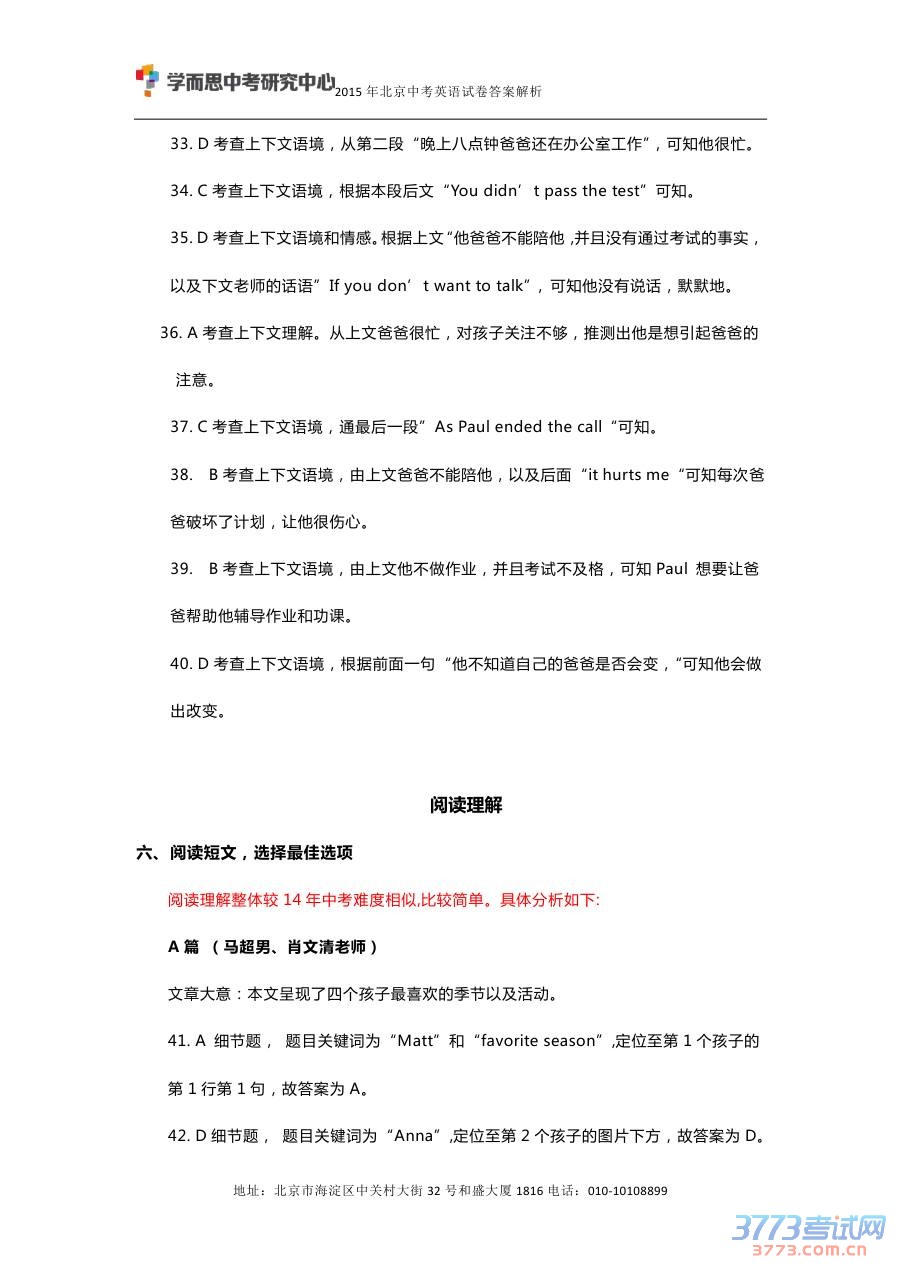
及时公布北京中考试题、答案和中考作文。祝各位考生都能取得好的成绩。2015年北京中考英语试题答案与解析(图片版):
1
2
3
下一页
您可能喜欢的文章
2015年北京中考英语试题真题
2015北京中考化学试题答案发布
2015北京中考化学试题计算题难度下降
2015北京中考化学试题背景材料解析
2015北京中考化学试题难度特点名师分析
2015北京中考化学试题试卷发布
2015北京中考数学试卷深度分析(组图)
2015北京中考数学试题答案发布
2015北京中考语文试题答案及解析
2015北京中考物理试题卷发布
上一个文章:
2015年北京中考英语试题真题
网站版权与免责声明
①由于各方面情况的不断调整与变化,本网所提供的相关信息请以权威部门公布的正式信息为准.
②本网转载的文/图等稿件出于非商业性目的,如转载稿涉及版权及个人隐私等问题,请在两周内邮件fjksw@163.com联系.
最新文章
·
2015北京中考英语试题答案及解析发布
·
2015年北京中考英语试题真题
·
2015北京中考化学试题答案发布
·
2015北京中考化学试题计算题难度下降
·
2015北京中考化学试题背景材料解析
·
2015北京中考化学试题难度特点名师分析
·
2015北京中考化学试题试卷发布
·
2015北京中考数学试卷深度分析(组图)
·
2015北京中考数学试题答案发布
·
2015北京中考语文试题答案及解析
·
2015北京中考物理试题卷发布
·
2015北京中考物理试卷点评解读
·
2015北京中考语文试题及作文解析
·
2015北京中考物理试题难度解析
·
2015北京中考作文微作文和大作文都是二
推荐文章
·
2015北京中考英语试题答案及解析发布
·
2015北京中考化学试题答案发布
·
2015北京中考数学试题答案发布
·
2015北京中考语文试题真题
·
2015北京中考成绩查询录取查询时间办法
·
2015北京中招贯通培养项目提前招生工作
·
2015北京中考报考志愿填报须知
·
2015北京中考网上报考及志愿填报入口
·
2015北京中考中招照顾加分考生名单公示
·
2015北京中考填报志愿步骤详细解读
·
2015北京中招名额分配的优质高中名单招
·
2015北京中考中招招生计划查询
·
2015北京中考招生加试学校名单(专业)
·
2015北京中考招生方案工作的通知
·
2015北京市级优质高中教育资源统筹招生
|
关于我们
|
联系我们
|
版权申明
|
网站导航
|
琼ICP备12003406号