学历类
|
阳光高考
美术高考
研究生
自考
成人高考
专升本
中考
会考
外语类|
四 六 级
职称英语
商务英语
公共英语
日语能力
资格类
|
公 务 员
报 关 员
银行从业
司法考试
导 游 证
教师资格
财会类|
会 计 证
经 济 师
会计职称
注册会计
税 务 师
工程类
|
一级建造
二级建造
造 价 师
造 价 员
咨 询 师
监 理 师
医学类|
卫生资格
执业医师
执业药师
执业护士
国际护士
计算机
|
等级考试
软件水平
应用能力
其它类
|
论文
驾照考试
书法等级
少儿英语
报检员
单证员
教案
专题
考试资讯
文档
3773考试网
-
中考网
-
各省中考
-
四川中考
-
成都中考
- 正文
2013成都中考语文卷答案及解析
来源:3773中考网
2013-6-17 16:47:58
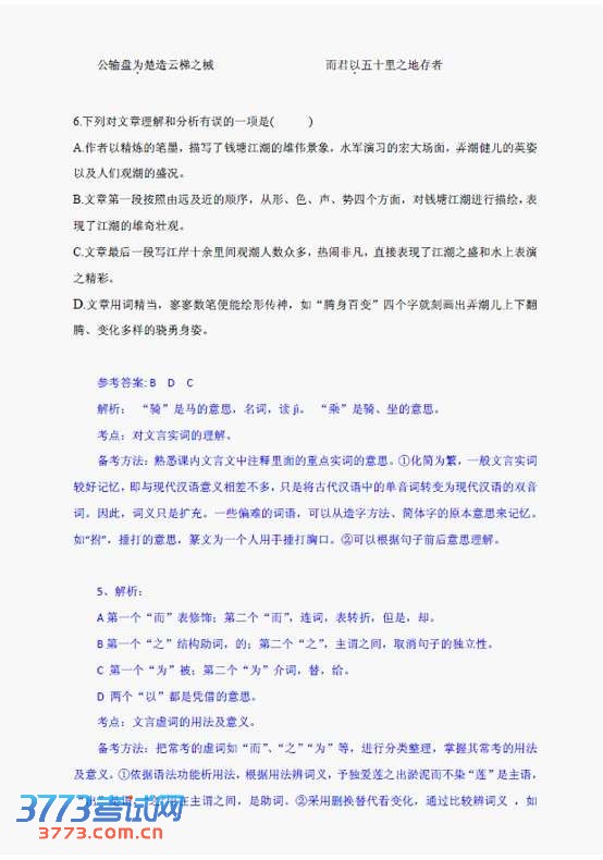
2013成都中考语文答案
2013成都中考语文答案
上一页
1
2
3
4
5
6
7
8
9
下一页
成都七中八一学校2013年小学初中高中招生信息
2013成都中考查分时间网站
2013成都中考志愿填报时间安排
2013成都中考语文试题试卷发布
2013成都中考数学试题试卷
2013成都中考模拟填志愿及正式填报时间
2013成都中考数学试题难度解读
2013成都中考英语试题难度解读
2013成都中考28日查分29日报志愿
2013成都中考数学英语B卷难度大
2013成都中考中招成绩查询时间
2013成都中考志愿填报29日开始
2013成都中考数学英语试卷难度不大
2013成都中考成绩查询系统入口
2013成都中考填报志愿时间安排
分享到:
QQ空间
新浪微博
腾讯微博
人人网
上一个文章:
成都七中八一学校2013年小学初中高中招生信息
【
各省中考
】
北京中考
天津中考
上海中考
湖南中考
四川中考
贵州中考
湖北中考
宁夏中考
青海中考
河北中考
河南中招
江苏中考
浙江中考
云南中考
江西中考
广西中考
广东中考
黑龙江中考
新疆中考
山西中考
陕西中考
重庆中考
甘肃中考
内蒙古中考
海南中考
辽宁中考
山东中考
安徽中考
吉林中考
西藏中考
新疆内高班
热门专题
·
英语四六级查分
·
高考试题及答案
·
中考录取查询
·
中考分数线
·
中考试题答案网
·
中考作文网
·
中考查分网
·
卓越联盟自主招生
·
华约自主招生AAA测试
·
北约自主招生
·
高考零分作文
·
高考查分网
更多专题
推荐文章
·
2013成都中考查分时间网站
·
2013成都中考数学试题试卷
·
2013成都中考成绩查询系统入口
·
2013成都中考成绩查询时间28日公布
·
2013年成都中心城区初中艺体特长生招生
·
成都市2013年高中学校招生计划公布
·
成都实验外国语学校2013年小升初测试分
·
2013年成都市初中理科实验操作考试实施
·
成都市2013年中考高中招考实施规定
·
成都市教育局2013年民办初中招生工作的
·
2013年成都中考报名时间3月13日-3月20
·
2013成都中考网上报名系统http://zkzx
·
2013成都中考报名有关事项通知
·
成都市城区省级及以上示范性普通高中录
·
2012年成都市城区省级及以上示范性普通
|
关于我们
|
联系我们
|
版权申明
|
网站导航
|
琼ICP备12003406号