首页
高考
美术高考
成人高考
考研
自考
中考
会考
专升本
高校
公务员
导游考试
更多
自主招生
|
保送生
|
艺术特长生
|
高水平运动员
|
空乘民航招飞
|
军校国防生
|
空军招飞
|
高考作文
|
大学排行榜
|
中考分数线
|
中考查分
3773考试网
-
中考
-
各省中考
-
海南中考
- 正文
【
各省中考
】
北京中考
天津中考
上海中考
湖南中考
四川中考
贵州中考
湖北中考
宁夏中考
青海中考
河北中考
河南中招
江苏中考
浙江中考
云南中考
江西中考
广西中考
广东中考
黑龙江中考
新疆中考
山西中考
陕西中考
重庆中考
甘肃中考
内蒙古中考
海南中考
辽宁中考
山东中考
安徽中考
吉林中考
西藏中考
新疆内高班
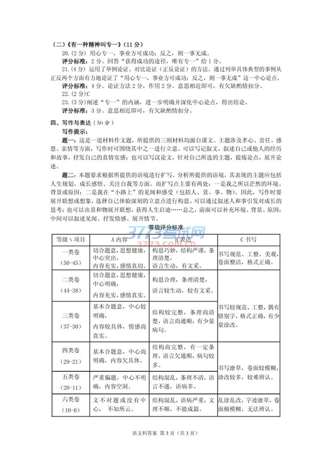
2016海南中考语文试题答案及评分标准
来源:3773考试网
2016-7-1 18:03:33
上一页
[1]
[2]
[3]
[4]
[5]
您可能喜欢的文章
2016三亚中考人数9195人初二会考9416人
2016海口中考人数24032人填报志愿时间
2016年海南中学小升初指标到海口市学校分配
2016海南中学划片范围公布 划片入学新生约1
海南中学2016年初一年级招生方案
海南中考成绩查询2016 海南中招网入口
2016海南中招网中考成绩查询入口
海南省中招管理系统2016海南中考成绩查询
2016三亚中考成绩查询时间方式
2016海南儋州中考成绩查询时间方式
上一个文章:
2016三亚中考人数9195人初二会考9416人
网站版权与免责声明
①由于各方面情况的不断调整与变化,本网所提供的相关信息请以权威部门公布的正式信息为准.
②本网转载的文/图等稿件出于非商业性目的,如转载稿涉及版权及个人隐私等问题,请在两周内邮件fjksw@163.com联系.
最新文章
·
2016海南中考语文试题答案及评分标准
·
2016三亚中考人数9195人初二会考9416
·
2016海口中考人数24032人填报志愿时间
·
海南中考成绩查询2016 海南中招网入口
·
2016海南中招网中考成绩查询入口
·
海南省中招管理系统2016海南中考成绩
·
2016三亚中考成绩查询时间方式
·
2016海南儋州中考成绩查询时间方式
·
2016海南五指山中考成绩查询时间方式
·
2016海南文昌中考成绩查询时间方式
·
2016海南琼海中考成绩查询时间方式
·
2016海南万宁中考成绩查询时间方式
·
2016海南东方中考成绩查询时间方式
·
2016海南定安中考成绩查询时间方式
·
2016海南屯昌中考成绩查询方法
推荐文章
·
海南中考成绩查询2016 海南中招网入口
·
2016海南中招网中考成绩查询入口
·
海南省中招管理系统2016海南中考成绩
·
2016海南临高中考成绩查询方法
·
2016海南中考考试管理实施细则
·
2016海南中考时间:6月25日-27日
·
海南省教育厅2016海南省中小学招生工
·
海南省教育厅2016年中职学校招生工作
·
海南省教育厅2016年职业教育人才培养
·
2016海南省中招时间工作日程安排表
·
2016海南中考时间安排6月25日-27日
·
2016海南中考高中学校招生工作的意见
·
2016海南中考中招招生工作实施细则
·
2016海南中招主要工作日程安排表
·
2016海南中考物理化学实验操作技能考
|
关于我们
|
联系我们
|
版权申明
|
网站导航
|
手机版
琼ICP备12003406号