首页
高考
美术高考
成人高考
考研
自考
中考
会考
专升本
高校
公务员
导游考试
更多
自主招生
|
保送生
|
艺术特长生
|
高水平运动员
|
空乘民航招飞
|
军校国防生
|
空军招飞
|
高考作文
|
大学排行榜
|
中考分数线
|
中考查分
3773考试网
-
中考网
-
各省中考
-
广东中考
-
深圳中考
- 正文
【
各省中考
】
北京中考
天津中考
上海中考
湖南中考
四川中考
贵州中考
湖北中考
宁夏中考
青海中考
河北中考
河南中招
江苏中考
浙江中考
云南中考
江西中考
广西中考
广东中考
黑龙江中考
新疆中考
山西中考
陕西中考
重庆中考
甘肃中考
内蒙古中考
海南中考
辽宁中考
山东中考
安徽中考
吉林中考
西藏中考
新疆内高班
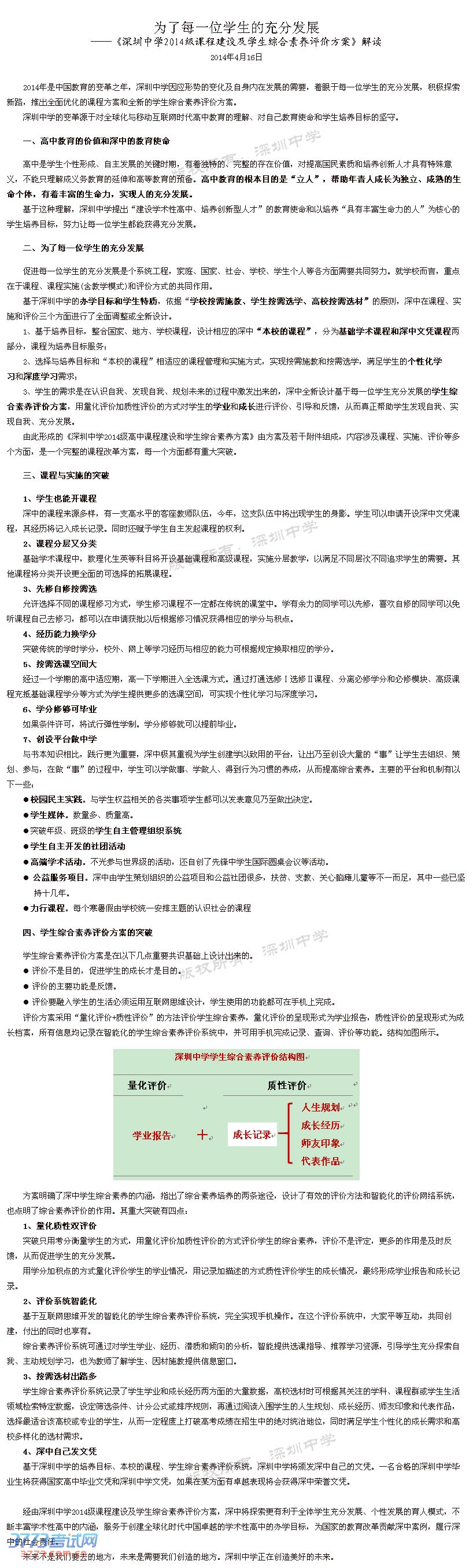
深圳中学2014级高中课程建设及学生综合素养评价方案
来源:深圳中学
2014-4-17 7:38:52
深圳中学2014级高中课程建设及学生综合素养评价方案
您可能喜欢的文章
深圳中学2014级高中课程建设和学生综合素养评价方案发布会
深圳中学试水高中走班制学分够可提前毕业
2014年11届深圳中考志愿填报大型咨询会
深圳市2014年中考中招管理系统报名入口
2014深圳中考和初二会考报名4月10日开始
2014深圳中考集体报名时间4月10日~16日
深圳第二高级技工学校2014年招生计划820人
深圳中学龙岗小学将正式落户龙岗
2014深圳中考和初二会考报名时间同时
2014深圳中考6所外国语学校英语单科等级须B以上
上一个文章:
深圳中学2014级高中课程建设和学生综合素养评价方案发布会
网站版权与免责声明
①由于各方面情况的不断调整与变化,本网所提供的相关信息请以权威部门公布的正式信息为准.
②本网转载的文/图等稿件出于非商业性目的,如转载稿涉及版权及个人隐私等问题,请在两周内邮件fjksw@163.com联系.
最新文章
·
深圳中学2014级高中课程建设及学生综合
·
深圳中学2014级高中课程建设和学生综合
·
深圳中学试水高中走班制学分够可提前毕
·
2014年11届深圳中考志愿填报大型咨询会
·
深圳市2014年中考中招管理系统报名入口
·
2014深圳中考和初二会考报名4月10日开始
·
2014深圳中考集体报名时间4月10日~16日
·
深圳第二高级技工学校2014年招生计划82
·
深圳中学龙岗小学将正式落户龙岗
·
2014深圳中考和初二会考报名时间同时
·
2014深圳中考6所外国语学校英语单科等级
·
2014深圳中考政策基本不变 指标生学校增
·
2014深圳中考指标生名额的分配范围和报
·
2014深圳中考指标生分配改革试点的高中
·
2014深圳中考指标生名额分配办法
推荐文章
·
深圳市2014年中考中招管理系统报名入口
·
2014年深圳中考指标生分配改革问答
·
2014年深圳市中考中招政策和日程安排公
·
2014深圳中考报名具体政策方案
·
2014深圳初二生物与地理学业水平考试报
·
2014年深圳中考体育考试方案公布
·
深圳市2014-2016年随迁子女参加中考方案
·
深圳市教育局关于中考科目调整及实施问
·
2013年深圳中考补录录取查询
·
2013深圳中考第二批第二阶段学校录取分
·
2013深圳中考第二批录取分数线公布
·
2013年深圳中考录取结果查询
·
2013深圳中考第一批录取查询开始
·
2013深圳中考录取查询开通
·
2013深圳中考第一批录取分数线公布
|
关于我们
|
联系我们
|
版权申明
|
网站导航
|
琼ICP备12003406号