首页
高考
美术高考
成人高考
考研
自考
中考
会考
专升本
高校
公务员
导游考试
更多
自主招生
|
保送生
|
艺术特长生
|
高水平运动员
|
空乘民航招飞
|
军校国防生
|
空军招飞
|
高考作文
|
大学排行榜
|
中考分数线
|
中考查分
3773考试网
-
中考网
-
各省中考
-
四川中考
-
遂宁中考
- 正文
【
各省中考
】
北京中考
天津中考
上海中考
湖南中考
四川中考
贵州中考
湖北中考
宁夏中考
青海中考
河北中考
河南中招
江苏中考
浙江中考
云南中考
江西中考
广西中考
广东中考
黑龙江中考
新疆中考
山西中考
陕西中考
重庆中考
甘肃中考
内蒙古中考
海南中考
辽宁中考
山东中考
安徽中考
吉林中考
西藏中考
新疆内高班
2015遂宁中考语文试题试卷发布
来源:2exam.com
2015-6-13 19:10:05
遂宁市2015年初中毕业暨高中阶段学校招生考试语文试卷
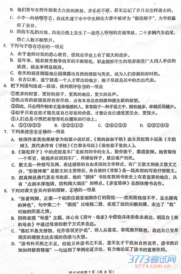
一 选择题(每小题3分,共24分)
1.下列加点字读音完全正确的一项是
答案暂缺
1
2
3
4
下一页
您可能喜欢的文章
2015遂宁中考分数线
2015遂宁中考政治历史试题及答案
2015遂宁中考物理化学试题及答案
2015遂宁中考英语试题及答案
2015遂宁中考数学试题及答案
2015遂宁中考语文试题及答案
2015遂宁公办民办高中中职招生计划
2015遂宁中考政策变化解读
2015遂宁中考高中招生计划公布
2015遂宁中考报名开始登录遂宁招生考试网
上一个文章:
2015遂宁中考分数线
网站版权与免责声明
①由于各方面情况的不断调整与变化,本网所提供的相关信息请以权威部门公布的正式信息为准.
②本网转载的文/图等稿件出于非商业性目的,如转载稿涉及版权及个人隐私等问题,请在两周内邮件fjksw@163.com联系.
最新文章
·
2015遂宁中考语文试题试卷发布
·
2015遂宁中考分数线
·
2015遂宁中考政治历史试题及答案
·
2015遂宁中考物理化学试题及答案
·
2015遂宁中考英语试题及答案
·
2015遂宁中考数学试题及答案
·
2015遂宁中考语文试题及答案
·
2015遂宁公办民办高中中职招生计划
·
2015遂宁中考政策变化解读
·
2015遂宁中考高中招生计划公布
·
2015遂宁中考报名开始登录遂宁招生考试
·
2015遂宁中考报名系统入口:遂宁招生考
·
2015遂宁中考报名时间方式流程等
·
2014年四川藏区9+3招生学校分市州缺额统
·
2014四川藏区9+3免费教育内地中职学校招
推荐文章
·
2015遂宁中考语文试题试卷发布
·
2015遂宁中考报名开始登录遂宁招生考试
·
2015遂宁中考报名系统入口:遂宁招生考
·
2015遂宁中考报名时间方式流程等
·
2014四川大小凉山彝区9+3免费教育内地中
·
2014遂宁中考成绩查询查分网站遂宁招生
·
遂宁市2013年中考及高中招生实施办法
·
2013遂宁中考成绩查询:遂宁招生考试网
·
2013年遂宁市中考网上志愿填报须知
·
2013遂宁中考体育考试测试工作实施方案
|
关于我们
|
联系我们
|
版权申明
|
网站导航
|
琼ICP备12003406号