首页
高考
美术高考
成人高考
考研
自考
中考
会考
专升本
高校
公务员
导游考试
更多
自主招生
|
保送生
|
艺术特长生
|
高水平运动员
|
空乘民航招飞
|
军校国防生
|
空军招飞
|
高考作文
|
大学排行榜
|
中考分数线
|
中考查分
3773考试网
-
中考网
-
各省中考
-
江苏中考
-
苏州中考
- 正文
【
各省中考
】
北京中考
天津中考
上海中考
湖南中考
四川中考
贵州中考
湖北中考
宁夏中考
青海中考
河北中考
河南中招
江苏中考
浙江中考
云南中考
江西中考
广西中考
广东中考
黑龙江中考
新疆中考
山西中考
陕西中考
重庆中考
甘肃中考
内蒙古中考
海南中考
辽宁中考
山东中考
安徽中考
吉林中考
西藏中考
新疆内高班
2015苏州中考政治试题及答案发布
来源:2exam.com
2015-6-23 15:36:58
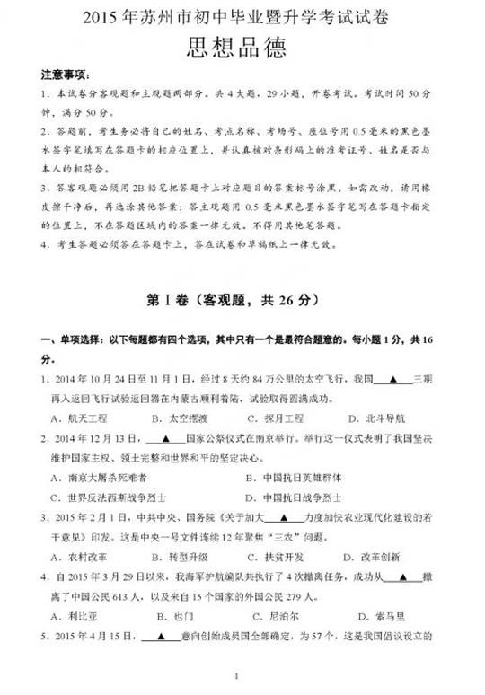
公布苏州市中考试题、答案和中考作文。祝各位考生都能取得好的成绩。2015年江苏省苏州市中考政治试题:
1
2
3
下一页
您可能喜欢的文章
2015年苏州中考数学试题及答案发布
2015年苏州中考物理试题及答案发布
2015年苏州中考英语试题及答案发布
2015年苏州中考化学试题及答案发布
2015年苏州中考历史试题及答案发布
2015年苏州中考语文试题及答案发布
2015苏州太仓中考成绩查询-太仓教育局网站
2015苏州吴江中考成绩查询-吴江教育局网站
2015苏州昆山中考成绩查询-昆山教育局网站
2015苏州张家港中考成绩查询-张家港教育局网
上一个文章:
2015年苏州中考数学试题及答案发布
网站版权与免责声明
①由于各方面情况的不断调整与变化,本网所提供的相关信息请以权威部门公布的正式信息为准.
②本网转载的文/图等稿件出于非商业性目的,如转载稿涉及版权及个人隐私等问题,请在两周内邮件fjksw@163.com联系.
最新文章
·
2015苏州中考政治试题及答案发布
·
2015年苏州中考数学试题及答案发布
·
2015年苏州中考物理试题及答案发布
·
2015年苏州中考英语试题及答案发布
·
2015年苏州中考化学试题及答案发布
·
2015年苏州中考历史试题及答案发布
·
2015年苏州中考语文试题及答案发布
·
2015年苏州市吴江区中考成绩查询时间及
·
2015年太仓市中考成绩查询时间及网站
·
2015年昆山市中考成绩查询时间及网站
·
2015年张家港市昆山市中考成绩查询时间
·
2015年张家港市中考成绩查询时间及网站
·
2015年常熟市中考成绩查询时间及网站
·
2015年苏州市相城区中考成绩查询时间及
·
2015年苏州市吴中区中考成绩查询时间及
推荐文章
·
2015苏州中考成绩查询时间网站电话
·
2015苏州中小学幼儿园入学入园招生政策
·
2015年苏州市小学初中学校入学工作意见
·
2015苏州中考方案招生工作意见
·
2015苏州中考高中自主招生试点工作的通
·
2015年苏州中考方案政策
·
苏州市教育局2015苏州中考方案发布
·
2015苏州中考报名系统入口
·
2015苏州中考体育考试方案公布
·
苏州市教育考试院2015苏州中考报名系统
·
2015苏州中考回苏生往届生报名须知
·
2014苏州中考录取查询网站入口:苏州市
·
2014苏州中考录取查询拨打16881600
·
2014苏州市区高中第一批次录取分数线
·
2014苏州中考录取查询电话开通
|
关于我们
|
联系我们
|
版权申明
|
网站导航
|
琼ICP备12003406号