首页
高考
美术高考
成人高考
考研
自考
中考
会考
专升本
高校
公务员
导游考试
更多
自主招生
|
保送生
|
艺术特长生
|
高水平运动员
|
空乘民航招飞
|
军校国防生
|
空军招飞
|
高考作文
|
大学排行榜
|
中考分数线
|
中考查分
3773考试网
-
中考网
-
各省中考
-
江苏中考
-
泰州中考
- 正文
【
各省中考
】
北京中考
天津中考
上海中考
湖南中考
四川中考
贵州中考
湖北中考
宁夏中考
青海中考
河北中考
河南中招
江苏中考
浙江中考
云南中考
江西中考
广西中考
广东中考
黑龙江中考
新疆中考
山西中考
陕西中考
重庆中考
甘肃中考
内蒙古中考
海南中考
辽宁中考
山东中考
安徽中考
吉林中考
西藏中考
新疆内高班
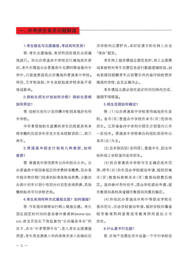
2015泰州中考招生指南(填报志愿\招生计划)
来源:市教育局
2015-5-27 18:03:55
2015泰州中考招生指南(填报志愿\招生计划)
1
2
3
4
5
下一页
您可能喜欢的文章
2015泰州中考招生填报志愿工作的通知
2015年泰州市师范学前教育专业加试合格名单
2015泰州中职3+4招生增至6个专业
泰州市教育局2015年中考招生填报志愿工作的
2015年泰州市师范学前教育专业加试合格名单
2015年泰州市职业学校招生计划17271人
2015年泰州职业学校招生计划17271人
2015泰州12所职校试点现代学徒制
泰州市2015年五年制师范学前教育专业加试办
2015泰州中考艺术特长生专业加试合格学生成
上一个文章:
2015泰州中考招生填报志愿工作的通知
网站版权与免责声明
①由于各方面情况的不断调整与变化,本网所提供的相关信息请以权威部门公布的正式信息为准.
②本网转载的文/图等稿件出于非商业性目的,如转载稿涉及版权及个人隐私等问题,请在两周内邮件fjksw@163.com联系.
最新文章
·
2015泰州中考招生指南(填报志愿\招生计
·
2015泰州中考招生填报志愿工作的通知
·
2015年泰州市师范学前教育专业加试合格
·
2015泰州中职3+4招生增至6个专业
·
泰州市教育局2015年中考招生填报志愿工
·
2015年泰州市师范学前教育专业加试合格
·
2015年泰州职业学校招生计划17271人
·
2015年泰州市职业学校招生计划17271人
·
2015泰州12所职校试点现代学徒制
·
泰州市2015年五年制师范学前教育专业加
·
2015泰州中考艺术特长生专业加试合格学
·
2015泰州职业学校计划招生17271人
·
2015泰州中考军人子女申请照顾加分审核
·
2015泰州空军航空学校招生初选和文化测
·
江苏省泰州中学2015年剑桥国际班招生录
推荐文章
·
2015泰州中考招生指南(填报志愿\招生计
·
泰州市教育局2015年中考招生填报志愿工
·
江苏省泰州中学2015年高一自主招生简章
·
2015年泰州市中考招生百问(报名部分)
·
2015泰州中考高中招生加分办法
·
2015泰州中考照顾录取优秀学生运动员工
·
泰州市教育局2015泰州中考体育考试工作
·
泰州市教育局2015年泰州中考报名工作的
·
2015泰州中考物理考试大纲说明
·
2015泰州中考英语考试大纲说明
·
2014年泰州市三星级普通高中择校分数线
·
2014泰州中考三星级高中统招分数线公布
·
2014泰州中考四星级高中录取分数线公布
·
2014泰州中考各高中分数线公布
·
2014泰州中考成绩查询电话16886611
|
关于我们
|
联系我们
|
版权申明
|
网站导航
|
琼ICP备12003406号