学历类
|
阳光高考
美术高考
研究生
自考
成人高考
专升本
中考
会考
外语类|
四 六 级
职称英语
商务英语
公共英语
日语能力
资格类
|
公 务 员
报 关 员
银行从业
司法考试
导 游 证
教师资格
财会类|
会 计 证
经 济 师
会计职称
注册会计
税 务 师
工程类
|
一级建造
二级建造
造 价 师
造 价 员
咨 询 师
监 理 师
医学类|
卫生资格
执业医师
执业药师
执业护士
国际护士
计算机
|
等级考试
软件水平
应用能力
其它类
|
论文
驾照考试
书法等级
少儿英语
报检员
单证员
教案
专题
考试资讯
文档
3773考试网
-
中考网
-
各省中考
-
四川中考
-
宜宾中考
- 正文
宜宾2013年中考语文试题及答案发布
来源:3773中考网
2013-6-18 20:46:06
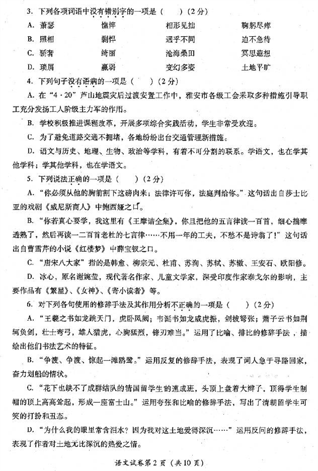
宜宾市2013年中考语文试题及答案
1
2
3
4
5
6
7
下一页
宜宾2013年中考英语试题及答案发布
2013宜宾中考人文与社会试卷答案发布
宜宾市2013年中考人文与社会试题
2013宜宾中考化学试卷试题
2013宜宾中考科学化学试题
2013宜宾中考数学试卷及答案发布
2013宜宾中考历史试题试卷
2013宜宾中考最后一天一考生出意外
2013宜宾中考人文与社会试题及答案
2013宜宾中考科学试题及答案
2013宜宾中考英语试题及答案
2013宜宾中考数学试题及答案
2013宜宾中考语文试题及答案
2013宜宾中考加分照顾政策
2013宜宾中考高中录取批次政策
分享到:
QQ空间
新浪微博
腾讯微博
人人网
上一个文章:
宜宾2013年中考英语试题及答案发布
【
各省中考
】
北京中考
天津中考
上海中考
湖南中考
四川中考
贵州中考
湖北中考
宁夏中考
青海中考
河北中考
河南中招
江苏中考
浙江中考
云南中考
江西中考
广西中考
广东中考
黑龙江中考
新疆中考
山西中考
陕西中考
重庆中考
甘肃中考
内蒙古中考
海南中考
辽宁中考
山东中考
安徽中考
吉林中考
西藏中考
新疆内高班
热门专题
·
英语四六级查分
·
高考试题及答案
·
中考录取查询
·
中考分数线
·
中考试题答案网
·
中考作文网
·
中考查分网
·
卓越联盟自主招生
·
华约自主招生AAA测试
·
北约自主招生
·
高考零分作文
·
高考查分网
更多专题
推荐文章
·
宜宾2013年中考语文试题及答案发布
·
2013宜宾中考数学试卷及答案发布
·
2013宜宾中考成绩查询录取查询
·
2013宜宾中考高中招生工作实施意见
·
宜宾市2011中考英语试题及答案解析
·
宜宾2011中考语文试题试卷及参考答案
|
关于我们
|
联系我们
|
版权申明
|
网站导航
|
琼ICP备12003406号