首页
高考
美术高考
成人高考
考研
自考
中考
会考
专升本
高校
公务员
导游考试
更多
自主招生
|
保送生
|
艺术特长生
|
高水平运动员
|
空乘民航招飞
|
军校国防生
|
空军招飞
|
高考作文
|
大学排行榜
|
中考分数线
|
中考查分
3773考试网
-
中考网
-
各省中考
-
广东中考
-
中山中考
- 正文
【
各省中考
】
北京中考
天津中考
上海中考
湖南中考
四川中考
贵州中考
湖北中考
宁夏中考
青海中考
河北中考
河南中招
江苏中考
浙江中考
云南中考
江西中考
广西中考
广东中考
黑龙江中考
新疆中考
山西中考
陕西中考
重庆中考
甘肃中考
内蒙古中考
海南中考
辽宁中考
山东中考
安徽中考
吉林中考
西藏中考
新疆内高班
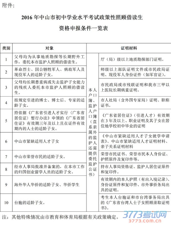
中山市教育信息港2016中山中考高中招生工作意见
来源:中山市教育信息中心
2016-3-10 20:28:19
关于印发中山市2016年初中学业水平考试与高中阶段学校招生工作意见的通知
您可能喜欢的文章
2016中山中考方案政策变化解读
2016中山中考艺术类联考 高中艺考七大注意事
2016中山中考体育考试足球为选考科目
2016中山中考体育考试方案出台
2016中山中考体育考试身体原因择考免考审批
2016年中山市中考体育考试缓考补考审批表
2016中山中考体育考试项目考试方法与规则
2016中山中考体育考试项目评分标准
中山市教育局2016中山中考体育考试方案
2016中山中考高中体育特长生招生考试工作的
上一个文章:
2016中山中考方案政策变化解读
网站版权与免责声明
①由于各方面情况的不断调整与变化,本网所提供的相关信息请以权威部门公布的正式信息为准.
②本网转载的文/图等稿件出于非商业性目的,如转载稿涉及版权及个人隐私等问题,请在两周内邮件fjksw@163.com联系.
最新文章
·
中山市教育信息港2016中山中考高中招生
·
2016中山中考方案政策变化解读
·
2016中山中考艺术类联考 高中艺考七大注
·
2016中山中考体育考试方案出台
·
2016中山中考体育考试身体原因择考免考
·
2016年中山市中考体育考试缓考补考审批
·
2016中山中考体育考试项目考试方法与规
·
2016中山中考体育考试项目评分标准
·
中山市教育局2016中山中考体育考试方案
·
2016中山中考高中体育特长生招生考试工
·
2016中山中考高中体育特长生申报条件
·
2016年中山市高中招收体育特长生申报表
·
中山市2016年高中体育特长生考试报名登
·
2016中山中考艺术生联考项目测试内容
·
2016中山中考艺术生联考时间安排
推荐文章
·
中山市教育信息港2016中山中考高中招生
·
2016中山中考体育考试项目评分标准
·
中山市教育局2016中山中考体育考试方案
·
2016中山中考高中体育特长生招生考试工
·
2016中山中考考试时间6月20-22日
·
2016中山中考高中艺术生联考考试招生工
·
2015中山高中各批次录取分数线出档分数
·
2015中山中考高中各批次分数线公布
·
中山市招生办2015中山中考征集志愿工作
·
2015中山中考分数查询入口中山教育信息
·
中山招考网2015中山中考成绩查询入口
·
2015中山中考成绩查询三种查分方式公布
·
2015中山中考网上填报志愿工作的通知
·
2015中山中考成绩查询时间方式:中山招
·
2015中山中考考试工作的通知
|
关于我们
|
联系我们
|
版权申明
|
网站导航
|
琼ICP备12003406号