学历类
|
阳光高考
研 究 生
自学考试
成人高考
专 升 本
中考
会考
外语类|
四 六 级
职称英语
商务英语
公共英语
日语能力
资格类
|
公 务 员
报 关 员
银行从业
司法考试
导 游 证
教师资格
财会类|
会 计 证
经 济 师
会计职称
注册会计
税 务 师
工程类
|
一级建造
二级建造
造 价 师
造 价 员
咨 询 师
监 理 师
医学类|
卫生资格
执业医师
执业药师
执业护士
国际护士
计算机
|
等级考试
软件水平
应用能力
其它类
|
书画等级
美国高考
驾 驶 员
书法等级
少儿英语
报 检 员
单 证 员
出国留学
招生考试网
-
中考网
-
各省中考
-
辽宁中考
-
本溪中考
- 正文
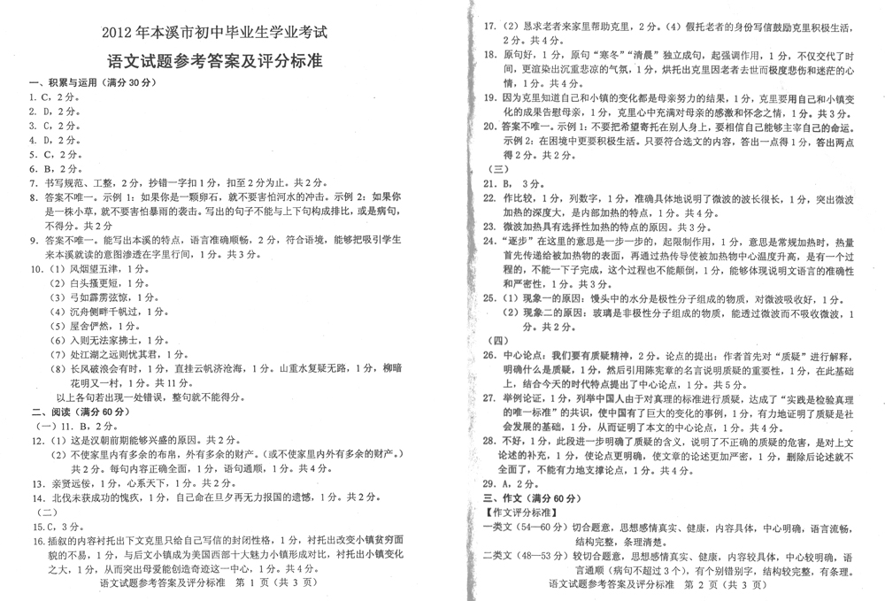
2012年本溪市中考语文试题答案及评分标准
来源:2exam.com
2012-7-9 21:39:05
2012年本溪市
中考
语文试题答案及评分标准
2012年本溪市中考数学试题答案及评分标准
2012年本溪市中考英语试题答案及评分标准
2012年本溪市中考物理试题答案及评分标准
2012年本溪市中考化学试题答案及评分标准
2012年辽宁本溪市中考成绩查分系统
2012年辽宁省本溪市中考成绩7月10日公布
2012本溪中考试题试卷答案
2012本溪中考九年级第二次质量测试英语答案
2012本溪中考九年级第二次质量测试语文答案
2012本溪中考九年级第二次质量测试物理答案
2012本溪中考九年级第二次质量测试数学答案
2012本溪中考九年级第二次质量测试化学答案
2012本溪中考七年级期中考试语文试题及答案
2012本溪中考八年级期中考试英语试题及答案
2012本溪中考八年级期中考试物理试题及答案
分享到:
QQ空间
新浪微博
腾讯微博
人人网
上一个文章:
2012年本溪市中考数学试题答案及评分标准
下一个文章: 没有了
【
各省中考
】
北京中考
天津中考
上海中考
湖南中考
四川中考
贵州中考
湖北中考
宁夏中考
青海中考
河北中考
河南中招
江苏中考
浙江中考
云南中考
江西中考
广西中考
广东中考
黑龙江中考
新疆中考
山西中考
陕西中考
重庆中考
甘肃中考
内蒙古中考
海南中考
辽宁中考
山东中考
安徽中考
吉林中考
西藏中考
新疆内高班
热门文章
热门专题
·
高考零分作文
·
中考分数线
·
中考试题答案网
·
高考查分网
·
中考作文网
·
中考查分网
·
港澳台联招
·
公安警察院校招生
·
免费师范生
·
高考网上填报志愿
·
军校招生网_国防生招生_军校名单
·
成绩查询、录取查询、网上报名系统
更多专题
推荐文章
·
2012年辽宁本溪市中考成绩查分系统
|
关于我们
|
联系我们
|
版权申明
|
网站导航
|
最近更新
|
闽ICP备06019773号