首页
高考
美术高考
成人高考
考研
自考
中考
会考
专升本
高校
公务员
导游考试
更多
自主招生
|
保送生
|
艺术特长生
|
高水平运动员
|
空乘民航招飞
|
军校国防生
|
空军招飞
|
高考作文
|
大学排行榜
|
中考分数线
|
中考查分
3773考试网
-
中考网
-
各省中考
-
湖南中考
-
长沙中考
- 正文
【
各省中考
】
北京中考
天津中考
上海中考
湖南中考
四川中考
贵州中考
湖北中考
宁夏中考
青海中考
河北中考
河南中招
江苏中考
浙江中考
云南中考
江西中考
广西中考
广东中考
黑龙江中考
新疆中考
山西中考
陕西中考
重庆中考
甘肃中考
内蒙古中考
海南中考
辽宁中考
山东中考
安徽中考
吉林中考
西藏中考
新疆内高班
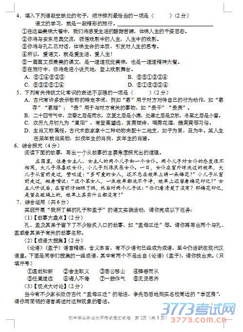
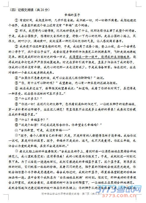
2015长沙中考语文试卷及答案评分标准
来源:3773中考
2015-6-24 22:07:41
2015年长沙市中考试卷答案及命题思路解析。小编特别整理了各科的命题思路解析及各科的真题答案,供大家参考:
以下是2015长沙中考语文试卷及参考答案:
您可能喜欢的文章
2015长沙中考英语试题及答案解析发布
2015年长沙中考数学试题及答案发布
2015长沙中考生物试题及答案发布
2015长沙中考英语试题发布
2015长沙中考语文试题答案及解析
2015长沙中考理综试题及答案发布
2015年长沙中考数学试题及答案发布
宁乡县教育局调整2015年小学新生报名时间的
2015长沙宁乡中考人数27758人志愿填报方式
2015长沙初二生物地理会考成绩查询入口
上一个文章:
2015长沙中考英语试题及答案解析发布
网站版权与免责声明
①由于各方面情况的不断调整与变化,本网所提供的相关信息请以权威部门公布的正式信息为准.
②本网转载的文/图等稿件出于非商业性目的,如转载稿涉及版权及个人隐私等问题,请在两周内邮件fjksw@163.com联系.
最新文章
·
2015长沙中考语文试卷及答案评分标准
·
2015长沙中考英语试题及答案解析发布
·
2015年长沙中考数学试题及答案发布
·
2015长沙中考生物试题及答案发布
·
2015长沙中考英语试题发布
·
2015长沙中考语文试题答案及解析
·
2015长沙中考理综试题及答案发布
·
2015年长沙中考数学试题及答案发布
·
宁乡县教育局调整2015年小学新生报名时
·
2015长沙宁乡中考人数27758人志愿填报方
·
2015长沙初二生物地理会考成绩查询入口
·
2015长沙中考语文试卷点评
·
2015长沙中考成绩查询7月3日 填报志愿7
·
2015长沙中考招生咨询会门票免费送
·
2015长沙中考作文题爱阅读的孩子易拿高
推荐文章
·
2015长沙中考理综试题及答案发布
·
2015年长沙中考数学试题及答案发布
·
2015长沙中考成绩查询查分网站-长沙教育
·
长沙市教育局2015长沙中考时间调整安排
·
2015长沙中考指标生志愿填报时间方式
·
2015年长沙市初中毕业生综合素质评定实
·
2015长沙中考及城区招生工作方案的通知
·
2015年长沙市城区省级示范性普通高中招
·
2015长沙中考高中招生工作实施方案
·
长沙市教育局2015年长沙中考体育考试的
·
2015长沙中考中招方案政策变化解读
·
2015长沙中考语文和英语考试方案
·
2014长沙中考高中录取分数线公布
·
2014长沙中招第一批录取分数线公布 四大
·
2014长沙市城区中考网上志愿填报系统入
|
关于我们
|
联系我们
|
版权申明
|
网站导航
|
琼ICP备12003406号