首页
高考
美术高考
成人高考
考研
自考
中考
会考
专升本
高校
公务员
导游考试
更多
自主招生
|
保送生
|
艺术特长生
|
高水平运动员
|
空乘民航招飞
|
军校国防生
|
空军招飞
|
高考作文
|
大学排行榜
|
中考分数线
|
中考查分
3773考试网
-
中考网
-
各省中考
-
广西中考
-
崇左中考
- 正文
【
各省中考
】
北京中考
天津中考
上海中考
湖南中考
四川中考
贵州中考
湖北中考
宁夏中考
青海中考
河北中考
河南中招
江苏中考
浙江中考
云南中考
江西中考
广西中考
广东中考
黑龙江中考
新疆中考
山西中考
陕西中考
重庆中考
甘肃中考
内蒙古中考
海南中考
辽宁中考
山东中考
安徽中考
吉林中考
西藏中考
新疆内高班
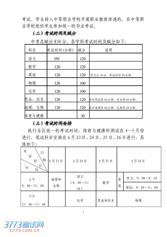
2014崇左中考与高中招生工作实施方案通知
来源:2exam.com
2014-4-21 11:05:29
关于印发《崇左市2014年初中毕业升学考试与高中阶段招生工作实施方案》的通知
〔2014〕
崇左市2014年初中毕业升学考试与高中阶段招生工作实施方案通知
.pdf
1
2
3
4
5
6
下一页
您可能喜欢的文章
2014崇左中考时间考试科目安排
2013崇左中考成绩查询查分:崇左教育网
崇左市教育局查分www.czsjyj.gov.cn
2013崇左中考生物地理试题及答案
2013崇左中考历史试题及答案
2013崇左中考政治试题及答案
2013崇左中考化学试题及答案
2013崇左中考物理试题及答案
2013崇左中考英语试题及答案
2013崇左中考数学试题及答案
上一个文章:
2014崇左中考时间考试科目安排
网站版权与免责声明
①由于各方面情况的不断调整与变化,本网所提供的相关信息请以权威部门公布的正式信息为准.
②本网转载的文/图等稿件出于非商业性目的,如转载稿涉及版权及个人隐私等问题,请在两周内邮件fjksw@163.com联系.
最新文章
·
2014崇左中考与高中招生工作实施方案通
·
2014崇左中考时间考试科目安排
·
2013崇左中考成绩查询查分:崇左教育网
·
崇左市教育局查分www.czsjyj.gov.cn
·
2013崇左中考生物地理试题及答案
·
2013崇左中考历史试题及答案
·
2013崇左中考政治试题及答案
·
2013崇左中考化学试题及答案
·
2013崇左中考物理试题及答案
·
2013崇左中考英语试题及答案
·
2013崇左中考数学试题及答案
·
2013崇左中考语文试题及答案
·
2013崇左中考考试时间安排
·
2013崇左中考成绩查询查分方式
·
崇左市2012年中考历史试题及答案
推荐文章
·
2014崇左中考与高中招生工作实施方案通
·
2014崇左中考时间考试科目安排
|
关于我们
|
联系我们
|
版权申明
|
网站导航
|
琼ICP备12003406号