首页
高考
美术高考
成人高考
考研
自考
中考
会考
专升本
高校
公务员
导游考试
更多
自主招生
|
保送生
|
艺术特长生
|
高水平运动员
|
空乘民航招飞
|
军校国防生
|
空军招飞
|
高考作文
|
大学排行榜
|
中考分数线
|
中考查分
3773考试网
-
中考网
-
初招
- 正文
【
各省中考
】
北京中考
天津中考
上海中考
湖南中考
四川中考
贵州中考
湖北中考
宁夏中考
青海中考
河北中考
河南中招
江苏中考
浙江中考
云南中考
江西中考
广西中考
广东中考
黑龙江中考
新疆中考
山西中考
陕西中考
重庆中考
甘肃中考
内蒙古中考
海南中考
辽宁中考
山东中考
安徽中考
吉林中考
西藏中考
新疆内高班
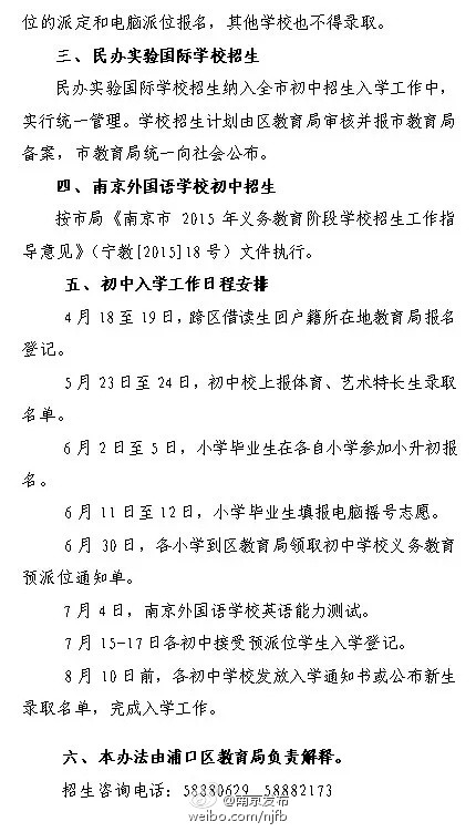
2015南京市浦口区中小学招生政策发布
来源:南报网
2015-5-26 20:54:34
2015年南京市浦口区中小学招生政策发布
您可能喜欢的文章
2015南京各区小学初中招生方案公布 就近入学
南京市招生办2015年志愿者联盟公益讲座
2015南京中考高中学校招生计划已确定
南京六合区教育局2015年小学初中招生办法
2015南京化学工业园区初中学校施教区划片
2015南京化学工业园区小学施教区划片方案
南京化工园区2015年初中招生工作实施方案
南京化学工业园区2015年小学招生工作实施方
南京化工园区2015年小学初中招生政策公布
南京六合区2015年小学初中招生政策出台
上一个文章:
2015昆明小升初6月20日统一电脑摇号
网站版权与免责声明
①由于各方面情况的不断调整与变化,本网所提供的相关信息请以权威部门公布的正式信息为准.
②本网转载的文/图等稿件出于非商业性目的,如转载稿涉及版权及个人隐私等问题,请在两周内邮件fjksw@163.com联系.
最新文章
·
2015南京市浦口区中小学招生政策发布
·
2015昆明小升初6月20日统一电脑摇号
·
2015营口市局直初中招生及新生分班办法
·
2015昆明小升初电脑摇号时间6月20日
·
2015杭州市上城区初中招生计划与招生分
·
杭州市上城区教育局2015年小升初招生分
·
2015南京化学工业园区初中学校施教区划
·
南京化工园区2015年初中招生工作实施方
·
南京化工园区2015年小学初中招生政策公
·
南京六合区2015年小学初中招生政策出台
·
广州番禺执信中学2015年招生问答
·
2015成都小升初本地生招生人数及学费信
·
2015北京西城小升初大派位时间推迟到5月
·
2015东莞民校小升初招生乱象揭秘
·
2015东莞民校小升初招生五大乱象揭秘
推荐文章
·
2015营口市局直初中招生及新生分班办法
·
南京化工园区2015年初中招生工作实施方
·
汕头市教育局2015汕头小学初中招生工作
·
2015常州市区初中体育艺术科技特长生招
·
2015常州幼儿园小学小升初招生工作的指
·
2015无锡市区初中招生工作意见
·
2015北海市直属学校初中招生简章
·
2015年海口市直属学校招生范围划分
·
2015年吉林市小升初时间安排
·
吉林市教育局2015吉林市小学初中招生入
·
2015成都小升初入学政策图解
·
河南省教育厅2015年义务教育招生工作的
·
2015合肥小学初中招生入学工作的指导意
·
大连市教育局2015小学初中招生入学工作
·
珠海市2015年普通中小学招生考试工作实
|
关于我们
|
联系我们
|
版权申明
|
网站导航
|
琼ICP备12003406号