首页
高考
美术高考
成人高考
考研
自考
中考
会考
专升本
高校
公务员
导游考试
更多
自主招生
|
保送生
|
艺术特长生
|
高水平运动员
|
空乘民航招飞
|
军校国防生
|
空军招飞
|
高考作文
|
大学排行榜
|
中考分数线
|
中考查分
3773考试网
-
中考网
-
各省中考
-
山东中考
-
德州中考
- 正文
【
各省中考
】
北京中考
天津中考
上海中考
湖南中考
四川中考
贵州中考
湖北中考
宁夏中考
青海中考
河北中考
河南中招
江苏中考
浙江中考
云南中考
江西中考
广西中考
广东中考
黑龙江中考
新疆中考
山西中考
陕西中考
重庆中考
甘肃中考
内蒙古中考
海南中考
辽宁中考
山东中考
安徽中考
吉林中考
西藏中考
新疆内高班
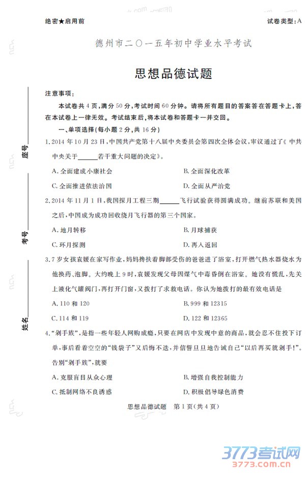
2015德州中考政治试题及答案免费发布
来源:2exam.com
2015-6-16 12:24:44
公布山东中考试题、答案和中考作文。祝各位考生都能取得好的成绩。2015年山东德州中考政治试题(图片版):
1
2
3
下一页
您可能喜欢的文章
2015德州中考地理试题及答案免费版
2015德州中考历史试卷及答案免费版
2015德州中考历史试题及答案发布
2015德州中考共有52513名学生参加
2015德州中考物理试题答案发布
2015德州中考英语试题答案发布
2015德州中考数学试题答案发布
2015德州中考语文试题答案发布
2015德州中考化学试题答案发布
2015德州中考取消扩招生增加统招生
上一个文章:
2015德州中考地理试题及答案免费版
网站版权与免责声明
①由于各方面情况的不断调整与变化,本网所提供的相关信息请以权威部门公布的正式信息为准.
②本网转载的文/图等稿件出于非商业性目的,如转载稿涉及版权及个人隐私等问题,请在两周内邮件fjksw@163.com联系.
最新文章
·
2015德州中考政治试题及答案免费发布
·
2015德州中考地理试题及答案免费版
·
2015德州中考历史试卷及答案免费版
·
2015德州中考历史试题及答案发布
·
2015德州中考共有52513名学生参加
·
2015德州中考物理试题答案发布
·
2015德州中考英语试题答案发布
·
2015德州中考数学试题答案发布
·
2015德州中考语文试题答案发布
·
2015德州中考化学试题答案发布
·
2015德州中考取消扩招生增加统招生
·
2015德州中考考试正式开始
·
2015德州中考分数线
·
2015德州中考政治历史试题及答案
·
2015德州中考物理化学试题及答案
推荐文章
·
2015德州中考政治试题及答案免费发布
·
2015德州中考地理试题及答案免费版
·
2015德州中考历史试题及答案发布
·
2015德州中考数学试题答案发布
·
2015德州中考语文试题答案发布
·
2015德州中考化学试题答案发布
·
2015年德州中考工作方案解读
·
关于做好德州中考体育考试工作的通知
·
德州市教育局2015年德州中考考试工作方
·
2015德州中考考试说明大纲发布
·
2015德州中考招生方案政策公布
·
2015德州中考体育考试政策方案公布
·
2014德州中考成绩查询直接入口
·
山东德州2014年中考数学试题及答案
·
2014年德州市中考英语试题及答案发布
|
关于我们
|
联系我们
|
版权申明
|
网站导航
|
琼ICP备12003406号