首页
高考
美术高考
成人高考
考研
自考
中考
会考
专升本
高校
公务员
导游考试
更多
自主招生
|
保送生
|
艺术特长生
|
高水平运动员
|
空乘民航招飞
|
军校国防生
|
空军招飞
|
高考作文
|
大学排行榜
|
中考分数线
|
中考查分
3773考试网
-
中考网
-
各省中考
-
黑龙江中考
-
哈尔滨中考
- 正文
【
各省中考
】
北京中考
天津中考
上海中考
湖南中考
四川中考
贵州中考
湖北中考
宁夏中考
青海中考
河北中考
河南中招
江苏中考
浙江中考
云南中考
江西中考
广西中考
广东中考
黑龙江中考
新疆中考
山西中考
陕西中考
重庆中考
甘肃中考
内蒙古中考
海南中考
辽宁中考
山东中考
安徽中考
吉林中考
西藏中考
新疆内高班
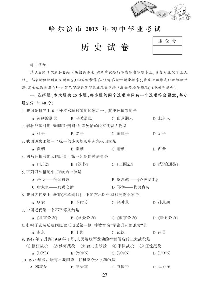
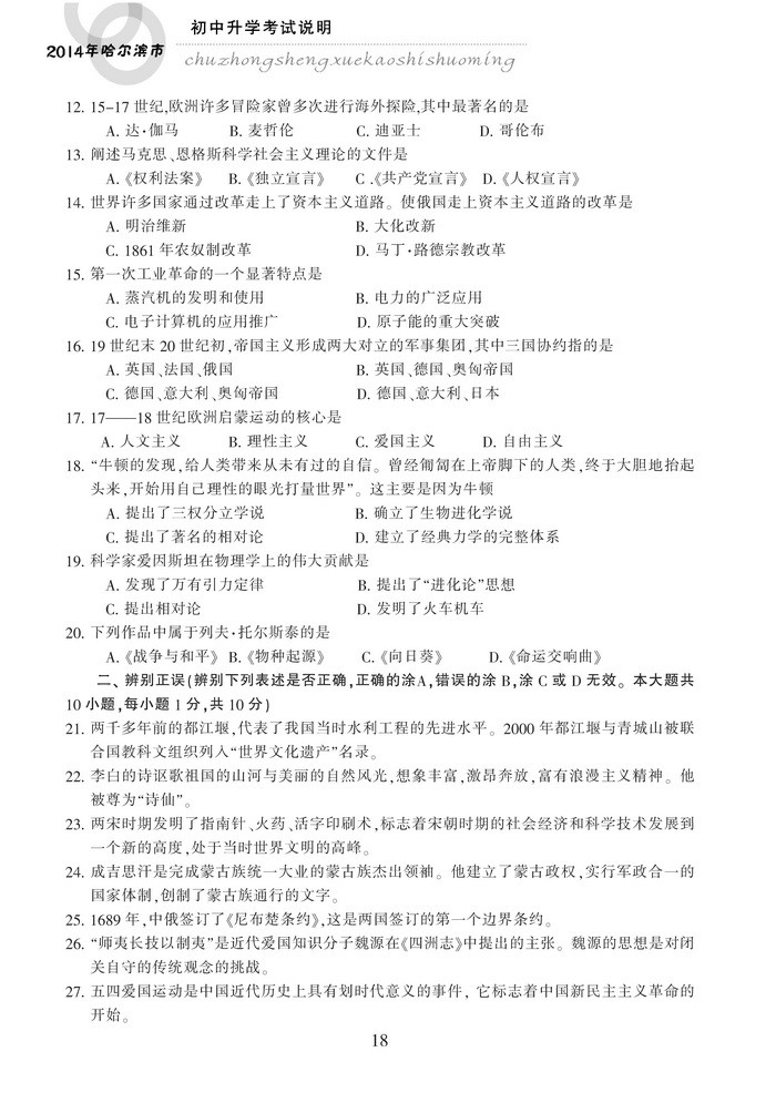
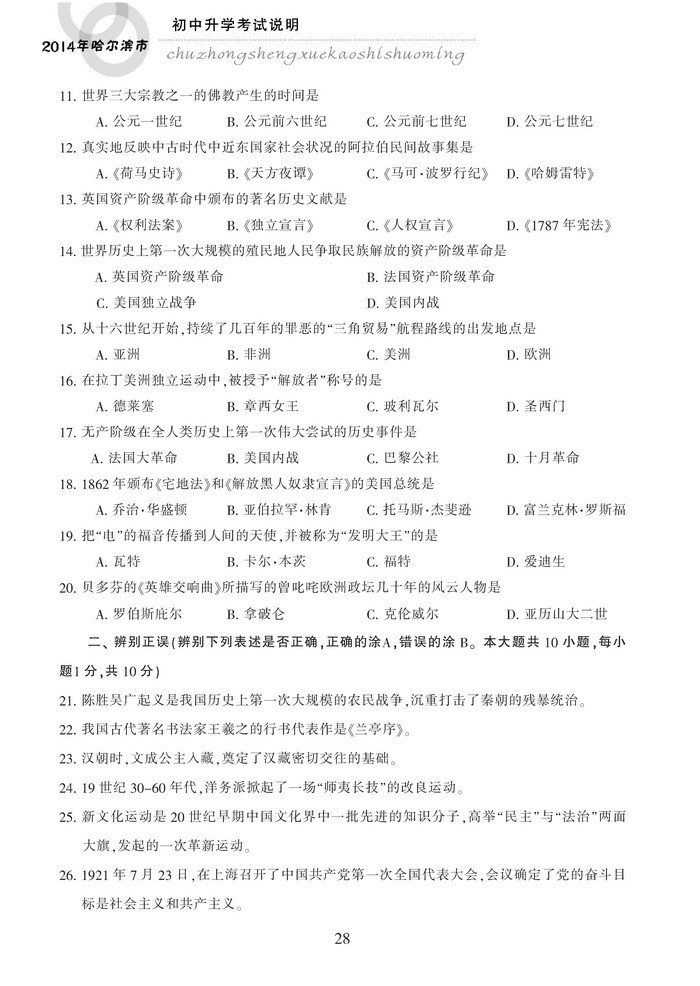
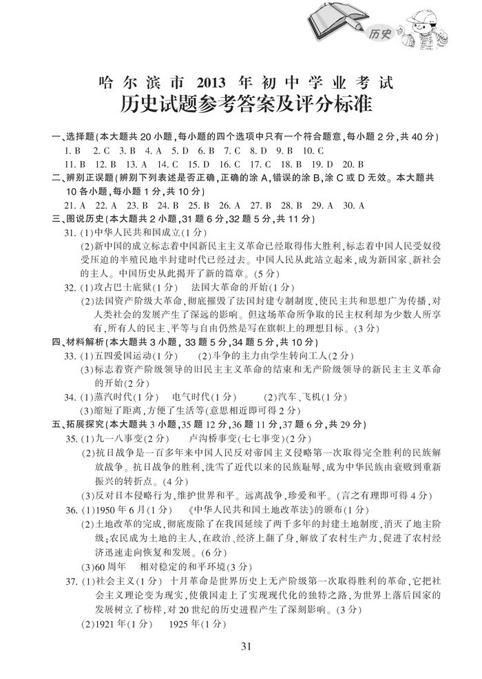
2014哈尔滨中考历史模拟试题及答案
来源:2exam.com
2014-1-10 14:46:48
2014哈尔滨中考历史模拟试题及答案
您可能喜欢的文章
2014哈尔滨中考历史考试说明大纲
2014哈尔滨中考政治模拟试题及答案
2014哈尔滨中考思想品德考试说明大纲
2014哈尔滨中考化学模拟试题及答案
2014哈尔滨中考化学考试大纲说明
2014哈尔滨中考物理模拟试题及答案
2014哈尔滨中考物理考试大纲说明
2014哈尔滨中考俄语模拟试题及答案
2014哈尔滨中考俄语考试大纲说明
2014哈尔滨中考英语模拟试题及答案
上一个文章:
2014哈尔滨中考历史考试说明大纲
网站版权与免责声明
①由于各方面情况的不断调整与变化,本网所提供的相关信息请以权威部门公布的正式信息为准.
②本网转载的文/图等稿件出于非商业性目的,如转载稿涉及版权及个人隐私等问题,请在两周内邮件fjksw@163.com联系.
最新文章
·
2014哈尔滨中考历史模拟试题及答案
·
2014哈尔滨中考历史考试说明大纲
·
2014哈尔滨中考政治模拟试题及答案
·
2014哈尔滨中考思想品德考试说明大纲
·
2014哈尔滨中考化学模拟试题及答案
·
2014哈尔滨中考化学考试大纲说明
·
2014哈尔滨中考物理模拟试题及答案
·
2014哈尔滨中考物理考试大纲说明
·
2014哈尔滨中考俄语模拟试题及答案
·
2014哈尔滨中考俄语考试大纲说明
·
2014哈尔滨中考英语模拟试题及答案
·
2014哈尔滨中考英语考试说明大纲
·
2014哈尔滨中考数学模拟试题及答案
·
2014哈尔滨中考数学考试说明大纲
·
2014哈尔滨中考语文模拟试题及答案
推荐文章
·
2014哈尔滨中考化学考试大纲说明
·
2014哈尔滨中考英语考试说明大纲
·
2014哈尔滨中考数学考试说明大纲
·
2013年哈尔滨市重点高中统招录取分数线
·
2013年哈尔滨市重点高中择校录取分数线
·
2013年哈尔滨省重点高中第三批次择校分
·
2013哈尔滨省重点高中第二批次统招分数
·
2013哈尔滨省重点高中第一批次择校分数
·
哈尔滨2013中考成绩查询系统:http://w
·
2013哈尔滨中考录取分数线:省重点高中
·
2013哈尔滨中考成绩查询进入
·
哈市2013中考评卷顾问详析五科试题
·
2013哈尔滨中考成绩查询查分入口
·
哈尔滨市2012年市重点高中择校录取分段
·
哈尔滨市2012年中考市重点高中统招录取
|
关于我们
|
联系我们
|
版权申明
|
网站导航
|
琼ICP备12003406号